Suppr超能文献

调节 ATXN1 S776 磷酸化揭示了 SCA1 中等位基因特异性靶向的重要性。

Modulation of ATXN1 S776 phosphorylation reveals the importance of allele-specific targeting in SCA1.

机构信息

Program in Integrative Molecular and Biomedical Sciences and.

Department of Molecular and Human Genetics, Baylor College of Medicine, Houston, Texas, USA.

出版信息

JCI Insight. 2021 Feb 8;6(3):144955. doi: 10.1172/jci.insight.144955.

Abstract

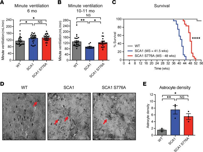
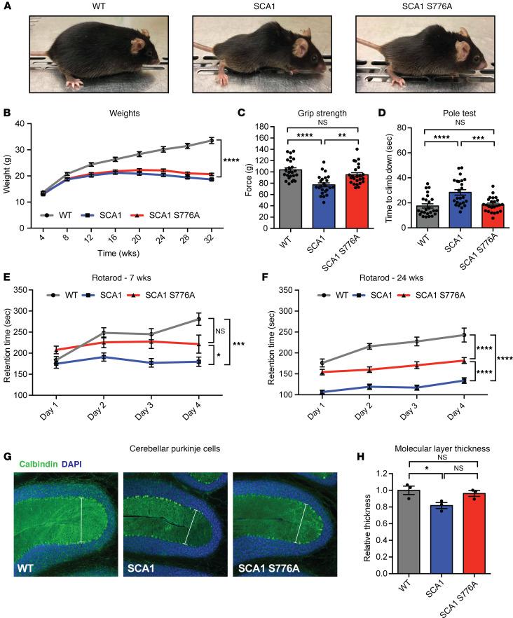
Spinocerebellar ataxia type 1 (SCA1) is an adult-onset neurodegenerative disorder characterized by motor incoordination, mild cognitive decline, respiratory dysfunction, and early lethality. It is caused by the expansion of the polyglutamine (polyQ) tract in Ataxin-1 (ATXN1), which stabilizes the protein, leading to its toxic accumulation in neurons. Previously, we showed that serine 776 (S776) phosphorylation is critical for ATXN1 stability and contributes to its toxicity in cerebellar Purkinje cells. Still, the therapeutic potential of disrupting S776 phosphorylation on noncerebellar SCA1 phenotypes remains unstudied. Here, we report that abolishing S776 phosphorylation specifically on the polyQ-expanded ATXN1 of SCA1-knockin mice reduces ATXN1 throughout the brain and not only rescues the cerebellar motor incoordination but also improves respiratory function and extends survival while not affecting the hippocampal learning and memory deficits. As therapeutic approaches are likely to decrease S776 phosphorylation on polyQ-expanded and WT ATXN1, we further disrupted S776 phosphorylation on both alleles and observed an attenuated rescue, demonstrating a potential protective role of WT allele. This study not only highlights the role of S776 phosphorylation to regulate ATXN1 levels throughout the brain but also suggests distinct brain region-specific disease mechanisms and demonstrates the importance of developing allele-specific therapies for maximal benefits in SCA1.

摘要

脊髓小脑性共济失调 1 型(SCA1)是一种成年发病的神经退行性疾病,其特征为运动协调障碍、轻度认知衰退、呼吸功能障碍和早期致死性。它是由 Ataxin-1(ATXN1)中多聚谷氨酰胺(polyQ)链的扩展引起的,该扩展稳定了蛋白质,导致其在神经元中有毒积累。此前,我们表明丝氨酸 776(S776)磷酸化对于 ATXN1 的稳定性至关重要,并有助于其在小脑浦肯野细胞中的毒性。然而,破坏非小脑 SCA1 表型中 S776 磷酸化的治疗潜力仍未得到研究。在这里,我们报告说,特异性地消除 SCA1 敲入小鼠中多聚 Q 扩展的 ATXN1 上的 S776 磷酸化,会减少整个大脑中的 ATXN1,不仅可以挽救小脑运动协调障碍,还可以改善呼吸功能并延长寿命,而不会影响海马体的学习和记忆缺陷。由于治疗方法可能会降低多聚 Q 扩展和 WT ATXN1 上的 S776 磷酸化,我们进一步破坏了两个等位基因上的 S776 磷酸化,观察到挽救作用减弱,表明 WT 等位基因具有潜在的保护作用。这项研究不仅强调了 S776 磷酸化在调节整个大脑中的 ATXN1 水平中的作用,还表明了不同的大脑区域特异性疾病机制,并证明了针对 SCA1 开发等位基因特异性治疗的重要性,以获得最大益处。

https://cdn.ncbi.nlm.nih.gov/pmc/blobs/8f8b/7934855/6e5a25b70f39/jciinsight-6-144955-g039.jpg

文献AI研究员

20分钟写一篇综述,助力文献阅读效率提升50倍。

立即体验

用中文搜PubMed

大模型驱动的PubMed中文搜索引擎

马上搜索

文档翻译

学术文献翻译模型,支持多种主流文档格式。

立即体验