Suppr超能文献

miR760 通过与其 5' 非翻译区相互作用来调节 ATXN1 水平。

miR760 regulates ATXN1 levels via interaction with its 5' untranslated region.

机构信息

Program in Integrative Molecular and Biomedical Sciences, Baylor College of Medicine, Houston, Texas 77030, USA.

Department of Molecular and Human Genetics, Baylor College of Medicine, Houston, Texas 77030, USA.

出版信息

Genes Dev. 2020 Sep 1;34(17-18):1147-1160. doi: 10.1101/gad.339317.120. Epub 2020 Aug 6.

Abstract

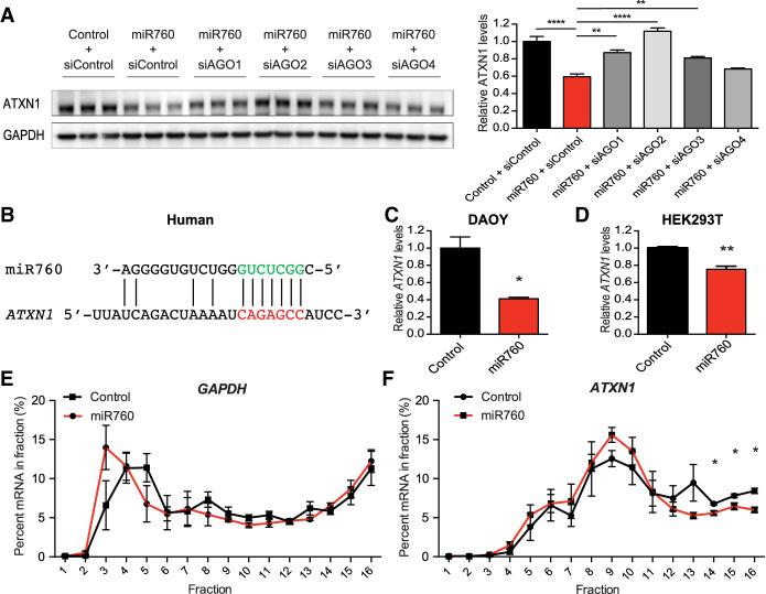
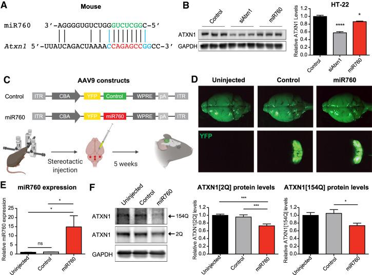
Identifying modifiers of dosage-sensitive genes involved in neurodegenerative disorders is imperative to discover novel genetic risk factors and potential therapeutic entry points. In this study, we focus on Ataxin-1 (), a dosage-sensitive gene involved in the neurodegenerative disease spinocerebellar ataxia type 1 (SCA1). While the precise maintenance of ATXN1 levels is essential to prevent disease, the mechanisms that regulate expression remain largely unknown. We demonstrate that 's unusually long 5' untranslated region (5' UTR) negatively regulates its expression via posttranscriptional mechanisms. Based on recent reports that microRNAs (miRNAs) can interact with both 3' and 5' UTRs to regulate their target genes, we identify miR760 as a negative regulator that binds to a conserved site in 's 5' UTR to induce RNA degradation and translational inhibition. We found that delivery of Adeno-associated virus (AAV)-expressing miR760 in the cerebellum reduces ATXN1 levels in vivo and mitigates motor coordination deficits in a mouse model of SCA1. These findings provide new insights into the regulation of ATXN1 levels, present additional evidence for miRNA-mediated gene regulation via 5' UTR binding, and raise the possibility that noncoding mutations in the locus may act as risk factors for yet to be discovered progressive ataxias.

摘要

确定参与神经退行性疾病的剂量敏感基因的调节剂对于发现新的遗传风险因素和潜在的治疗靶点至关重要。在这项研究中,我们专注于 Ataxin-1 (),这是一种参与神经退行性疾病脊髓小脑共济失调 1 型 (SCA1) 的剂量敏感基因。虽然精确维持 ATXN1 水平对于预防疾病至关重要,但调节其表达的机制在很大程度上仍然未知。我们证明了异常长的 5'非翻译区 (5'UTR) 通过转录后机制负调节其表达。基于最近的报告,即 microRNAs (miRNAs) 可以与 3'和 5'UTR 相互作用来调节其靶基因,我们鉴定出 miR760 是一种负调节剂,可与 's 5'UTR 中的保守位点结合,诱导 RNA 降解和翻译抑制。我们发现,在小脑内递送表达 miR760 的腺相关病毒 (AAV) 可降低体内 ATXN1 水平,并减轻 SCA1 小鼠模型中的运动协调缺陷。这些发现为 ATXN1 水平的调节提供了新的见解,为通过 5'UTR 结合的 miRNA 介导的基因调节提供了更多证据,并提出了 基因座中非编码突变可能作为尚未发现的进行性共济失调的风险因素的可能性。

https://cdn.ncbi.nlm.nih.gov/pmc/blobs/374c/7462065/030e3dfe6790/1147f01.jpg

文献AI研究员

20分钟写一篇综述,助力文献阅读效率提升50倍。

立即体验

用中文搜PubMed

大模型驱动的PubMed中文搜索引擎

马上搜索

文档翻译

学术文献翻译模型,支持多种主流文档格式。

立即体验