Suppr超能文献

常见癌症热点突变的低免疫原性导致假免疫原性选择信号。

Low immunogenicity of common cancer hot spot mutations resulting in false immunogenic selection signals.

机构信息

Department of Human Structure and Repair, Anatomy and Embryology Unit, Ghent University, Ghent, Belgium.

Department of Information Technology, IDLab, Ghent University, Ghent, Belgium.

出版信息

PLoS Genet. 2021 Feb 8;17(2):e1009368. doi: 10.1371/journal.pgen.1009368. eCollection 2021 Feb.

Abstract

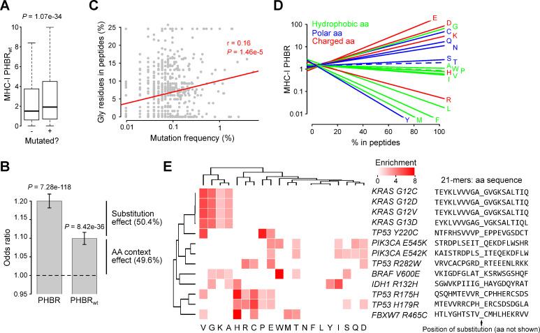
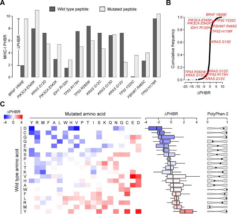
Cancer is driven by somatic mutations that result in a cellular fitness advantage. This selective advantage is expected to be counterbalanced by the immune system when these driver mutations simultaneously lead to the generation of neoantigens, novel peptides that are presented at the cancer cell membrane via HLA molecules from the MHC complex. The presentability of these peptides is determined by a patient's MHC genotype and it has been suggested that this results in MHC genotype-specific restrictions of the oncogenic mutational landscape. Here, we generated a set of virtual patients, each with an identical and prototypical MHC genotype, and show that the earlier reported HLA affinity differences between observed and unobserved mutations are unrelated to MHC genotype variation. We demonstrate how these differences are secondary to high frequencies of 13 hot spot driver mutations in 6 different genes. Several oncogenic mechanisms were identified that lower the peptides' HLA affinity, including phospho-mimicking substitutions in BRAF, destabilizing tyrosine mutations in TP53 and glycine-rich mutational contexts in the GTP-binding KRAS domain. In line with our earlier findings, our results emphasize that HLA affinity predictions are easily misinterpreted when studying immunogenic selection processes.

摘要

癌症是由体细胞突变驱动的,这些突变导致细胞适应性优势。当这些驱动突变同时导致新抗原的产生时,即通过 MHC 复合物中的 HLA 分子在癌细胞膜上呈现的新型肽,这种选择性优势预计将被免疫系统所平衡。这些肽的呈递取决于患者的 MHC 基因型,有人认为这导致了致癌突变景观的 MHC 基因型特异性限制。在这里,我们生成了一组虚拟患者,每个患者都具有相同的典型 MHC 基因型,并表明之前报道的观察到的和未观察到的突变之间 HLA 亲和力差异与 MHC 基因型变异无关。我们展示了这些差异如何继发于 6 个不同基因中 13 个热点驱动突变的高频。确定了几种降低肽 HLA 亲和力的致癌机制,包括 BRAF 中的磷酸模拟取代、TP53 中的不稳定酪氨酸突变以及 GTP 结合 KRAS 结构域中的富含甘氨酸的突变环境。与我们之前的研究结果一致,我们的结果强调,在研究免疫原性选择过程时,HLA 亲和力预测很容易被误解。

https://cdn.ncbi.nlm.nih.gov/pmc/blobs/1792/7895404/f366fe138de4/pgen.1009368.g001.jpg

文献AI研究员

20分钟写一篇综述,助力文献阅读效率提升50倍。

立即体验

用中文搜PubMed

大模型驱动的PubMed中文搜索引擎

马上搜索

文档翻译

学术文献翻译模型,支持多种主流文档格式。

立即体验