Suppr超能文献

人类巨噬细胞对γ辐射的反应是通过内源性逆转录病毒的表达来介导的。

Response of human macrophages to gamma radiation is mediated via expression of endogenous retroviruses.

机构信息

Department of Pharmacology & Molecular Therapeutics, Uniformed Services University of the Health Sciences, Bethesda, Maryland, United States of America.

Department of Chemistry, United States Naval Academy, Annapolis, Maryland, United States of America.

出版信息

PLoS Pathog. 2021 Feb 8;17(2):e1009305. doi: 10.1371/journal.ppat.1009305. eCollection 2021 Feb.

Abstract

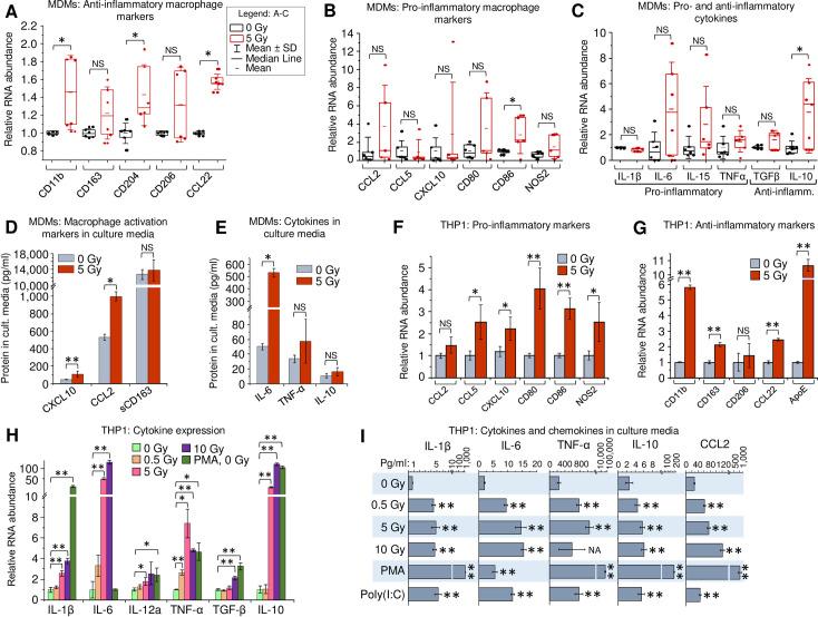
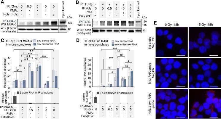
Ionizing radiation-induced tissue damage recruits monocytes into the exposed area where they are differentiated to macrophages. These implement phagocytic removal of dying cells and elicit an acute inflammatory response, but can also facilitate tumorigenesis due to production of anti-inflammatory cytokines. Using primary human monocyte-derived macrophages (MDMs) and the THP1 monocytic cell line, we demonstrate that gamma radiation triggers monocyte differentiation toward the macrophage phenotype with increased expression of type I interferons (IFN-I) and both pro- and anti-inflammatory macrophage activation markers. We found that these changes correlate with significantly upregulated expression of 622 retroelements from various groups, particularly of several clades of human endogenous retroviruses (HERVs). Elevated transcription was detected in both sense and antisense directions in the HERV subgroups tested, including the most genetically homogeneous clade HML-2. The level of antisense transcription was three- to five-fold higher than of the sense strand levels. Using a proximity ligation assay and immunoprecipitation followed by RNA quantification, we identified an increased amount of the dsRNA receptors MDA-5 and TLR3 bound to an equivalent number of copies of sense and antisense chains of HERVK HML-2 RNA. This binding triggered MAVS-associated signaling pathways resulting in increased expression of IFN-I and inflammation related genes that enhanced the cumulative inflammatory effect of radiation-induced senescence. HML-2 knockdown was accompanied with reduced expression and secretion of IFNα, pro-inflammatory (IL-1β, IL-6, CCL2, CCL3, CCL8, and CCL20) and anti-inflammatory (IL10) modulators in irradiated monocytes and MDMs. Taken together, our data indicate that radiation stress-induced HERV expression enhances the IFN-I and cytokine response and results in increased levels of pro-inflammatory modulators along with expression of anti-inflammatory factors associated with the macrophage tumorigenic phenotype.

摘要

电离辐射诱导的组织损伤将单核细胞募集到暴露区域,在那里它们分化为巨噬细胞。这些细胞实施对死亡细胞的吞噬清除,并引发急性炎症反应,但也由于抗炎细胞因子的产生而促进肿瘤发生。使用原代人单核细胞衍生的巨噬细胞(MDM)和 THP1 单核细胞系,我们证明γ辐射触发单核细胞向巨噬细胞表型分化,导致 I 型干扰素(IFN-I)和促炎及抗炎巨噬细胞激活标志物的表达增加。我们发现这些变化与来自不同组的 622 个逆转录元件的显著上调表达相关,特别是几个人类内源性逆转录病毒(HERV)的克隆。在测试的 HERV 亚组中,无论是在正义链还是反义链方向上都检测到转录的升高,包括遗传上最同质的 HML-2 克隆。反义转录的水平比正义链水平高三到五倍。使用邻近连接测定和免疫沉淀 followed by RNA 定量,我们发现 MDA-5 和 TLR3 的 dsRNA 受体与 HERVK HML-2 RNA 的正义和反义链的相同数量的拷贝结合的量增加。这种结合触发了 MAVS 相关信号通路,导致 IFN-I 和与炎症相关的基因的表达增加,从而增强了辐射诱导衰老的累积炎症效应。HML-2 敲低伴随着辐照单核细胞和 MDM 中 IFNα、促炎(IL-1β、IL-6、CCL2、CCL3、CCL8 和 CCL20)和抗炎(IL10)调节剂的表达和分泌减少。总之,我们的数据表明,辐射应激诱导的 HERV 表达增强了 IFN-I 和细胞因子反应,并导致促炎调节剂的水平增加,同时表达与巨噬细胞致瘤表型相关的抗炎因子。

https://cdn.ncbi.nlm.nih.gov/pmc/blobs/b5c5/7895352/619ce594c3cd/ppat.1009305.g001.jpg

文献AI研究员

20分钟写一篇综述,助力文献阅读效率提升50倍。

立即体验

用中文搜PubMed

大模型驱动的PubMed中文搜索引擎

马上搜索

文档翻译

学术文献翻译模型,支持多种主流文档格式。

立即体验