Suppr超能文献

白细胞介素 36 是小鼠中性粒细胞性肺炎症的关键上游放大器。

IL36 is a critical upstream amplifier of neutrophilic lung inflammation in mice.

机构信息

Boehringer Ingelheim Pharma GmbH & Co KG, Biberach, Germany.

Department of Biology, University of Konstanz, Konstanz, Germany.

出版信息

Commun Biol. 2021 Feb 8;4(1):172. doi: 10.1038/s42003-021-01703-3.

Abstract

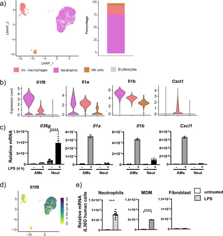
IL-36, which belongs to the IL-1 superfamily, is increasingly linked to neutrophilic inflammation. Here, we combined in vivo and in vitro approaches using primary mouse and human cells, as well as, acute and chronic mouse models of lung inflammation to provide mechanistic insight into the intercellular signaling pathways and mechanisms through which IL-36 promotes lung inflammation. IL-36 receptor deficient mice exposed to cigarette smoke or cigarette smoke and H1N1 influenza virus had attenuated lung inflammation compared with wild-type controls. We identified neutrophils as a source of IL-36 and show that IL-36 is a key upstream amplifier of lung inflammation by promoting activation of neutrophils, macrophages and fibroblasts through cooperation with GM-CSF and the viral mimic poly(I:C). Our data implicate IL-36, independent of other IL-1 family members, as a key upstream amplifier of neutrophilic lung inflammation, providing a rationale for targeting IL-36 to improve treatment of a variety of neutrophilic lung diseases.

摘要

IL-36 属于白细胞介素 1 超家族,与中性粒细胞炎症的关系日益密切。在这里,我们结合使用原代小鼠和人细胞以及急性和慢性小鼠肺部炎症模型的体内和体外方法,深入了解了白细胞介素 36 促进肺部炎症的细胞间信号通路和机制。与野生型对照相比,暴露于香烟烟雾或香烟烟雾和 H1N1 流感病毒的白细胞介素 36 受体缺陷型小鼠肺部炎症减轻。我们确定中性粒细胞是白细胞介素 36 的来源,并通过与 GM-CSF 和病毒模拟物聚肌苷酸协同作用促进中性粒细胞、巨噬细胞和成纤维细胞的激活,表明白细胞介素 36 是肺部炎症的关键上游放大器。我们的数据表明,白细胞介素 36 作为中性粒细胞性肺部炎症的关键上游放大器,独立于其他白细胞介素 1 家族成员,为靶向白细胞介素 36 以改善各种中性粒细胞性肺部疾病的治疗提供了依据。

https://cdn.ncbi.nlm.nih.gov/pmc/blobs/d39e/7870940/8cbdefe6d011/42003_2021_1703_Fig1_HTML.jpg

文献AI研究员

20分钟写一篇综述,助力文献阅读效率提升50倍。

立即体验

用中文搜PubMed

大模型驱动的PubMed中文搜索引擎

马上搜索

文档翻译

学术文献翻译模型,支持多种主流文档格式。

立即体验