Suppr超能文献

SARS-CoV-2 在欧洲的起源和早期传播。

The origin and early spread of SARS-CoV-2 in Europe.

机构信息

Department of Biosystems Science and Engineering, Eidgenössiche Technische Hochschule Zürich, 4058 Basel, Switzerland.

Computational Evolution Group, Swiss Institute of Bioinformatics, 1015 Lausanne, Switzerland.

出版信息

Proc Natl Acad Sci U S A. 2021 Mar 2;118(9). doi: 10.1073/pnas.2012008118.

Abstract

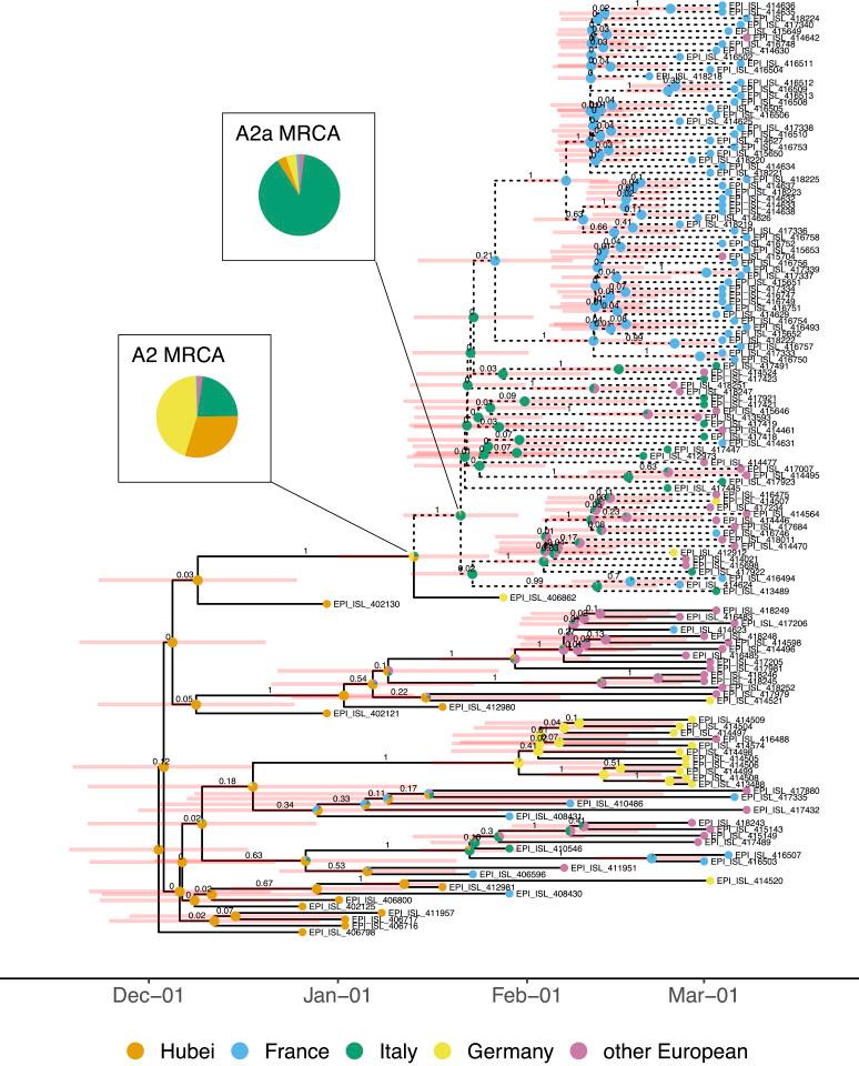
The investigation of migratory patterns during the SARS-CoV-2 pandemic before spring 2020 border closures in Europe is a crucial first step toward an in-depth evaluation of border closure policies. Here we analyze viral genome sequences using a phylodynamic model with geographic structure to estimate the origin and spread of SARS-CoV-2 in Europe prior to border closures. Based on SARS-CoV-2 genomes, we reconstruct a partial transmission tree of the early pandemic and coinfer the geographic location of ancestral lineages as well as the number of migration events into and between European regions. We find that the predominant lineage spreading in Europe during this time has a most recent common ancestor in Italy and was probably seeded by a transmission event in either Hubei, China or Germany. We do not find evidence for preferential migration paths from Hubei into different European regions or from each European region to the others. Sustained local transmission is first evident in Italy and then shortly thereafter in the other European regions considered. Before the first border closures in Europe, we estimate that the rate of occurrence of new cases from within-country transmission was within the bounds of the estimated rate of new cases from migration. In summary, our analysis offers a view on the early state of the epidemic in Europe and on migration patterns of the virus before border closures. This information will enable further study of the necessity and timeliness of border closures.

摘要

在 2020 年春季欧洲关闭边境之前,对 SARS-CoV-2 大流行期间的迁徙模式进行调查是深入评估边境关闭政策的关键第一步。在这里,我们使用具有地理结构的系统发育动力学模型分析病毒基因组序列,以估算 SARS-CoV-2 在欧洲关闭边境之前的起源和传播。基于 SARS-CoV-2 基因组,我们重建了早期大流行的部分传播树,并共同推断出祖系的地理位置以及进入和在欧洲各地区之间的迁移事件的数量。我们发现,在此期间在欧洲传播的主要谱系的最近共同祖先在意大利,可能是由中国湖北或德国的一次传播事件引发的。我们没有发现从湖北进入不同欧洲地区或从一个欧洲地区到另一个欧洲地区的优先迁移路径的证据。意大利首先出现持续的本地传播,此后不久,其他欧洲地区也出现了这种情况。在欧洲首次关闭边境之前,我们估计来自国内传播的新病例的发生率在从迁移中估计的新病例的发生率范围内。总之,我们的分析提供了欧洲大流行早期阶段以及边境关闭之前病毒迁移模式的视图。这些信息将使进一步研究边境关闭的必要性和及时性成为可能。

https://cdn.ncbi.nlm.nih.gov/pmc/blobs/2cb9/7936359/ba7222f7d398/pnas.2012008118fig01.jpg

文献AI研究员

20分钟写一篇综述,助力文献阅读效率提升50倍。

立即体验

用中文搜PubMed

大模型驱动的PubMed中文搜索引擎

马上搜索

文档翻译

学术文献翻译模型,支持多种主流文档格式。

立即体验