Suppr超能文献

芹菜素通过TGF-β1/Smad3和p38/PPAR途径抑制肝星状细胞活化和自噬来减轻肝纤维化。

Apigenin Alleviates Liver Fibrosis by Inhibiting Hepatic Stellate Cell Activation and Autophagy via TGF-1/Smad3 and p38/PPAR Pathways.

作者信息

Ji Jie, Yu Qiang, Dai Weiqi, Wu Liwei, Feng Jiao, Zheng Yuanyuan, Li Yan, Guo Chuanyong

机构信息

Department of Gastroenterology, Shanghai Tenth People's Hospital, Tongji University School of Medicine, Shanghai 200072, China.

出版信息

PPAR Res. 2021 Jan 28;2021:6651839. doi: 10.1155/2021/6651839. eCollection 2021.

Abstract

OBJECTIVE

The aim of this study is to confirm the hepatocellular protective functions of apigenin and the molecular mechanism on liver fibrosis in mice.

METHODS

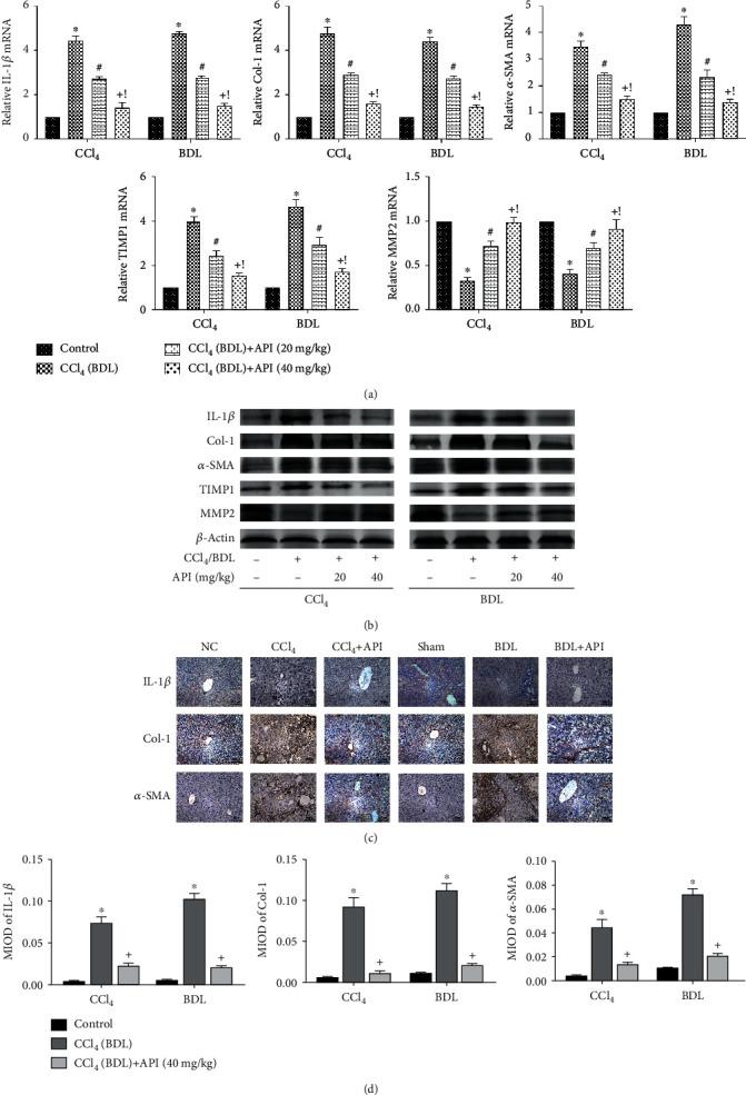
Carbon tetrachloride (CCl) and bile duct ligature (BDL) mouse fibrosis models were used to investigate the effects of apigenin on liver fibrosis. Sixty-six male C57 mice were randomly divided into eight groups, including the vehicle group, CCl group, CCl+L-apigenin (20 mg/kg) group, CCl+H-apigenin (40 mg/kg) group, sham group, BDL group, BDL+L-apigenin(20 mg/kg) group, and BDL+H-apigenin(40 mg/kg) group. Serum liver enzymes (ALT and AST), proteins associated with autophagy, and indicators linked with the TGF-1/Smad3 and p38/PPAR pathways were detected using qRT-PCR, immunohistochemical staining, and western blotting.

RESULTS

Our findings confirmed that apigenin could decrease the levels of ALT and AST, suppress the generation of ECM, inhibit the activation of HSCs, regulate the balance of MMP2 and TIMP1, reduce the expression of autophagy-linked protein, and restrain the TGF-1/Smad3 and p38/PPAR pathways.

CONCLUSION

Apigenin could alleviate liver fibrosis by inhibiting hepatic stellate cell activation and autophagy via TGF-1/Smad3 and p38/PPAR pathways.

摘要

目的

本研究旨在证实芹菜素对小鼠的肝细胞保护作用及其在肝纤维化中的分子机制。

方法

采用四氯化碳(CCl)和胆管结扎(BDL)小鼠纤维化模型来研究芹菜素对肝纤维化的影响。66只雄性C57小鼠随机分为八组,包括溶剂对照组、CCl组、CCl+低剂量芹菜素(20mg/kg)组、CCl+高剂量芹菜素(40mg/kg)组、假手术组、BDL组、BDL+低剂量芹菜素(20mg/kg)组和BDL+高剂量芹菜素(40mg/kg)组。使用qRT-PCR、免疫组织化学染色和蛋白质印迹法检测血清肝酶(ALT和AST)、自噬相关蛋白以及与TGF-1/Smad3和p38/PPAR通路相关的指标。

结果

我们的研究结果证实,芹菜素可降低ALT和AST水平,抑制细胞外基质的生成,抑制肝星状细胞的激活,调节MMP2和TIMP1的平衡,降低自噬相关蛋白的表达,并抑制TGF-1/Smad3和p38/PPAR通路。

结论

芹菜素可通过TGF-1/Smad3和p38/PPAR通路抑制肝星状细胞激活和自噬,从而减轻肝纤维化。

https://cdn.ncbi.nlm.nih.gov/pmc/blobs/8c3d/7861947/85c873a32a59/PPAR2021-6651839.001.jpg

文献AI研究员

20分钟写一篇综述,助力文献阅读效率提升50倍。

立即体验

用中文搜PubMed

大模型驱动的PubMed中文搜索引擎

马上搜索

文档翻译

学术文献翻译模型,支持多种主流文档格式。

立即体验