Suppr超能文献

CD73和ADORA2B的共同抑制可改善长期香烟烟雾诱导的肺损伤。

Co-inhibition of CD73 and ADORA2B Improves Long-Term Cigarette Smoke Induced Lung Injury.

作者信息

Tian Zhi, Dixon Jendayi, Guo Xiaofang, Deal Benjamin, Liao Qianjin, Zhou Yujuan, Cheng Feng, Allen-Gipson Diane S

机构信息

Department of Pharmaceutical Sciences, Taneja College of Pharmacy, University of South Florida, Tampa, FL, United States.

Department of Obstetrics and Gynecology, Morsani College of Medicine, University of South Florida, Tampa, FL, United States.

出版信息

Front Physiol. 2021 Jan 28;12:614330. doi: 10.3389/fphys.2021.614330. eCollection 2021.

Abstract

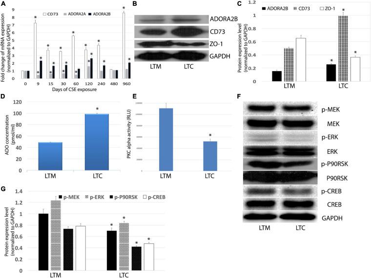
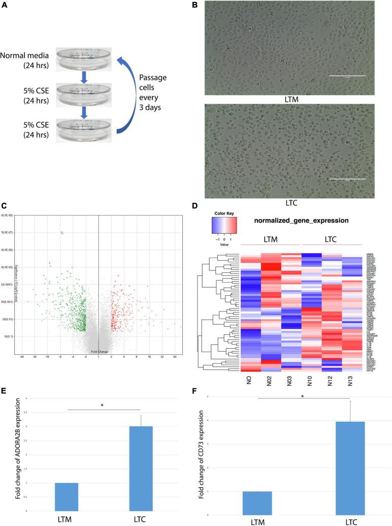
Adenosine (ADO) involvement in lung injury depends on the activation of its receptors. The ADO A receptor (ADORA2A) and A receptor (ADORA2B) are best described to have both tissue-protective and tissue-destructive processes. However, no approach has been effective in delineating the mechanism(s) involved with ADO shifting from its tissue-protective to tissue-destructive properties in chronic airway injury. Using cigarette smoke (CS) as our model of injury, we chronically exposed Nuli-1 cells to 5% CS extract (CSE) for 3 years establishing a long-term CSE exposure model (LTC). We found significant morphological changes, decreased proliferation, and migration resulting in impaired airway wound closure in LTC. Further investigations showed that long-term CSE exposure upregulates CD73 and ADORA2B expression, increases ADO production, inhibits PKC alpha activity and p-ERK signaling pathway. Knocking down ADORA2B and/or CD73 in LTC activates PKC alpha and increases p-ERK signaling. Knocking down both showed better improvement in wound repair than either alone. experiments also showed that double knockout CD73 and ADORA2B remarkably improved CS-induced lung injury by activating PKC alpha, reducing the inflammatory cell number in bronchoalveolar lavage fluid and the production of inflammatory mediator IL-6, inhibiting the fibrosis-like lesions and decreasing collagen deposition surrounding bronchioles. Collectively, long-term CSE exposure upregulates CD73 expression and increases ADO production, which promotes low affinity ADORA2B activation and subsequent diminution of PKC alpha activity and ERK signaling pathway, and inhibition of airway wound repair. Moreover, the data suggesting ADORA2B and CD73 as potential therapeutic targets may be more efficacious in improving chronic CS lung diseases and impaired wound repair.

摘要

腺苷(ADO)参与肺损伤取决于其受体的激活。ADO A受体(ADORA2A)和A受体(ADORA2B)在组织保护和组织破坏过程中均有显著作用。然而,在慢性气道损伤中,尚无有效方法来阐明ADO从组织保护特性转变为组织破坏特性所涉及的机制。我们以香烟烟雾(CS)作为损伤模型,将Nuli-1细胞长期暴露于5%的CS提取物(CSE)中3年,建立了长期CSE暴露模型(LTC)。我们发现LTC中出现了显著的形态学变化、增殖减少和迁移受损,导致气道伤口愈合受损。进一步研究表明,长期CSE暴露会上调CD73和ADORA2B的表达,增加ADO的产生,抑制蛋白激酶Cα(PKCα)活性和p-ERK信号通路。在LTC中敲低ADORA2B和/或CD73可激活PKCα并增加p-ERK信号。同时敲低两者在伤口修复方面比单独敲低效果更好。实验还表明,双敲除CD73和ADORA2B可通过激活PKCα、减少支气管肺泡灌洗液中的炎症细胞数量和炎症介质白细胞介素-6的产生、抑制纤维化样病变以及减少细支气管周围的胶原沉积,显著改善CS诱导的肺损伤。总体而言,长期CSE暴露会上调CD73表达并增加ADO产生,这促进了低亲和力ADORA2B的激活以及随后PKCα活性和ERK信号通路的减弱,从而抑制气道伤口修复。此外,表明ADORA2B和CD73作为潜在治疗靶点的数据可能在改善慢性CS肺部疾病和受损伤口修复方面更有效。

https://cdn.ncbi.nlm.nih.gov/pmc/blobs/1fd8/7876334/370d7ac59736/fphys-12-614330-g001.jpg

文献AI研究员

20分钟写一篇综述,助力文献阅读效率提升50倍。

立即体验

用中文搜PubMed

大模型驱动的PubMed中文搜索引擎

马上搜索

文档翻译

学术文献翻译模型,支持多种主流文档格式。

立即体验