Suppr超能文献

低密度粒细胞通过PD-L1/PD-1途径抑制T细胞中干扰素-γ的产生影响T-SPOT.TB检测。

Low-Density Granulocytes Affect T-SPOT.TB Assay by Inhibiting the Production of Interferon-γ in T Cells via PD-L1/PD-1 Pathway.

作者信息

Rao Jiayue, Su Rigu, Peng Yiping, Guo Yang, Huang Zikun, Ye Yutao, Gao Yujie, Liu Jun, Zhang Lu, Luo Qing, Li Junming

机构信息

Department of Clinical Laboratory, The First Affiliated Hospital of Nanchang University, Nanchang, China.

Department of Tuberculosis, Jiangxi Chest Hospital, Nanchang, China.

出版信息

Front Microbiol. 2021 Jan 28;11:622389. doi: 10.3389/fmicb.2020.622389. eCollection 2020.

Abstract

BACKGROUND

T-SPOT TB (T-SPOT) assay is widely used for detection of infection that is based on the detection of -specific interferon-γ-secreting T cells (ISCs) in peripheral blood mononuclear cells (PBMCs). Recently, high frequencies of low-density granulocytes (LDGs) were found in the PBMCs of tuberculosis patients. Whether these LDGs affect the detection of T-SPOT has not been investigated. The impact of LDGs on T-SPOT assay and related mechanism were investigated in this study.

METHODS

The correlations between the frequencies of LDGs and the results of T-SPOT were analyzed. T-SPOT with LDG-removed PBMCs and PBMCs with exogenous addition of LDGs were performed. The possible mechanism was explored by detecting the levels of negative immune regulatory molecules on LDGs. The impact of programmed death ligand 1 (PD-L1) on T-SPOT was evaluated and confirmed by function blocking with neutralizing antibody.

RESULTS

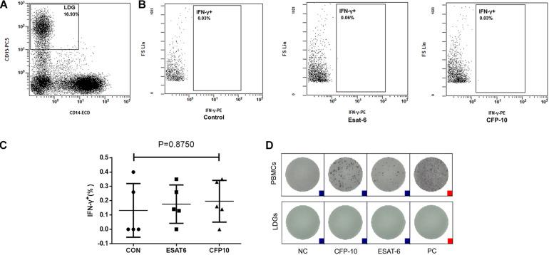
The positive rates of T-SPOT and ISCs in tuberculosis patients with low LDGs frequency ( = 22) were significantly higher than those with high LDGs frequency ( = 39). Removal or exogenous addition of LDGs significantly increased or decreased the ISCs and the positive rate of T-SPOT. The frequencies of interferon-γ-producing T cells were negatively correlated with the frequencies of LDGs. The expression of PD-L1 was significantly elevated on LDGs. Pretreatment of LDGs with anti-PD-L1 antibody significantly counteracted the impact of LDGs on T-SPOT. Treatment of PBMCs with anti-PD-L1 antibody resulted in comparable ISCs with that of LDG removal.

CONCLUSION

LDGs can inhibit the production of interferon-γ in T cells and decrease the positive rated of T-SPOT assay via highly expressed PD-L1.

摘要

背景

T-SPOT TB(T-SPOT)检测基于对外周血单个核细胞(PBMC)中结核特异性干扰素-γ分泌性T细胞(ISC)的检测,被广泛用于感染检测。最近,在结核病患者的PBMC中发现了高频低密度粒细胞(LDG)。这些LDG是否影响T-SPOT检测尚未得到研究。本研究探讨了LDG对T-SPOT检测的影响及其相关机制。

方法

分析LDG频率与T-SPOT结果之间的相关性。对去除LDG的PBMC和外源性添加LDG的PBMC进行T-SPOT检测。通过检测LDG上负性免疫调节分子的水平来探索可能的机制。用中和抗体进行功能阻断,评估并确认程序性死亡配体1(PD-L1)对T-SPOT的影响。

结果

LDG频率低的结核病患者(n = 22)中T-SPOT和ISC的阳性率显著高于LDG频率高的患者(n = 39)。去除或外源性添加LDG显著增加或降低了ISC和T-SPOT的阳性率。产生干扰素-γ的T细胞频率与LDG频率呈负相关。LDG上PD-L1的表达显著升高。用抗PD-L1抗体预处理LDG可显著抵消LDG对T-SPOT的影响。用抗PD-L1抗体处理PBMC可使ISC与去除LDG的情况相当。

结论

LDG可通过高表达的PD-L1抑制T细胞中干扰素-γ的产生,并降低T-SPOT检测的阳性率。

https://cdn.ncbi.nlm.nih.gov/pmc/blobs/36d9/7876290/055a11828b9f/fmicb-11-622389-g001.jpg

文献AI研究员

20分钟写一篇综述,助力文献阅读效率提升50倍。

立即体验

用中文搜PubMed

大模型驱动的PubMed中文搜索引擎

马上搜索

文档翻译

学术文献翻译模型,支持多种主流文档格式。

立即体验