Suppr超能文献

乳头瘤病毒衣壳微染色体中的组蛋白修饰。

Histone Modifications in Papillomavirus Virion Minichromosomes.

机构信息

Laboratory of Viral Diseases, Division of Intramural Research, National Institute of Allergy and Infectious Diseases, National Institutes of Health, Bethesda, Maryland, USA.

Biological Science Graduate Program, University of Maryland, College Park, Maryland, USA.

出版信息

mBio. 2021 Feb 16;12(1):e03274-20. doi: 10.1128/mBio.03274-20.

Abstract

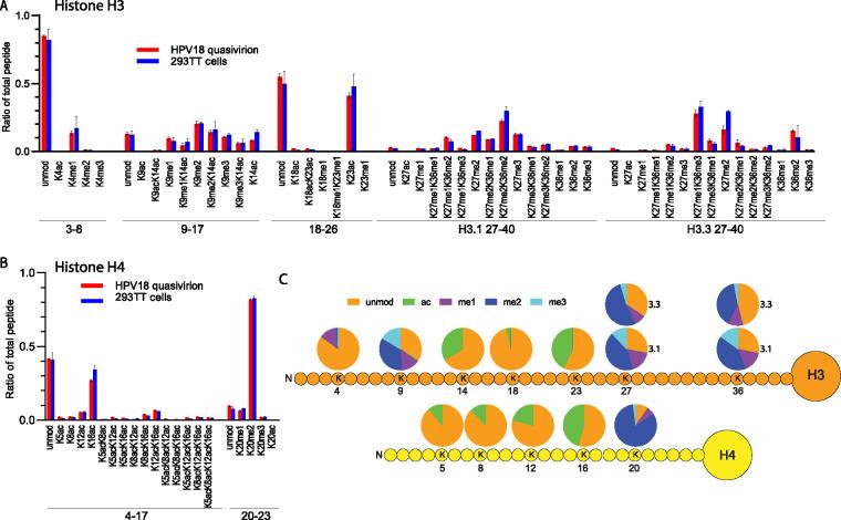
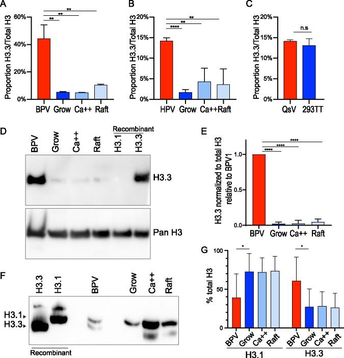
An unusual feature of papillomaviruses is that their genomes are packaged into virions along with host histones. Viral minichromosomes were visualized as "beads on a string" by electron microscopy in the 1970s but, to date, little is known about the posttranslational modifications of these histones. To investigate this, we analyzed the histone modifications in HPV16/18 quasivirions, wart-derived bovine papillomavirus (BPV1), and wart-derived human papillomavirus type 1 (HPV1) using quantitative mass spectrometry. The chromatin from all three virion samples had abundant posttranslational modifications (acetylation, methylation, and phosphorylation). These histone modifications were verified by acid urea polyacrylamide electrophoresis and immunoblot analysis. Compared to matched host cell controls, the virion minichromosome was enriched in histone modifications associated with active chromatin and depleted for those commonly found in repressed chromatin. We propose that the viral minichromosome acquires specific histone modifications late in infection that are coupled to the mechanisms of viral replication, late gene expression, and encapsidation. We predict that, in turn, these same modifications benefit early stages of infection by helping to evade detection, promoting localization of the viral chromosome to beneficial regions of the nucleus, and promoting early transcription and replication. A relatively unique feature of papillomaviruses is that the viral genome is associated with host histones inside the virion. However, little is known about the nature of the epigenome within papillomavirions or its biological relevance to the infectious viral cycle. Here, we define the epigenetic signature of the H3 and H4 histones from HPV16 virions generated in cell culture and native human papillomavirus type 1 (HPV1) and bovine papillomavirus 1 (BPV1) virions isolated from bovine and human wart tissue. We show that native virions are enriched in posttranslational modifications associated with active chromatin and depleted with those associated with repressed chromatin compared to cellular chromatin. Native virions were also enriched in the histone variant H3.3 compared to the canonical histone H3.1. We propose that the composition of virion-packaged chromatin reflects the late stages of the viral life cycle and promotes the early stages of infection by being primed for viral transcription.

摘要

乳头瘤病毒的一个不寻常特征是,它们的基因组与宿主组蛋白一起被包装到病毒粒子中。20 世纪 70 年代,电子显微镜观察到病毒微染色体呈“串珠状”,但迄今为止,人们对这些组蛋白的翻译后修饰知之甚少。为了研究这一点,我们使用定量质谱分析了 HPV16/18 假病毒、疣源性牛乳头瘤病毒(BPV1)和疣源性人乳头瘤病毒 1(HPV1)中的组蛋白修饰。所有三种病毒粒子样本的染色质都有丰富的翻译后修饰(乙酰化、甲基化和磷酸化)。通过酸性尿素聚丙烯酰胺电泳和免疫印迹分析验证了这些组蛋白修饰。与匹配的宿主细胞对照相比,病毒微染色体富含与活性染色质相关的组蛋白修饰,而与抑制染色质中常见的组蛋白修饰则减少。我们提出,病毒微染色体在感染后期获得与病毒复制、晚期基因表达和包装相关的特定组蛋白修饰。我们预测,反过来,这些相同的修饰通过帮助逃避检测、促进病毒染色体定位到核的有益区域以及促进早期转录和复制,从而有益于感染的早期阶段。乳头瘤病毒的一个相对独特的特征是,病毒基因组与病毒粒子中的宿主组蛋白相关联。然而,关于乳头瘤病毒粒子内的表观基因组及其对感染性病毒周期的生物学相关性知之甚少。在这里,我们定义了 HPV16 病毒粒子在细胞培养中产生的 H3 和 H4 组蛋白的表观基因组特征,以及从牛和人疣组织中分离的天然人乳头瘤病毒 1(HPV1)和牛乳头瘤病毒 1(BPV1)病毒粒子的表观基因组特征。我们表明,与细胞染色质相比,天然病毒粒子富含与活性染色质相关的翻译后修饰,而缺乏与抑制染色质相关的翻译后修饰。天然病毒粒子也富含组蛋白变体 H3.3,而不是经典的 H3.1 组蛋白。我们提出,病毒包装的染色质的组成反映了病毒生命周期的晚期阶段,并通过为病毒转录做好准备来促进感染的早期阶段。

https://cdn.ncbi.nlm.nih.gov/pmc/blobs/4622/8545109/fb9aafd7f4a2/mbio.03274-20-f0001.jpg

文献AI研究员

20分钟写一篇综述,助力文献阅读效率提升50倍。

立即体验

用中文搜PubMed

大模型驱动的PubMed中文搜索引擎

马上搜索

文档翻译

学术文献翻译模型,支持多种主流文档格式。

立即体验