Suppr超能文献

IgM 在恢复期血浆对 SARS-CoV-2 的中和活性中起主要作用。

Major role of IgM in the neutralizing activity of convalescent plasma against SARS-CoV-2.

机构信息

Centre de recherche du CHUM, Montréal, QC H2X 0A9, Canada; Département de Microbiologie, Infectiologie et Immunologie, Université de Montréal, Montréal, QC H2X 0A9, Canada.

Héma-Québec, Affaires Médicales et Innovation, Québec, QC G1V 5C3, Canada.

出版信息

Cell Rep. 2021 Mar 2;34(9):108790. doi: 10.1016/j.celrep.2021.108790. Epub 2021 Feb 10.

Abstract

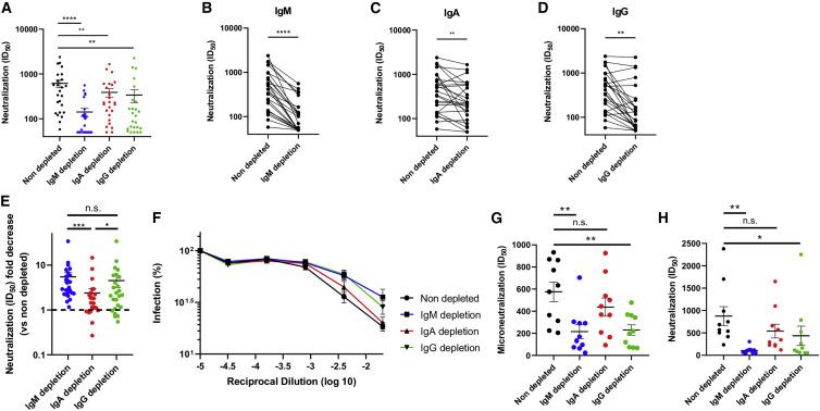
Characterization of the humoral response to SARS-CoV-2, the etiological agent of COVID-19, is essential to help control the infection. The neutralization activity of plasma from patients with COVID-19 decreases rapidly during the first weeks after recovery. However, the specific role of each immunoglobulin isotype in the overall neutralizing capacity is still not well understood. In this study, we select plasma from a cohort of convalescent patients with COVID-19 and selectively deplete immunoglobulin A, M, or G before testing the remaining neutralizing capacity of the depleted plasma. We find that depletion of immunoglobulin M is associated with the most substantial loss of virus neutralization, followed by immunoglobulin G. This observation may help design efficient antibody-based COVID-19 therapies and may also explain the increased susceptibility to SARS-CoV-2 of autoimmune patients receiving therapies that impair the production of immunoglobulin M (IgM).

摘要

对 COVID-19 的病原体 SARS-CoV-2 的体液免疫反应的特征分析对于控制感染至关重要。COVID-19 患者康复后最初几周内,血浆的中和活性迅速下降。然而,每种免疫球蛋白同种型在总中和能力中的具体作用仍未得到很好的理解。在这项研究中,我们从一组 COVID-19 恢复期患者的血浆中选择,并在检测耗尽血浆的剩余中和能力之前,有选择地耗尽免疫球蛋白 A、M 或 G。我们发现,耗尽免疫球蛋白 M 与病毒中和的大量丧失有关,其次是免疫球蛋白 G。这一观察结果可能有助于设计有效的基于抗体的 COVID-19 治疗方法,也可能解释了接受会损害免疫球蛋白 M(IgM)产生的治疗的自身免疫患者对 SARS-CoV-2 易感性增加的原因。

https://cdn.ncbi.nlm.nih.gov/pmc/blobs/7467/7874916/df91a4c4ed10/fx1_lrg.jpg

文献AI研究员

20分钟写一篇综述,助力文献阅读效率提升50倍。

立即体验

用中文搜PubMed

大模型驱动的PubMed中文搜索引擎

马上搜索

文档翻译

学术文献翻译模型,支持多种主流文档格式。

立即体验