Suppr超能文献

通过沉默谷氨酰胺合成酶对谷氨酰胺代谢的重编程诱导 A2780 卵巢癌细胞对顺铂耐药。

Reprogramming of glutamine metabolism via glutamine synthetase silencing induces cisplatin resistance in A2780 ovarian cancer cells.

机构信息

Institute for Advanced Biosciences, Keio University, 246-2 Mizukami, Kakuganji, Tsuruoka, 997-0052, Japan.

Graduate School of Media and Governance, Keio University, 5322 Endo, Fujisawa, 252-0882, Japan.

出版信息

BMC Cancer. 2021 Feb 17;21(1):174. doi: 10.1186/s12885-021-07879-5.

Abstract

BACKGROUND

Cisplatin (CDDP) significantly prolongs survival in various cancers, but many patients also develop resistance that results in treatment failure. Thus, this study aimed to elucidate the underlying mechanisms by which ovarian cancer cells acquire CDDP resistance.

METHODS

We evaluated the metabolic profiles in CDDP-sensitive ovarian cancer A2780 cells and CDDP-resistant A2780cis cells using capillary electrophoresis-time-of-flight mass spectrometry (CE-TOFMS). We further examined the expression of glutamine metabolism enzymes using real-time PCR and Western blot analyses. Cell viability was accessed using 3-(4,5-dimethylthiazol-2-yl)-2,5-diphenyltetrazolium bromide (MTT) assay.

RESULTS

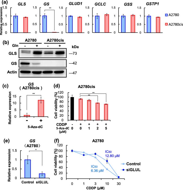
The results showed that levels of glutamine, glutamate, and glutathione (GSH), a key drug resistance mediator synthesized from glutamate, were significantly elevated in A2780cis cells than those in A2780 cells. Furthermore, glutamine starvation decreased the GSH levels and CDDP resistance in A2780cis cells. Interestingly, the expression of glutamine synthetase (GS/GLUL), which synthesizes glutamine from glutamate and thereby negatively regulates GSH production, was almost completely suppressed in resistant A2780cis cells. In addition, treatment of A2780cis cells with 5-aza-2'-deoxycytidine, a DNA-demethylating agent, restored GS expression and reduced CDDP resistance. In contrast, GS knockdown in CDDP-sensitive A2780 cells induced CDDP resistance.

CONCLUSIONS

The results indicate that upregulation of GSH synthesis from glutamine via DNA methylation-mediated silencing of GS causes CDDP resistance in A2780cis cells. Therefore, glutamine metabolism could be a novel therapeutic target against CDDP resistance.

摘要

背景

顺铂(CDDP)显著延长了多种癌症患者的生存时间,但许多患者也产生了耐药性,导致治疗失败。因此,本研究旨在阐明卵巢癌细胞获得 CDDP 耐药性的潜在机制。

方法

我们使用毛细管电泳-飞行时间质谱(CE-TOFMS)评估了 CDDP 敏感的卵巢癌细胞 A2780 细胞和 CDDP 耐药的 A2780cis 细胞的代谢谱。我们进一步使用实时 PCR 和 Western blot 分析检查了谷氨酰胺代谢酶的表达。使用 3-(4,5-二甲基噻唑-2-基)-2,5-二苯基四氮唑溴盐(MTT)测定法评估细胞活力。

结果

结果表明,与 A2780 细胞相比,A2780cis 细胞中的谷氨酰胺、谷氨酸和谷胱甘肽(GSH)水平显著升高,GSH 是一种由谷氨酸合成的关键耐药介质。此外,谷氨酰胺饥饿降低了 A2780cis 细胞中的 GSH 水平和 CDDP 耐药性。有趣的是,在耐药的 A2780cis 细胞中,合成谷氨酰胺的谷氨酰胺合成酶(GS/GLUL)的表达几乎完全被抑制,从而负调控 GSH 的产生。此外,用 5-氮杂-2'-脱氧胞苷(一种 DNA 去甲基化剂)处理 A2780cis 细胞可恢复 GS 表达并降低 CDDP 耐药性。相反,在 CDDP 敏感的 A2780 细胞中敲低 GS 可诱导 CDDP 耐药性。

结论

结果表明,通过 DNA 甲基化介导的 GS 沉默导致谷氨酰胺合成 GSH 的上调导致 A2780cis 细胞对 CDDP 耐药。因此,谷氨酰胺代谢可能是对抗 CDDP 耐药性的新治疗靶点。

https://cdn.ncbi.nlm.nih.gov/pmc/blobs/c730/7891143/8aa6caee7396/12885_2021_7879_Fig1_HTML.jpg

文献AI研究员

20分钟写一篇综述,助力文献阅读效率提升50倍。

立即体验

用中文搜PubMed

大模型驱动的PubMed中文搜索引擎

马上搜索

文档翻译

学术文献翻译模型,支持多种主流文档格式。

立即体验