Suppr超能文献

非甾体抗炎药通过诱导免疫原性细胞死亡抑制结直肠肿瘤发生。

Non-steroidal anti-inflammatory drugs induce immunogenic cell death in suppressing colorectal tumorigenesis.

机构信息

UPMC Hillman Cancer Center, Pittsburgh, PA, USA.

Department of Pharmacology and Chemical Biology, University of Pittsburgh School of Medicine, Pittsburgh, PA, USA.

出版信息

Oncogene. 2021 Mar;40(11):2035-2050. doi: 10.1038/s41388-021-01687-8. Epub 2021 Feb 18.

Abstract

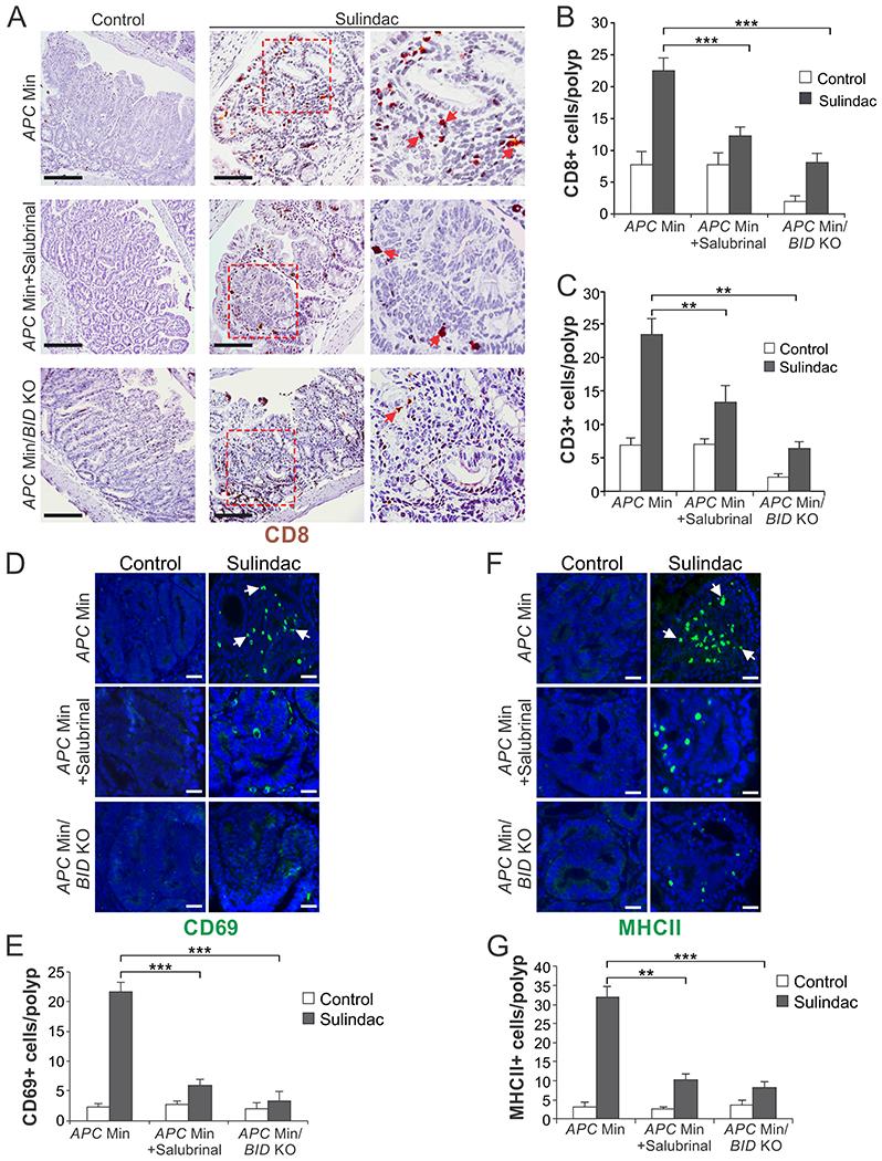
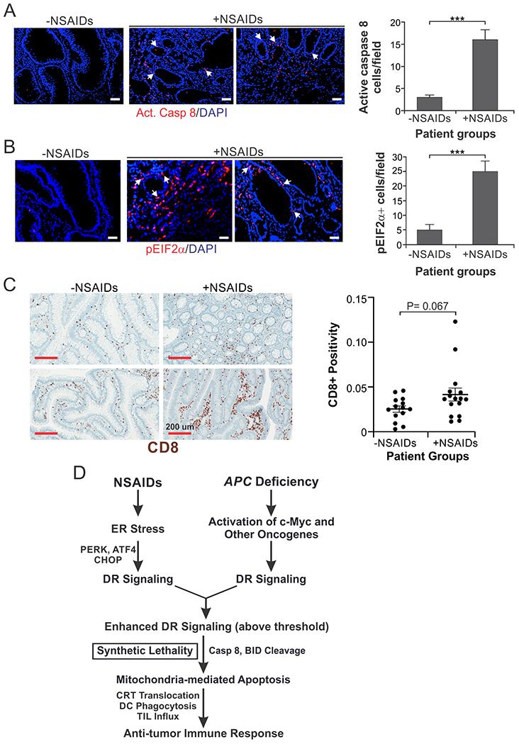
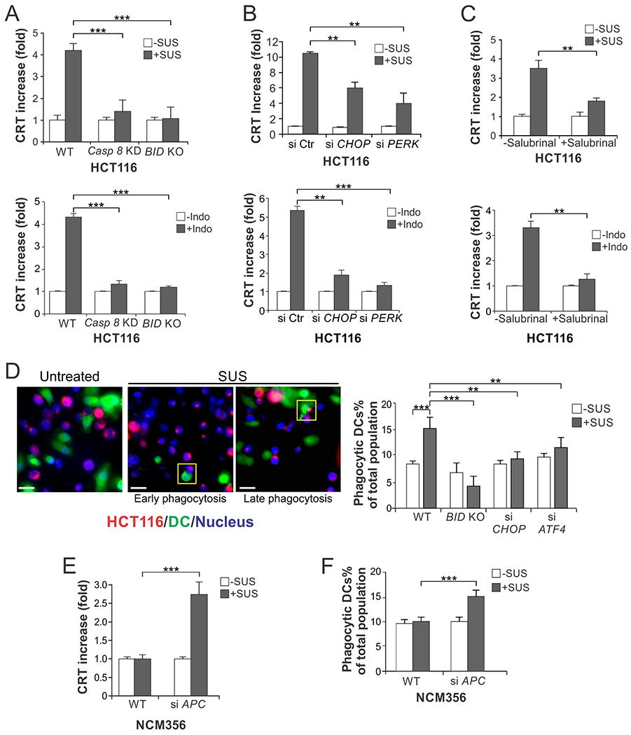
Use of non-steroidal anti-inflammatory drugs (NSAIDs) is associated with reduced risk of colorectal cancer (CRC). However, the mechanism by which NSAIDs suppress colorectal tumorigenesis remains unclear. We previously showed that NSAIDs selectively kill emerging tumor cells via death receptor (DR) signaling and a synthetic lethal interaction mediated by the proapoptotic Bcl-2 family protein BID. In this study, we found NSAIDs induce endoplasmic reticulum (ER) stress to activate DR signaling and BID in tumor suppression. Importantly, our results unveiled an ER stress- and BID-dependent immunogenic effect of NSAIDs, which may be critical for tumor suppression. NSAID treatment induced hallmarks of immunogenic cell death (ICD) in CRC cells and colonic epithelial cells upon loss of APC tumor suppressor, and elevated tumor-infiltrating lymphocytes (TILs) in the polyps of APC mice. ER stress inhibition or BID deletion abrogated the antitumor and immunogenic effects of NSAIDs. Furthermore, increased ER stress and TILs were detected in human advanced adenomas from NSAID-treated patients. Together, our results suggest that NSAIDs induce ER stress- and BID-mediated ICD to restore immunosurveillance and suppress colorectal tumor formation.

摘要

非甾体抗炎药(NSAIDs)的使用与结直肠癌(CRC)风险降低有关。然而,NSAIDs 抑制结直肠肿瘤发生的机制仍不清楚。我们之前的研究表明,NSAIDs 通过死亡受体(DR)信号和由促凋亡 Bcl-2 家族蛋白 BID 介导的合成致死相互作用选择性杀死新出现的肿瘤细胞。在这项研究中,我们发现 NSAIDs 诱导内质网(ER)应激以激活肿瘤抑制中的 DR 信号和 BID。重要的是,我们的结果揭示了 NSAIDs 的一种 ER 应激和 BID 依赖性免疫原性效应,这对于肿瘤抑制可能至关重要。在 APC 肿瘤抑制因子丢失时,NSAID 处理诱导 CRC 细胞和结肠上皮细胞中的免疫原性细胞死亡(ICD)特征,并在 APC 小鼠的息肉中增加肿瘤浸润淋巴细胞(TILs)。ER 应激抑制或 BID 缺失会破坏 NSAIDs 的抗肿瘤和免疫原性作用。此外,在接受 NSAIDs 治疗的患者的人高级腺瘤中检测到增加的 ER 应激和 TILs。总之,我们的研究结果表明,NSAIDs 通过 ER 应激和 BID 介导的 ICD 诱导来恢复免疫监视并抑制结直肠肿瘤形成。

https://cdn.ncbi.nlm.nih.gov/pmc/blobs/8925/7981263/2235d02941af/nihms-1667692-f0001.jpg

文献AI研究员

20分钟写一篇综述,助力文献阅读效率提升50倍。

立即体验

用中文搜PubMed

大模型驱动的PubMed中文搜索引擎

马上搜索

文档翻译

学术文献翻译模型,支持多种主流文档格式。

立即体验