Suppr超能文献

长链基因间非编码RNA LINC00885通过作为微小RNA-432-5p的竞争性内源性RNA上调MACC1表达促进宫颈癌发生。

Long Intergenic Non-Coding RNA LINC00885 Promotes Tumorigenesis of Cervical Cancer by Upregulating MACC1 Expression Through Serving as a Competitive Endogenous RNA for microRNA-432-5p.

作者信息

Chen Hongwei, Chi Yugang, Chen Mengyue, Zhao Limei

机构信息

Department of Gynaecology, The First People's Hospital of Chongqing Liangjiang New Area, Chongqing, 401120, People's Republic of China.

Department of Gynaecology and Obstetrics, Chongqing Health Center for Women and Children, Chongqing, 400021, People's Republic of China.

出版信息

Cancer Manag Res. 2021 Feb 12;13:1435-1447. doi: 10.2147/CMAR.S291778. eCollection 2021.

Abstract

PURPOSE

Long intergenic non-protein coding RNA 885 (LINC00885) has been well studied in breast cancer; however, its contribution in cervical cancer remains unclear. In this study, we aimed to determine the detailed functions of LINC00885 in cervical cancer and elucidate the underlying molecular regulation mechanism.

METHODS

The expression status of LINC00885 in cervical cancer was determined using reverse transcription-quantitative polymerase chain reaction and by searching The Cancer Genome Atlas database. The detailed functions of LINC00885 in cervical cancer cells were confirmed using Cell Counting Kit 8 assay, flow cytometry analysis, Transwell cell migration and invasion assays, and tumor xenograft assay. Mechanistic experiments included bioinformatics prediction, RNA immunoprecipitation, luciferase reporter assay, and rescue experiments.

RESULTS

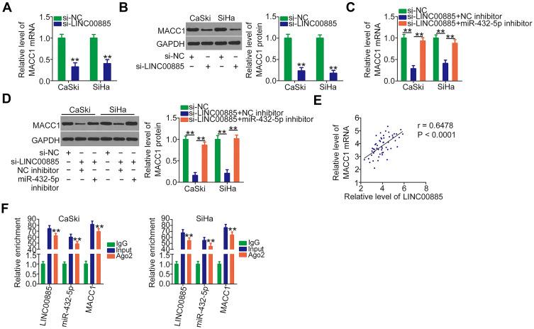
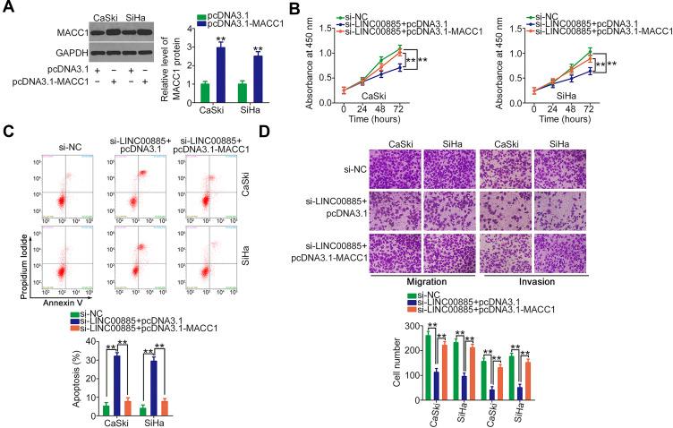
LINC00885 was clearly overexpressed in cervical cancer, which was linked with unfavorable clinical outcomes. Functionally, LINC00885 deficiency suppressed cervical cancer cell proliferation, migration, and invasion but stimulated cell apoptosis in vitro. Furthermore, loss of LINC00885 restricted the growth of cervical cancer cells in vivo. Mechanistically, LINC00885 functioned as a competitive endogenous RNA for microRNA-432-5p (miR-432-5p) in cervical cancer. Furthermore, metastasis-associated colon cancer 1 (MACC1) was confirmed as the direct target of miR-432-5p, and LINC00885 could enhance MACC1 expression by sequestering miR-432-5p. Rescue experiments revealed that silencing of miR-432-5p or upregulation of MACC1 expression could effectively counteract the restrained aggressive properties of cervical cancer cells induced by LINC00885 deficiency.

CONCLUSION

LINC00885 upregulated MACC1 expression in cervical cancer cells by sponging miR-432-5p, thereby promoting cancer progression. The LINC00885/miR-432-5p/MACC1 pathway may help in the identification of potential prognostic biomarkers and therapeutic targets in cervical cancer.

摘要

目的

长链基因间非编码RNA 885(LINC00885)在乳腺癌中已得到充分研究;然而,其在宫颈癌中的作用仍不清楚。在本研究中,我们旨在确定LINC00885在宫颈癌中的详细功能,并阐明潜在的分子调控机制。

方法

采用逆转录-定量聚合酶链反应并检索癌症基因组图谱数据库来确定LINC00885在宫颈癌中的表达状态。使用细胞计数试剂盒8检测、流式细胞术分析、Transwell细胞迁移和侵袭检测以及肿瘤异种移植检测来确认LINC00885在宫颈癌细胞中的详细功能。机制实验包括生物信息学预测、RNA免疫沉淀、荧光素酶报告基因检测和拯救实验。

结果

LINC00885在宫颈癌中明显过表达,这与不良临床结果相关。在功能上,LINC00885缺失抑制宫颈癌细胞增殖、迁移和侵袭,但在体外刺激细胞凋亡。此外,LINC00885缺失限制了体内宫颈癌细胞的生长。机制上,LINC00885在宫颈癌中作为微小RNA-432-5p(miR-432-5p)的竞争性内源性RNA发挥作用。此外,转移相关结肠癌1(MACC1)被确认为miR-432-5p的直接靶点,LINC00885可通过隔离miR-432-5p来增强MACC1表达。拯救实验表明,沉默miR-432-5p或上调MACC1表达可有效抵消LINC00885缺失诱导的宫颈癌细胞侵袭性受抑制的特性。

结论

LINC00885通过结合miR-432-5p上调宫颈癌细胞中MACC1的表达,从而促进癌症进展。LINC00885/miR-432-5p/MACC1通路可能有助于识别宫颈癌潜在的预后生物标志物和治疗靶点。

https://cdn.ncbi.nlm.nih.gov/pmc/blobs/950e/7886091/6bc96e56e6f6/CMAR-13-1435-g0001.jpg

文献AI研究员

20分钟写一篇综述,助力文献阅读效率提升50倍。

立即体验

用中文搜PubMed

大模型驱动的PubMed中文搜索引擎

马上搜索

文档翻译

学术文献翻译模型,支持多种主流文档格式。

立即体验