Suppr超能文献

超声靶向破坏微泡增强 miR-21 沉默对 HeLa 细胞的抑制作用。

Ultrasound-Targeted Microbubble Destruction Enhances the Inhibitive Efficacy of miR-21 Silencing in HeLa Cells.

机构信息

Department of Ultrasonography, The Second People's Hospital of Liaocheng, Liaocheng, Shandong, China (mainland).

Department of Ultrasonography, Wucheng Traditional Chinese Medicine (TMC) Hospital, Wucheng, Shandong, China (mainland).

出版信息

Med Sci Monit. 2021 Feb 19;27:e923660. doi: 10.12659/MSM.923660.

Abstract

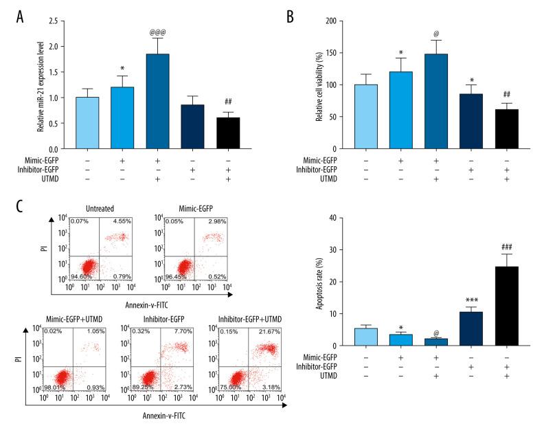
BACKGROUND Previous studies have shown that miR-21 upregulation is related to the aggressive development of cervical cancer. Ultrasound-targeted microbubble destruction (UTMD) is a method that increases the absorption of targeted genes or drugs by cells. We focus on the role of UTMD-mediated miR-21 transfection in HeLa cells, a cervical cancer cell line. MATERIAL AND METHODS The effects of different ultrasound intensities on the transfection efficiency of miR-21-enhanced green fluorescent protein (EGFP) and miR-21 inhibitor-EGFP plasmids were determined by flow cytometry. The effects of UTMD-mediated miR-21 transfection on HeLa cell proliferation, apoptosis, migration, and invasion were measured by CCK-8, flow cytometry, wound healing experiments, and transwell migration assay, respectively. Western blot and real-time quantitative PCR were used to detect the expression of tumor-related genes. RESULTS When the ultrasound intensity was 1.5 W/cm², the miR-21 plasmid had the highest transfection efficiency. Exogenous miR-21 promoted cell proliferation, migration, and invasion, and inhibited cell apoptosis in HeLa cells. Treatment of cells with UTMD further enhanced the effects of miR-21-EGFP and miR-21 inhibitor-EGFP. In addition, miR-21 overexpression significantly increased the expression of p-Akt, Akt, Bcl-2, Wnt, ß-catenin, matrix metalloprotein-9 (MMP-9), and epidermal growth factor (EGFR) levels, and decreased Bax expression. The regulatory role of miR-21 inhibitor-EGFP was opposite to that of miR-21-EGFP. After UTMD, miR-21-EGFP and miR-21 inhibitor-EGFP had more significant regulatory effects on these genes. CONCLUSIONS Our research revealed that an ultrasound intensity of 1.5 W/cm² is the best parameter for miR-21 transfection. UTMD can enhance the biological function of miR-21 in HeLa cells, and alter the effect of miR-21 on apoptosis, metastasis, and phosphorylation genes.

摘要

背景

先前的研究表明,miR-21 的上调与宫颈癌的侵袭性发展有关。超声靶向微泡破坏(UTMD)是一种通过细胞增加靶向基因或药物吸收的方法。我们专注于 UTMD 介导的 miR-21 转染在宫颈癌细胞系 HeLa 细胞中的作用。

材料和方法

通过流式细胞术确定不同超声强度对 miR-21 增强型绿色荧光蛋白(EGFP)和 miR-21 抑制剂-EGFP 质粒转染效率的影响。通过 CCK-8、流式细胞术、划痕愈合实验和 Transwell 迁移实验分别测量 UTMD 介导的 miR-21 转染对 HeLa 细胞增殖、凋亡、迁移和侵袭的影响。Western blot 和实时定量 PCR 用于检测肿瘤相关基因的表达。

结果

当超声强度为 1.5 W/cm² 时,miR-21 质粒具有最高的转染效率。外源性 miR-21 促进 HeLa 细胞增殖、迁移和侵袭,并抑制细胞凋亡。用 UTMD 处理细胞进一步增强了 miR-21-EGFP 和 miR-21 抑制剂-EGFP 的作用。此外,miR-21 过表达显著增加了 p-Akt、Akt、Bcl-2、Wnt、β-连环蛋白、基质金属蛋白酶-9(MMP-9)和表皮生长因子(EGFR)的表达水平,并降低了 Bax 的表达。miR-21 抑制剂-EGFP 的调节作用与 miR-21-EGFP 相反。经 UTMD 处理后,miR-21-EGFP 和 miR-21 抑制剂-EGFP 对这些基因的调节作用更为显著。

结论

我们的研究表明,超声强度为 1.5 W/cm² 是 miR-21 转染的最佳参数。UTMD 可以增强 miR-21 在 HeLa 细胞中的生物学功能,并改变 miR-21 对凋亡、转移和磷酸化基因的作用。

https://cdn.ncbi.nlm.nih.gov/pmc/blobs/560d/7901158/38de20ea5f7d/medscimonit-27-e923660-g001.jpg

文献AI研究员

20分钟写一篇综述,助力文献阅读效率提升50倍。

立即体验

用中文搜PubMed

大模型驱动的PubMed中文搜索引擎

马上搜索

文档翻译

学术文献翻译模型,支持多种主流文档格式。

立即体验