Suppr超能文献

金纳米颗粒可减轻脓毒症小鼠脑微血管的炎症反应。

Gold nanoparticles reduce inflammation in cerebral microvessels of mice with sepsis.

机构信息

Laboratory of Hypertension, Diabetes and Vascular Biology, Department of Pharmacology, Institute of Biomedical Sciences, University of Sao Paulo, Av. Prof. Lineu Prestes, 1524, ICB I, sala 205, 2º andar, Butanta, 05508-900, Sao Paulo, Brazil.

Laboratory of Vascular Nanopharmacology, Department of Pharmacology, Institute of Biomedical Sciences, University of Sao Paulo, Av. Prof. Lineu Prestes, 1524, ICB I, sala 319, 3º andar, Butanta, 05508-900, Sao Paulo, Brazil.

出版信息

J Nanobiotechnology. 2021 Feb 19;19(1):52. doi: 10.1186/s12951-021-00796-6.

Abstract

BACKGROUND

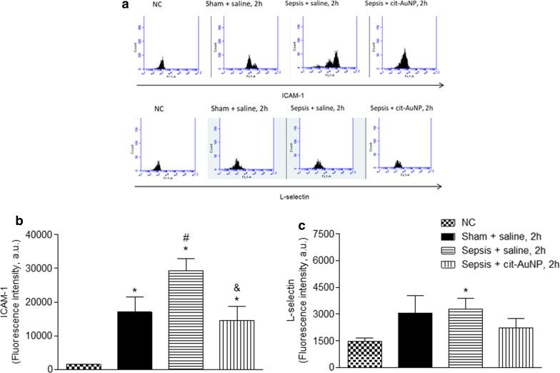
Sepsis is an emergency medical condition that can lead to death and it is defined as a life-threatening organ dysfunction caused by immune dysregulation in response to an infection. It is considered the main killer in intensive care units. Sepsis associated-encephalopathy (SAE) is mostly caused by a sepsis-induced systemic inflammatory response. Studies report SAE in 14-63% of septic patients. Main SAE symptoms are not specific and usually include acute impairment of consciousness, delirium and/or coma, along with electroencephalogram (EEG) changes. For those who recover from sepsis and SAE, impaired cognitive function, mobility and quality of life are often observed months to years after hospital discharge, and there is no treatment available today to prevent that. Inflammation and oxidative stress are key players for the SAE pathophysiology. Gold nanoparticles have been demonstrated to own important anti-inflammatory properties. It was also reported 20 nm citrate-covered gold nanoparticles (cit-AuNP) reduce oxidative stress. In this context, we tested whether 20 nm cit-AuNP could alleviate the acute changes caused by sepsis in brain of mice, with focus on inflammation. Sepsis was induced in female C57BL/6 mice by cecal ligation and puncture (CLP), 20 nm cit-AuNP or saline were intravenously (IV) injected 2 h after induction of sepsis and experiments performed 6 h after induction. Intravital microscopy was used for leukocyte and platelet adhesion study in brain, blood brain barrier (BBB) permeability carried out by Evans blue assay, cytokines measured by ELISA and real time PCR, cell adhesion molecules (CAMs) by flow cytometry and immunohistochemistry, and transcription factors, by western blotting.

RESULTS

20 nm cit-AuNP treatment reduced leukocyte and platelet adhesion to cerebral blood vessels, prevented BBB failure, reduced TNF- concentration in brain, and ICAM-1 expression both in circulating polymorphonuclear (PMN) leukocytes and cerebral blood vessels of mice with sepsis. Furthermore, 20 nm cit-AuNP did not interfere with the antibiotic effect on the survival rate of mice with sepsis.

CONCLUSIONS

Cit-AuNP showed important anti-inflammatory properties in the brain of mice with sepsis, being a potential candidate to be used as adjuvant drug along with antibiotics in the treatment of sepsis to avoid SAE.

摘要

背景

败血症是一种紧急医疗状况,可导致死亡,其定义为感染引起的免疫失调导致的危及生命的器官功能障碍。它被认为是重症监护病房的主要杀手。败血症相关脑病(SAE)主要由败血症引起的全身炎症反应引起。研究报告称,14-63%的败血症患者存在 SAE。主要的 SAE 症状不具有特异性,通常包括急性意识障碍、谵妄和/或昏迷,以及脑电图(EEG)变化。对于那些从败血症和 SAE 中康复的人来说,在出院后数月至数年,经常观察到认知功能、移动能力和生活质量受损,目前尚无预防这种情况的治疗方法。炎症和氧化应激是 SAE 病理生理学的关键因素。金纳米粒子已被证明具有重要的抗炎特性。据报道,20nm 柠檬酸盐覆盖的金纳米粒子(cit-AuNP)可减少氧化应激。在这种情况下,我们测试了 20nm cit-AuNP 是否可以缓解败血症引起的小鼠大脑的急性变化,重点是炎症。通过盲肠结扎和穿孔(CLP)诱导雌性 C57BL/6 小鼠败血症,在诱导败血症后 2 小时静脉内(IV)注射 20nm cit-AuNP 或生理盐水,并在诱导后 6 小时进行实验。使用活体显微镜研究脑白细胞和血小板黏附,伊文思蓝测定法测定血脑屏障(BBB)通透性,ELISA 和实时 PCR 测定细胞因子,流式细胞术和免疫组织化学测定细胞黏附分子(CAM),Western 印迹法测定转录因子。

结果

20nm cit-AuNP 治疗可减少白细胞和血小板黏附到脑血管,防止 BBB 衰竭,降低败血症小鼠脑中 TNF-α的浓度,并降低循环多形核(PMN)白细胞和脑血管中 ICAM-1 的表达。此外,20nm cit-AuNP 不干扰抗生素对败血症小鼠存活率的影响。

结论

cit-AuNP 在败血症小鼠的大脑中表现出重要的抗炎特性,是一种潜在的候选药物,可与抗生素一起用于败血症的治疗,以避免 SAE。

https://cdn.ncbi.nlm.nih.gov/pmc/blobs/0c82/7893894/13bf05c434de/12951_2021_796_Fig1_HTML.jpg

文献AI研究员

20分钟写一篇综述,助力文献阅读效率提升50倍。

立即体验

用中文搜PubMed

大模型驱动的PubMed中文搜索引擎

马上搜索

文档翻译

学术文献翻译模型,支持多种主流文档格式。

立即体验