Suppr超能文献

BMP2 依赖性基因调控网络分析揭示 Klf4 是成骨细胞分化的新型转录因子。

BMP2-dependent gene regulatory network analysis reveals Klf4 as a novel transcription factor of osteoblast differentiation.

机构信息

State Key Laboratory Breeding Base of Basic Science of Stomatology (Hubei-MOST) and Key Laboratory for Oral Biomedicine of Ministry of Education (KLOBM), School and Hospital of Stomatology, Wuhan University, Wuhan, China.

Department of Developmental Dentistry, University of Texas Health Science Center, San Antonio, TX, USA.

出版信息

Cell Death Dis. 2021 Feb 19;12(2):197. doi: 10.1038/s41419-021-03480-7.

Abstract

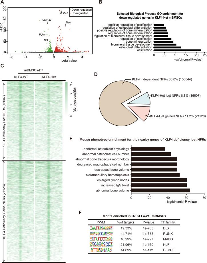
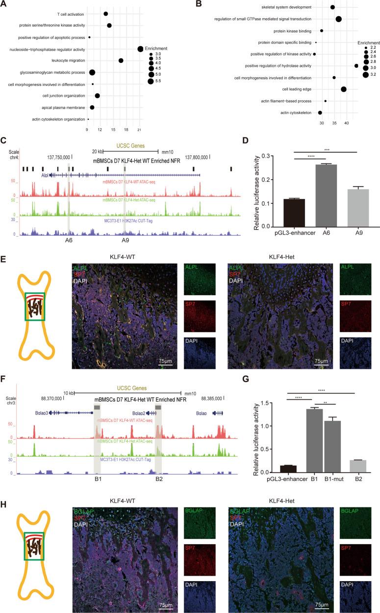
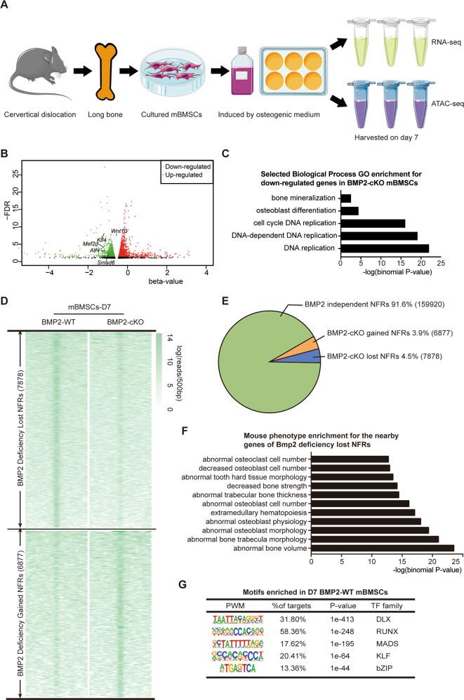
Transcription factors (TFs) regulate the expression of target genes, inducing changes in cell morphology or activities needed for cell fate determination and differentiation. The BMP signaling pathway is widely regarded as one of the most important pathways in vertebrate skeletal biology, of which BMP2 is a potent inducer, governing the osteoblast differentiation of bone marrow stromal cells (BMSCs). However, the mechanism by which BMP2 initiates its downstream transcription factor cascade and determines the direction of differentiation remains largely unknown. In this study, we used RNA-seq, ATAC-seq, and animal models to characterize the BMP2-dependent gene regulatory network governing osteoblast lineage commitment. Sp7-Cre; Bmp2 mice (BMP2-cKO) were generated and exhibited decreased bone density and lower osteoblast number (n > 6). In vitro experiments showed that BMP2-cKO mouse bone marrow stromal cells (mBMSCs) had an impact on osteoblast differentiation and deficient cell proliferation. Osteogenic medium induced mBMSCs from BMP2-cKO mice and control were subjected to RNA-seq and ATAC-seq analysis to reveal differentially expressed TFs, along with their target open chromatin regions. Combined with H3K27Ac CUT&Tag during osteoblast differentiation, we identified 2338 BMP2-dependent osteoblast-specific active enhancers. Motif enrichment assay revealed that over 80% of these elements were directly targeted by RUNX2, DLX5, MEF2C, OASIS, and KLF4. We deactivated Klf4 in the Sp7 + lineage to validate the role of KLF4 in osteoblast differentiation of mBMSCs. Compared to the wild-type, Sp7-Cre; Klf4 mice (KLF4-Het) were smaller in size and had abnormal incisors resembling BMP2-cKO mice. Additionally, KLF4-Het mice had fewer osteoblasts and decreased osteogenic ability. RNA-seq and ATAC-seq revealed that KLF4 mainly "co-bound" with RUNX2 to regulate downstream genes. Given the significant overlap between KLF4- and BMP2-dependent NFRs and enriched motifs, our findings outline a comprehensive BMP2-dependent gene regulatory network specifically governing osteoblast differentiation of the Sp7 + lineage, in which Klf4 is a novel transcription factor.

摘要

转录因子(TFs)调节靶基因的表达,诱导细胞形态或活动的变化,这些变化是细胞命运决定和分化所必需的。BMP 信号通路被广泛认为是脊椎动物骨骼生物学中最重要的通路之一,其中 BMP2 是一种强有力的诱导剂,控制骨髓基质细胞(BMSCs)的成骨细胞分化。然而,BMP2 启动其下游转录因子级联并决定分化方向的机制在很大程度上仍然未知。在这项研究中,我们使用 RNA-seq、ATAC-seq 和动物模型来描述 BMP2 依赖性基因调控网络,该网络控制着成骨细胞谱系的决定。生成了 Sp7-Cre;Bmp2 小鼠(BMP2-cKO),其表现出骨密度降低和成骨细胞数量减少(n>6)。体外实验表明,BMP2-cKO 小鼠的骨髓基质细胞(mBMSCs)对成骨细胞分化有影响,且细胞增殖能力不足。成骨培养基诱导 BMP2-cKO 小鼠和对照小鼠的 mBMSCs 进行 RNA-seq 和 ATAC-seq 分析,以揭示差异表达的 TF 及其靶标开放染色质区域。结合成骨细胞分化过程中的 H3K27Ac CUT&Tag,我们鉴定了 2338 个 BMP2 依赖性成骨细胞特异性活性增强子。基序富集分析表明,这些元件中有超过 80%直接受到 RUNX2、DLX5、MEF2C、OASIS 和 KLF4 的靶向调控。我们在 Sp7+谱系中失活 Klf4 以验证 KLF4 在 mBMSCs 成骨分化中的作用。与野生型相比,Sp7-Cre;Klf4 小鼠(KLF4-Het)体型较小,切牙异常,类似于 BMP2-cKO 小鼠。此外,KLF4-Het 小鼠的成骨细胞较少,成骨能力下降。RNA-seq 和 ATAC-seq 显示,KLF4 主要与 RUNX2“共同结合”以调节下游基因。鉴于 KLF4-和 BMP2 依赖性 NFRs 之间以及富集基序之间的显著重叠,我们的研究结果描绘了一个全面的 BMP2 依赖性基因调控网络,专门调控 Sp7+谱系的成骨细胞分化,其中 Klf4 是一种新的转录因子。

https://cdn.ncbi.nlm.nih.gov/pmc/blobs/3ebd/7895980/3c5833162a5b/41419_2021_3480_Fig1_HTML.jpg

文献AI研究员

20分钟写一篇综述,助力文献阅读效率提升50倍。

立即体验

用中文搜PubMed

大模型驱动的PubMed中文搜索引擎

马上搜索

文档翻译

学术文献翻译模型,支持多种主流文档格式。

立即体验