Suppr超能文献

KRAS 与 RAF1 RAS 结合域和富含半胱氨酸域的相互作用为 RAS 介导的 RAF 激活提供了深入了解。

KRAS interaction with RAF1 RAS-binding domain and cysteine-rich domain provides insights into RAS-mediated RAF activation.

机构信息

NCI RAS Initiative, Cancer Research Technology Program, Frederick National Laboratory for Cancer Research, Leidos Biomedical Research, Inc., Frederick, MD, USA.

Helen Diller Family Comprehensive Cancer Center, University of California, San Francisco, CA, USA.

出版信息

Nat Commun. 2021 Feb 19;12(1):1176. doi: 10.1038/s41467-021-21422-x.

Abstract

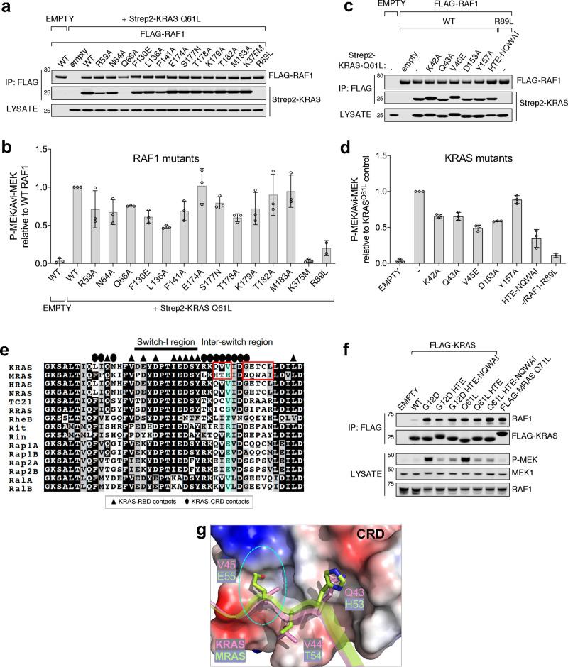
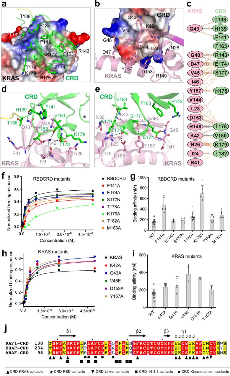
The first step of RAF activation involves binding to active RAS, resulting in the recruitment of RAF to the plasma membrane. To understand the molecular details of RAS-RAF interaction, we present crystal structures of wild-type and oncogenic mutants of KRAS complexed with the RAS-binding domain (RBD) and the membrane-interacting cysteine-rich domain (CRD) from the N-terminal regulatory region of RAF1. Our structures reveal that RBD and CRD interact with each other to form one structural entity in which both RBD and CRD interact extensively with KRAS. Mutations at the KRAS-CRD interface result in a significant reduction in RAF1 activation despite only a modest decrease in binding affinity. Combining our structures and published data, we provide a model of RAS-RAF complexation at the membrane, and molecular insights into RAS-RAF interaction during the process of RAS-mediated RAF activation.

摘要

RAF 激活的第一步涉及与活性 RAS 的结合,导致 RAF 被募集到质膜。为了了解 RAS-RAF 相互作用的分子细节,我们展示了与 RAF1 的 N 端调节区的 RAS 结合域 (RBD) 和膜相互作用的富含半胱氨酸结构域 (CRD) 复合的野生型和致癌突变型 KRAS 的晶体结构。我们的结构揭示了 RBD 和 CRD 相互作用形成一个结构实体,其中 RBD 和 CRD 都与 KRAS 广泛相互作用。KRAS-CRD 界面的突变导致 RAF1 的激活显著降低,尽管结合亲和力仅略有下降。结合我们的结构和已发表的数据,我们提供了一个在膜上的 RAS-RAF 复合物的模型,以及在 RAS 介导的 RAF 激活过程中 RAS-RAF 相互作用的分子见解。

https://cdn.ncbi.nlm.nih.gov/pmc/blobs/ebd9/7895934/cc015494a149/41467_2021_21422_Fig1_HTML.jpg

文献AI研究员

20分钟写一篇综述,助力文献阅读效率提升50倍。

立即体验

用中文搜PubMed

大模型驱动的PubMed中文搜索引擎

马上搜索

文档翻译

学术文献翻译模型,支持多种主流文档格式。

立即体验