Suppr超能文献

辣木叶提取物通过激活 PI3K/Akt/Foxo1 通路保护骨髓间充质干细胞成骨诱导免受过氧化损伤。

Moringa oleifera leaf extracts protect BMSC osteogenic induction following peroxidative damage by activating the PI3K/Akt/Foxo1 pathway.

机构信息

Department of Geriatrics, Second Affiliated Hospital of Harbin Medical University, 246 Xuefu Road, Nangang District, Harbin, 150086, China.

出版信息

J Orthop Surg Res. 2021 Feb 20;16(1):150. doi: 10.1186/s13018-021-02284-x.

Abstract

OBJECTIVE

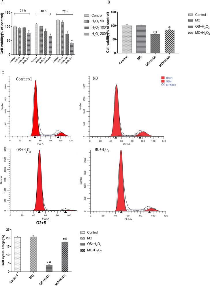
We aimed to investigate the therapeutic effects of Moringa oleifera leaf extracts on osteogenic induction of rat bone marrow mesenchymal stem cells (BMSCs) following peroxidative damage and to explore the underlying mechanisms.

METHODS

Conditioned medium was used to induce osteogenic differentiation of BMSCs, which were treated with HO, Moringa oleifera leaf extracts-containing serum, or the phosphatidyl inositol-3 kinase (PI3K) inhibitor wortmannin, alone or in combination. Cell viability was measured using the MTT assay. Cell cycle was assayed using flow cytometry. Expression levels of Akt, phosphorylated (p)Akt, Foxo1, and cleaved caspase-3 were analyzed using western blot analysis. The mRNA levels of osteogenesis-associated genes, including alkaline phosphatase (ALP), collagen І, osteopontin (OPN), and Runx2, were detected using qRT-PCR. Reactive oxygen species (ROS) and malondialdehyde (MDA) levels, as well as superoxide dismutase (SOD), glutathione peroxidase (GSH-PX), and ALP activity were detected using commercially available kits. Osteogenic differentiation capability was determined using alizarin red staining.

RESULTS

During osteogenic induction of rat BMSCs, HO reduced cell viability and proliferation, inhibited osteogenesis, increased ROS and MDA levels, and decreased SOD and GSH-PX activity. HO significantly reduced pAkt and Foxo1 expression, and increased cleaved caspase-3 levels in BMSCs. Additional treatments with Moringa oleifera leaf extracts partially reversed the HO-induced changes. Wortmannin partially attenuated the effects of Moringa oleifera leaf extracts on protein expression of Foxo1, pAkt, and cleaved caspase-3, as well as mRNA levels of osteogenesis-associated genes.

CONCLUSION

Moringa oleifera leaf extracts ameliorate peroxidative damage and enhance osteogenic induction of rat BMSCs by activating the PI3K/Akt/Foxo1 pathway.

摘要

目的

本研究旨在探讨辣木叶片提取物对过氧化物损伤大鼠骨髓间充质干细胞(BMSCs)成骨诱导的治疗作用,并探讨其潜在机制。

方法

采用条件培养基诱导 BMSCs 成骨分化,分别用 H2O2、含辣木叶提取物的血清或磷脂酰肌醇-3 激酶(PI3K)抑制剂 wortmannin 单独或联合处理细胞。采用 MTT 法检测细胞活力。采用流式细胞术检测细胞周期。采用 Western blot 分析检测 Akt、磷酸化(p)Akt、Foxo1 和 cleaved caspase-3 的表达水平。采用 qRT-PCR 检测碱性磷酸酶(ALP)、Ⅰ型胶原、骨桥蛋白(OPN)和 Runt 相关转录因子 2(Runx2)等成骨相关基因的 mRNA 水平。采用商业试剂盒检测活性氧(ROS)和丙二醛(MDA)水平以及超氧化物歧化酶(SOD)、谷胱甘肽过氧化物酶(GSH-PX)和 ALP 活性。采用茜素红染色检测成骨分化能力。

结果

在大鼠 BMSCs 的成骨诱导过程中,H2O2 降低细胞活力和增殖,抑制成骨,增加 ROS 和 MDA 水平,降低 SOD 和 GSH-PX 活性。H2O2 显著降低 BMSCs 中 pAkt 和 Foxo1 的表达,并增加 cleaved caspase-3 的水平。辣木叶提取物的额外处理部分逆转了 H2O2 引起的变化。wortmannin 部分减弱了辣木叶提取物对 Foxo1、pAkt 和 cleaved caspase-3 蛋白表达以及成骨相关基因 mRNA 水平的影响。

结论

辣木叶片提取物通过激活 PI3K/Akt/Foxo1 通路改善过氧化物损伤,增强大鼠 BMSCs 的成骨诱导。

https://cdn.ncbi.nlm.nih.gov/pmc/blobs/2a66/7896384/c2331cdd1f74/13018_2021_2284_Fig1_HTML.jpg

文献AI研究员

20分钟写一篇综述,助力文献阅读效率提升50倍。

立即体验

用中文搜PubMed

大模型驱动的PubMed中文搜索引擎

马上搜索

文档翻译

学术文献翻译模型,支持多种主流文档格式。

立即体验