Suppr超能文献

雌激素受体α通过调节E-钙黏蛋白介导乳腺癌细胞对阿霉素的敏感性。

Estrogen Receptor α Mediates Doxorubicin Sensitivity in Breast Cancer Cells by Regulating E-Cadherin.

作者信息

Wan Xiaoqing, Hou Jiaxin, Liu Shurong, Zhang Yanli, Li Wenqing, Zhang Yanru, Ding Yi

机构信息

Laboratory of Molecular Oncology, Weifang Medical University, Weifang, China.

Department of Pathophysiology, Weifang Medical University, Weifang, China.

出版信息

Front Cell Dev Biol. 2021 Feb 4;9:583572. doi: 10.3389/fcell.2021.583572. eCollection 2021.

Abstract

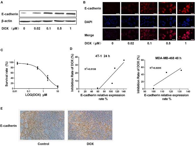
Anthracyclines resistance is commonly seen in patients with estrogen receptor α (ERα) positive breast cancer. Epithelial-mesenchymal transition (EMT), which is characterized with the loss of epithelial cell polarity, cell adhesion and acquisition of new invasive property, is considered as one of the mechanisms of chemotherapy-induced drug resistance. In order to identify factors that associated with doxorubicin resistance, we performed and experiments using human and mouse breast cancer cell lines with different ERα status. Cell survival experiments revealed that ERα-positive cells (MCF-7 and MCF-7/ADR cell lines), were less sensitive to doxorubicin than ERα-negative (MDA-MB-231, MDA-MB-468) cells, and mouse mammary carcinoma cells (4T-1). The expression of E-cadherin reduced in low-invasive ERα-positive MCF-7 cells after treatment with doxorubicin, indicating epithelial mesenchymal transition. In contrast, the expression of E-cadherin was upregulated in high-invasive ERα-negative cells, showing mesenchymal-epithelial transition (MET). Moreover, it was found that the growth inhibition of 4T-1 cells by doxorubicin was positively correlated with the expression of E-cadherin. In a mouse breast cancer xenograft model, E-cadherin was overexpressed in the primary tumor tissues of the doxorubicin-treated mice. In ERα-positive MCF-7 cells, doxorubicin treatment upregulated the expression of EMT-related transcription factors Snail and Twist, that regulate the expression of E-cadherin. Following overexpression of ERα in ERα-negative cells (MDA-MB-231 and MDA-MB-468), doxorubicin enhanced the upregulation of Snail and Twist, decreased expression of E-cadherin, and decreased the sensitivity of cells to doxorubicin. In contrast, inhibition of ERα activity increased the sensitivity to doxorubicin in ERα-positive MCF-7 cells. These data suggest that the regulation of Snail and/or Twist varies depends on different ERα status. Therefore, doxorubicin combined with anti-estrogen receptor α therapy could improve the treatment efficacy of doxorubicin in ERα-positive breast cancer.

摘要

蒽环类药物耐药在雌激素受体α(ERα)阳性乳腺癌患者中较为常见。上皮-间质转化(EMT)的特征是上皮细胞极性丧失、细胞黏附丧失并获得新的侵袭特性,被认为是化疗诱导耐药的机制之一。为了确定与多柔比星耐药相关的因素,我们使用具有不同ERα状态的人源和小鼠乳腺癌细胞系进行了实验。细胞存活实验表明,ERα阳性细胞(MCF-7和MCF-7/ADR细胞系)对多柔比星的敏感性低于ERα阴性细胞(MDA-MB-231、MDA-MB-468)和小鼠乳腺癌细胞(4T-1)。用多柔比星处理后,低侵袭性ERα阳性MCF-7细胞中E-钙黏蛋白的表达降低,表明发生了上皮-间质转化。相反,高侵袭性ERα阴性细胞中E-钙黏蛋白的表达上调,显示出间质-上皮转化(MET)。此外,发现多柔比星对4T-1细胞的生长抑制与E-钙黏蛋白的表达呈正相关。在小鼠乳腺癌异种移植模型中,多柔比星处理的小鼠原发性肿瘤组织中E-钙黏蛋白过表达。在ERα阳性的MCF-7细胞中,多柔比星处理上调了调节E-钙黏蛋白表达的EMT相关转录因子Snail和Twist的表达。在ERα阴性细胞(MDA-MB-231和MDA-MB-468)中过表达ERα后,多柔比星增强了Snail和Twist的上调,降低了E-钙黏蛋白的表达,并降低了细胞对多柔比星的敏感性。相反,抑制ERα活性可增加ERα阳性MCF-7细胞对多柔比星的敏感性。这些数据表明,Snail和/或Twist的调节因不同的ERα状态而异。因此,多柔比星联合抗雌激素受体α治疗可提高多柔比星对ERα阳性乳腺癌的治疗效果。

https://cdn.ncbi.nlm.nih.gov/pmc/blobs/1b91/7889969/649b475e0ede/fcell-09-583572-g0001.jpg

文献AI研究员

20分钟写一篇综述,助力文献阅读效率提升50倍。

立即体验

用中文搜PubMed

大模型驱动的PubMed中文搜索引擎

马上搜索

文档翻译

学术文献翻译模型,支持多种主流文档格式。

立即体验