Suppr超能文献

溴结构域蛋白调节人类巨细胞病毒潜伏和激活,允许进行表观遗传治疗干预。

Bromodomain proteins regulate human cytomegalovirus latency and reactivation allowing epigenetic therapeutic intervention.

机构信息

Cambridge Institute of Therapeutic Immunology and Infectious Disease, Department of Medicine, University of Cambridge School of Clinical Medicine, Cambridge, CB2 0QQ, United Kingdom;

Cambridge Institute of Therapeutic Immunology and Infectious Disease, Department of Medicine, University of Cambridge School of Clinical Medicine, Cambridge, CB2 0QQ, United Kingdom.

出版信息

Proc Natl Acad Sci U S A. 2021 Mar 2;118(9). doi: 10.1073/pnas.2023025118.

Abstract

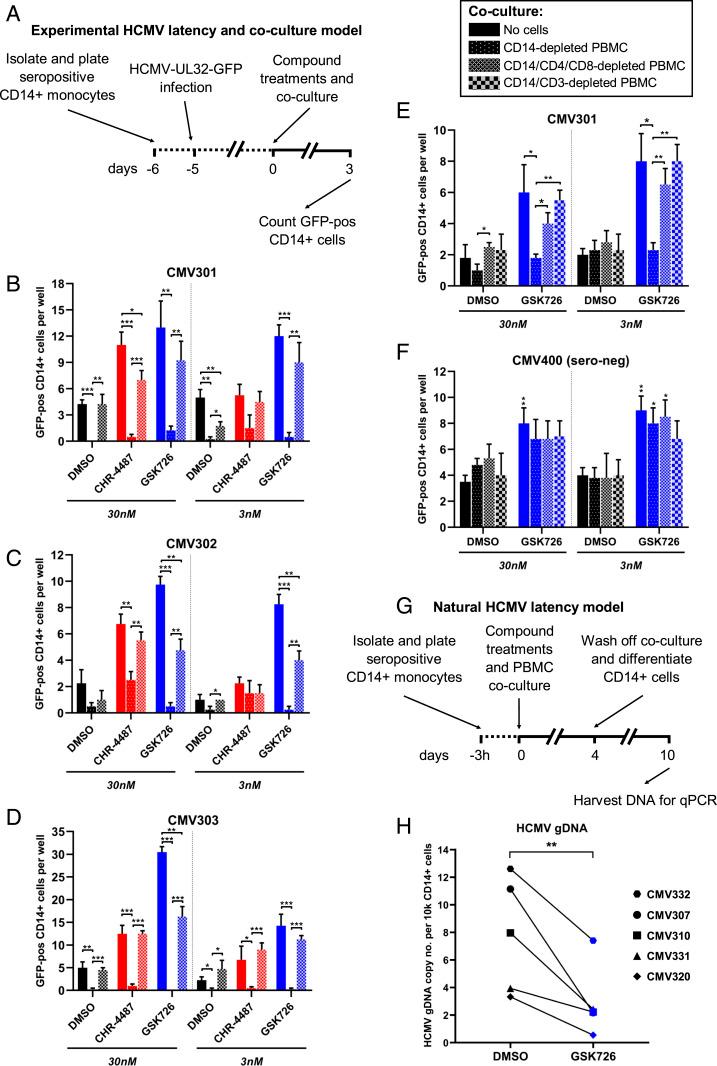
Reactivation of human cytomegalovirus (HCMV) from latency is a major health consideration for recipients of stem-cell and solid organ transplantations. With over 200,000 transplants taking place globally per annum, virus reactivation can occur in more than 50% of cases leading to loss of grafts as well as serious morbidity and even mortality. Here, we present the most extensive screening to date of epigenetic inhibitors on HCMV latently infected cells and find that histone deacetylase inhibitors (HDACis) and bromodomain inhibitors are broadly effective at inducing virus immediate early gene expression. However, while HDACis, such as myeloid-selective CHR-4487, lead to production of infectious virions, inhibitors of bromodomain (BRD) and extraterminal proteins (I-BETs), including GSK726, restrict full reactivation. Mechanistically, we show that BET proteins (BRDs) are pivotally connected to regulation of HCMV latency and reactivation. Through BRD4 interaction, the transcriptional activator complex P-TEFb (CDK9/CycT1) is sequestered by repressive complexes during HCMV latency. Consequently, I-BETs allow release of P-TEFb and subsequent recruitment to promoters via the superelongation complex (SEC), inducing transcription of HCMV lytic genes encoding immunogenic antigens from otherwise latently infected cells. Surprisingly, this occurs without inducing many viral immunoevasins and, importantly, while also restricting viral DNA replication and full HCMV reactivation. Therefore, this pattern of HCMV transcriptional dysregulation allows effective cytotoxic immune targeting and killing of latently infected cells, thus reducing the latent virus genome load. This approach could be safely used to pre-emptively purge the virus latent reservoir prior to transplantation, thereby reducing HCMV reactivation-related morbidity and mortality.

摘要

人巨细胞病毒(HCMV)从潜伏状态重新激活是接受干细胞和实体器官移植者的一个主要健康考虑因素。全球每年有超过 20 万例移植手术,超过 50%的病例会发生病毒重新激活,导致移植物丢失以及严重的发病率,甚至死亡率。在这里,我们对潜伏感染细胞中的表观遗传抑制剂进行了迄今为止最广泛的筛选,发现组蛋白去乙酰化酶抑制剂(HDACi)和溴结构域抑制剂(BRDIs)在诱导病毒早期基因表达方面广泛有效。然而,虽然 HDACi(如髓系选择性 CHR-4487)会导致感染性病毒粒子的产生,但 BRD 和末端蛋白抑制剂(I-BETs),包括 GSK726,会限制完全重新激活。从机制上讲,我们表明 BRD 蛋白(BRD)在 HCMV 潜伏和重新激活的调节中起着关键作用。通过 BRD4 相互作用,转录激活复合物 P-TEFb(CDK9/CycT1)在 HCMV 潜伏期间被抑制复合物隔离。因此,I-BETs 允许 P-TEFb 释放,并通过超级延伸复合物(SEC)随后募集到启动子,从而诱导潜伏感染细胞中编码免疫原性抗原的 HCMV 裂解基因的转录。令人惊讶的是,这是在不诱导许多病毒免疫逃避的情况下发生的,重要的是,还限制了病毒 DNA 复制和 HCMV 的完全重新激活。因此,这种 HCMV 转录失调模式允许有效地靶向和杀伤潜伏感染细胞,从而减少潜伏病毒基因组负荷。这种方法可以安全地用于在移植前预先清除病毒潜伏库,从而降低与 HCMV 重新激活相关的发病率和死亡率。

https://cdn.ncbi.nlm.nih.gov/pmc/blobs/461a/7936348/230c0271ff93/pnas.2023025118fig01.jpg

文献AI研究员

20分钟写一篇综述,助力文献阅读效率提升50倍。

立即体验

用中文搜PubMed

大模型驱动的PubMed中文搜索引擎

马上搜索

文档翻译

学术文献翻译模型,支持多种主流文档格式。

立即体验