Suppr超能文献

单细胞多组学测序揭示了早期胚胎的功能调控景观。

Single-cell multiomics sequencing reveals the functional regulatory landscape of early embryos.

机构信息

Beijing Advanced Innovation Center for Genomics, Center for Reproductive Medicine, Department of Obstetrics and Gynecology, Peking University Third Hospital, Beijing, China.

Key Laboratory of Assisted Reproduction, Ministry of Education, Beijing, China.

出版信息

Nat Commun. 2021 Feb 23;12(1):1247. doi: 10.1038/s41467-021-21409-8.

Abstract

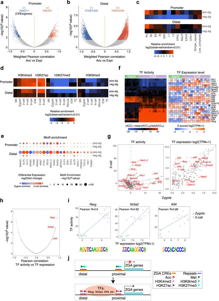
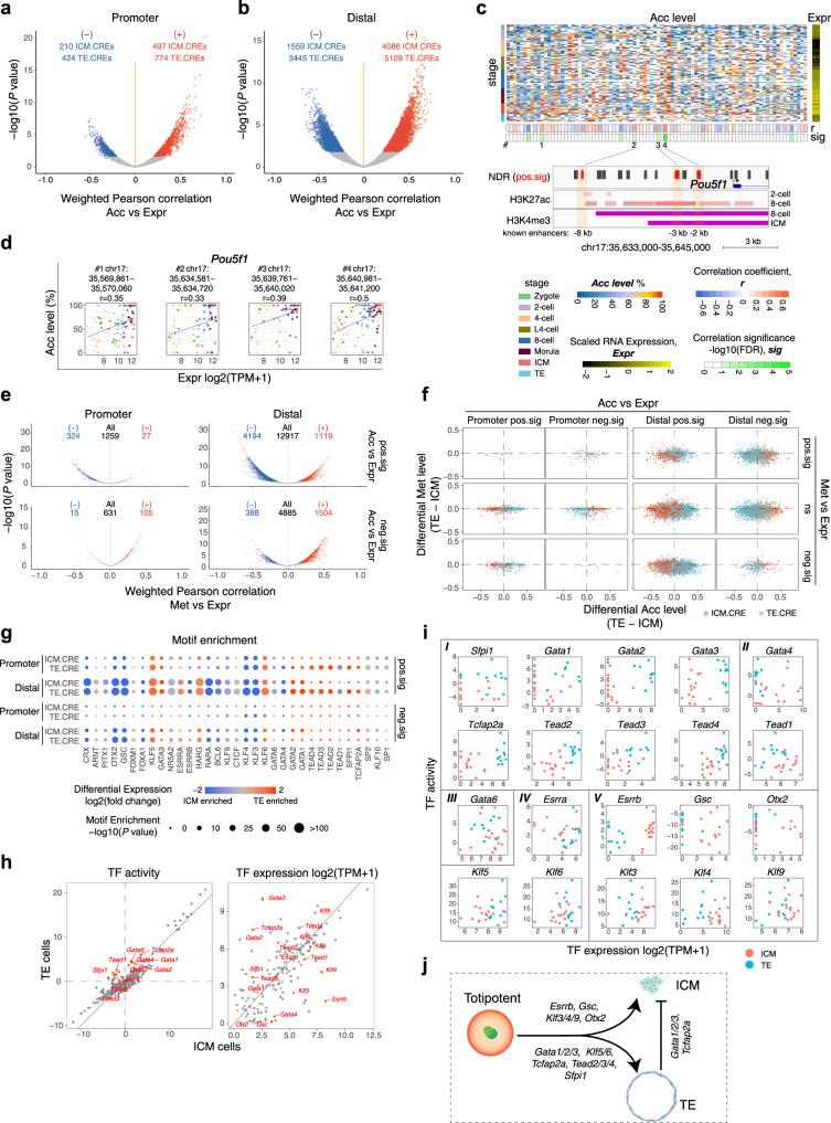
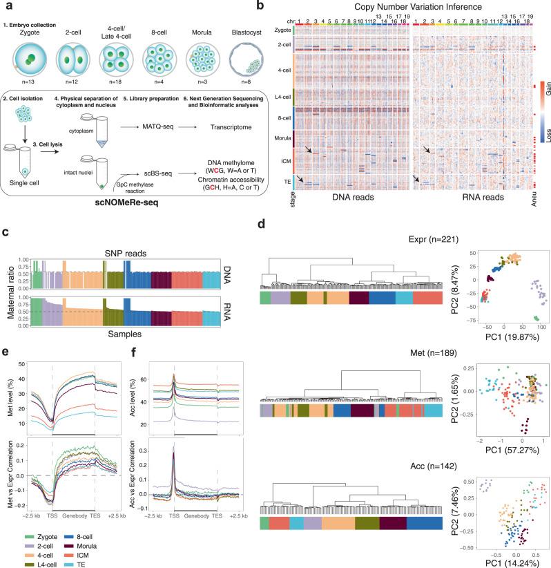
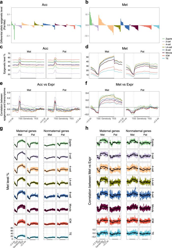
Extensive epigenetic reprogramming occurs during preimplantation embryo development. However, it remains largely unclear how the drastic epigenetic reprogramming contributes to transcriptional regulatory network during this period. Here, we develop a single-cell multiomics sequencing technology (scNOMeRe-seq) that enables profiling of genome-wide chromatin accessibility, DNA methylation and RNA expression in the same individual cell. We apply this method to depict a single-cell multiomics map of mouse preimplantation development. We find that genome-wide DNA methylation remodeling facilitates the reconstruction of genetic lineages in early embryos. Further, we construct a zygotic genome activation (ZGA)-associated regulatory network and reveal coordination among multiple epigenetic layers, transcription factors and repeat elements that instruct proper ZGA. Cell fates associated cis-regulatory elements are activated stepwise in post-ZGA stages. Trophectoderm (TE)-specific transcription factors play dual roles in promoting the TE program while repressing the inner cell mass (ICM) program during the ICM/TE separation.

摘要

在胚胎植入前发育过程中会发生广泛的表观遗传重编程。然而,在这一时期,剧烈的表观遗传重编程如何有助于转录调控网络仍然很大程度上不清楚。在这里,我们开发了一种单细胞多组学测序技术(scNOMeRe-seq),能够在同一单个细胞中对全基因组染色质可及性、DNA 甲基化和 RNA 表达进行分析。我们应用该方法描绘了小鼠胚胎植入前发育的单细胞多组学图谱。我们发现,全基因组 DNA 甲基化重塑有助于早期胚胎中遗传谱系的重建。此外,我们构建了合子基因组激活(ZGA)相关调控网络,并揭示了多个表观遗传层、转录因子和重复元件之间的协调作用,这些作用指导了正确的 ZGA。与细胞命运相关的顺式调控元件在 ZGA 后阶段逐步激活。滋养外胚层(TE)-特异性转录因子在 ICM/TE 分离过程中促进 TE 程序的同时,抑制内细胞团(ICM)程序,发挥双重作用。

https://cdn.ncbi.nlm.nih.gov/pmc/blobs/425d/7902657/2a2a2cb81e02/41467_2021_21409_Fig1_HTML.jpg

文献AI研究员

20分钟写一篇综述,助力文献阅读效率提升50倍。

立即体验

用中文搜PubMed

大模型驱动的PubMed中文搜索引擎

马上搜索

文档翻译

学术文献翻译模型,支持多种主流文档格式。

立即体验