Suppr超能文献

7SK 与 Smn 复合物的相互作用调节 snRNP 的产生。

Interaction of 7SK with the Smn complex modulates snRNP production.

机构信息

Institute of Clinical Neurobiology, University Hospital Wuerzburg, Wuerzburg, Germany.

Department of Proteomics and Signal Transduction, Max Planck Institute of Biochemistry, Martinsried, Germany.

出版信息

Nat Commun. 2021 Feb 24;12(1):1278. doi: 10.1038/s41467-021-21529-1.

Abstract

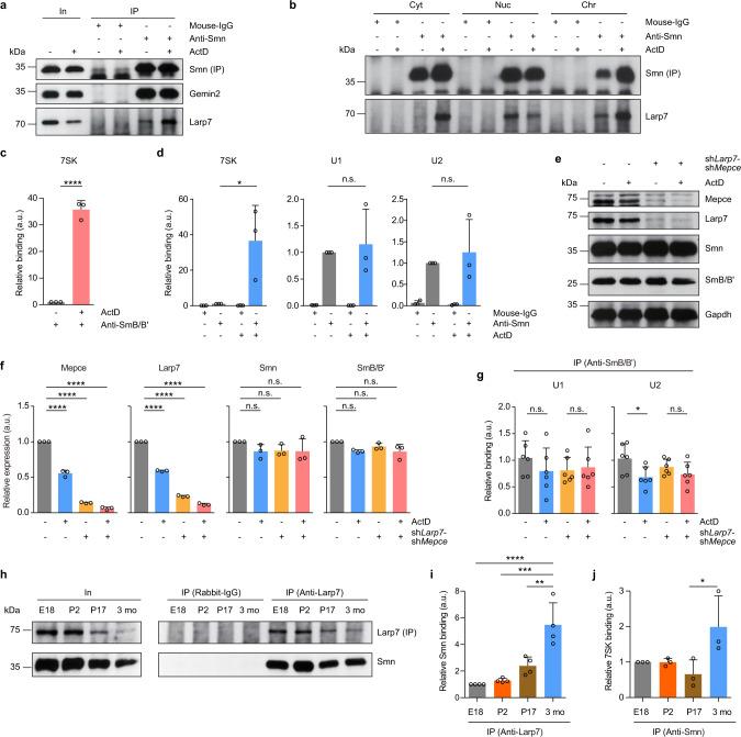
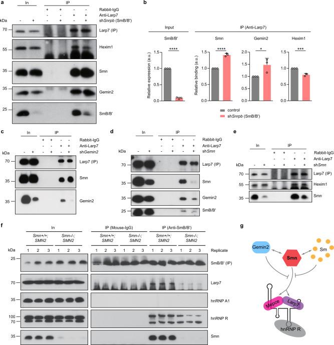
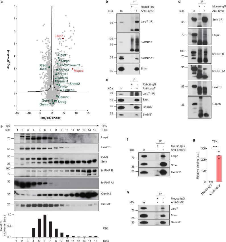
Gene expression requires tight coordination of the molecular machineries that mediate transcription and splicing. While the interplay between transcription kinetics and spliceosome fidelity has been investigated before, less is known about mechanisms regulating the assembly of the spliceosomal machinery in response to transcription changes. Here, we report an association of the Smn complex, which mediates spliceosomal snRNP biogenesis, with the 7SK complex involved in transcriptional regulation. We found that Smn interacts with the 7SK core components Larp7 and Mepce and specifically associates with 7SK subcomplexes containing hnRNP R. The association between Smn and 7SK complexes is enhanced upon transcriptional inhibition leading to reduced production of snRNPs. Taken together, our findings reveal a functional association of Smn and 7SK complexes that is governed by global changes in transcription. Thus, in addition to its canonical nuclear role in transcriptional regulation, 7SK has cytosolic functions in fine-tuning spliceosome production according to transcriptional demand.

摘要

基因表达需要严格协调介导转录和剪接的分子机制。虽然之前已经研究了转录动力学和剪接体保真度之间的相互作用,但对于调节剪接体机制组装以响应转录变化的机制知之甚少。在这里,我们报告了 Smn 复合物与参与转录调控的 7SK 复合物之间的关联,Smn 复合物介导剪接体 snRNP 的生物发生。我们发现 Smn 与 7SK 核心成分 Larp7 和 Mepce 相互作用,并特异性地与含有 hnRNP R 的 7SK 亚基结合。转录抑制导致 snRNP 产量减少,从而增强了 Smn 与 7SK 复合物之间的关联。总之,我们的发现揭示了 Smn 和 7SK 复合物之间的功能关联,这种关联受全局转录变化的调控。因此,7SK 除了在核转录调控中的典型作用外,还具有根据转录需求微调剪接体产生的细胞质功能。

https://cdn.ncbi.nlm.nih.gov/pmc/blobs/7d46/7904863/2e1c9b3e7602/41467_2021_21529_Fig1_HTML.jpg

文献AI研究员

20分钟写一篇综述,助力文献阅读效率提升50倍。

立即体验

用中文搜PubMed

大模型驱动的PubMed中文搜索引擎

马上搜索

文档翻译

学术文献翻译模型,支持多种主流文档格式。

立即体验