Suppr超能文献

H2A.Z过表达抑制胰腺导管腺癌的衰老和化疗敏感性。

H2A.Z overexpression suppresses senescence and chemosensitivity in pancreatic ductal adenocarcinoma.

作者信息

Ávila-López P A, Guerrero G, Nuñez-Martínez H N, Peralta-Alvarez C A, Hernández-Montes G, Álvarez-Hilario L G, Herrera-Goepfert R, Albores-Saavedra J, Villegas-Sepúlveda N, Cedillo-Barrón L, Montes-Gómez A E, Vargas M, Schnoor M, Recillas-Targa F, Hernández-Rivas R

机构信息

Departamento de Biomedicina Molecular, Centro de Investigación y de Estudios Avanzados del Instituto Politécnico Nacional, Ciudad de México, Mexico.

Instituto de Fisiología Celular, Departamento de Genética Molecular, Universidad Nacional Autónoma de México, Ciudad Universitaria, Ciudad de México, Mexico.

出版信息

Oncogene. 2021 Mar;40(11):2065-2080. doi: 10.1038/s41388-021-01664-1. Epub 2021 Feb 24.

Abstract

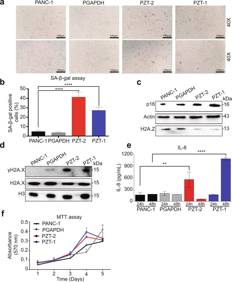
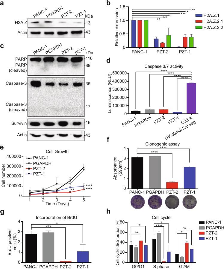
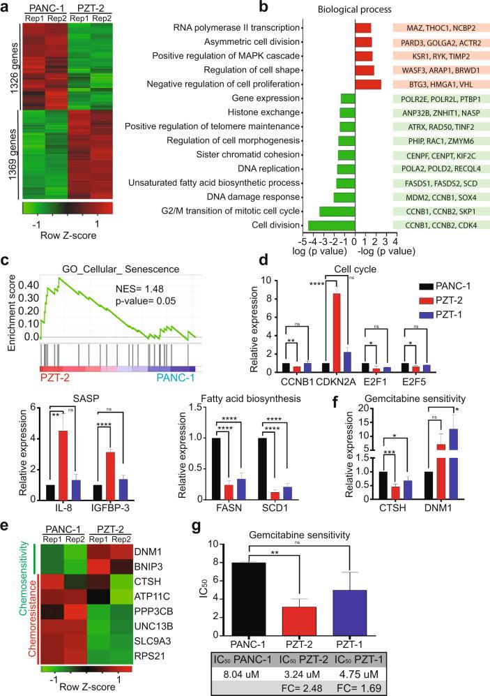
Pancreatic ductal adenocarcinoma (PDAC) is one of the most intractable and devastating malignant tumors. Epigenetic modifications such as DNA methylation and histone modification regulate tumor initiation and progression. However, the contribution of histone variants in PDAC is unknown. Here, we demonstrated that the histone variant H2A.Z is highly expressed in PDAC cell lines and PDAC patients and that its overexpression correlates with poor prognosis. Moreover, all three H2A.Z isoforms (H2A.Z.1, H2A.Z.2.1, and H2A.Z.2.2) are highly expressed in PDAC cell lines and PDAC patients. Knockdown of these H2A.Z isoforms in PDAC cell lines induces a senescent phenotype, cell cycle arrest in phase G2/M, increased expression of cyclin-dependent kinase inhibitor CDKN2A/p16, SA-β-galactosidase activity and interleukin 8 production. Transcriptome analysis of H2A.Z-depleted PDAC cells showed altered gene expression in fatty acid biosynthesis pathways and those that regulate cell cycle and DNA damage repair. Importantly, depletion of H2A.Z isoforms reduces the tumor size in a mouse xenograft model in vivo and sensitizes PDAC cells to gemcitabine. Overexpression of H2A.Z.1 and H2A.Z.2.1 more than H2A.Z.2.2 partially restores the oncogenic phenotype. Therefore, our data suggest that overexpression of H2A.Z isoforms enables cells to overcome the oncoprotective barrier associated with senescence, favoring PDAC tumor grow and chemoresistance. These results make H2A.Z a potential candidate as a diagnostic biomarker and therapeutic target for PDAC.

摘要

胰腺导管腺癌(PDAC)是最难治疗且最具毁灭性的恶性肿瘤之一。DNA甲基化和组蛋白修饰等表观遗传修饰调控肿瘤的发生和进展。然而,组蛋白变体在PDAC中的作用尚不清楚。在此,我们证明组蛋白变体H2A.Z在PDAC细胞系和PDAC患者中高表达,其过表达与不良预后相关。此外,所有三种H2A.Z亚型(H2A.Z.1、H2A.Z.2.1和H2A.Z.2.2)在PDAC细胞系和PDAC患者中均高表达。在PDAC细胞系中敲低这些H2A.Z亚型会诱导衰老表型、使细胞周期停滞在G2/M期、增加细胞周期蛋白依赖性激酶抑制剂CDKN2A/p16的表达、增强SA-β-半乳糖苷酶活性并增加白细胞介素8的产生。对H2A.Z缺失的PDAC细胞进行转录组分析显示,脂肪酸生物合成途径以及调控细胞周期和DNA损伤修复的途径中的基因表达发生了改变。重要的是,在体内小鼠异种移植模型中敲低H2A.Z亚型可减小肿瘤大小,并使PDAC细胞对吉西他滨敏感。与H2A.Z.2.2相比,H2A.Z.1和H2A.Z.2.1的过表达部分恢复了致癌表型。因此,我们的数据表明,H2A.Z亚型的过表达使细胞能够克服与衰老相关的肿瘤保护屏障,促进PDAC肿瘤生长和化疗耐药。这些结果使H2A.Z成为PDAC潜在的诊断生物标志物和治疗靶点。

https://cdn.ncbi.nlm.nih.gov/pmc/blobs/45ab/7979544/37d0afbc960b/41388_2021_1664_Fig1_HTML.jpg

文献AI研究员

20分钟写一篇综述,助力文献阅读效率提升50倍。

立即体验

用中文搜PubMed

大模型驱动的PubMed中文搜索引擎

马上搜索

文档翻译

学术文献翻译模型,支持多种主流文档格式。

立即体验