Suppr超能文献

UTRN通过抑制p38和JNK/c-Jun信号通路来抑制黑色素瘤的生长。

UTRN inhibits melanoma growth by suppressing p38 and JNK/c-Jun signaling pathways.

作者信息

Zhou Sitong, Ouyang Wen, Zhang Xi, Liao Lexi, Pi Xiaobing, Yang Ronghua, Mei Baiqiang, Xu Huaiyuan, Xiang Shijian, Li Jiehua

机构信息

Department of Dermatology, The First People's Hospital of Foshan, 81 Lingnan Avenue North, Foshan, 528000, Guangdong, China.

The Second Clinical Medical College, Zhujiang Hospital, Southern Medical University, Guangzhou, Guangdong, China.

出版信息

Cancer Cell Int. 2021 Feb 4;21(1):88. doi: 10.1186/s12935-021-01768-4.

Abstract

BACKGROUND

Utrophin (UTRN), as a tumor suppressor gene, is involved in various cancer progression. The function of UTRN in the melanoma process and the related molecular mechanisms are still unclear. Herein, we studied the function of UTRN in melanoma growth and the relevant molecular mechanisms.

METHODS

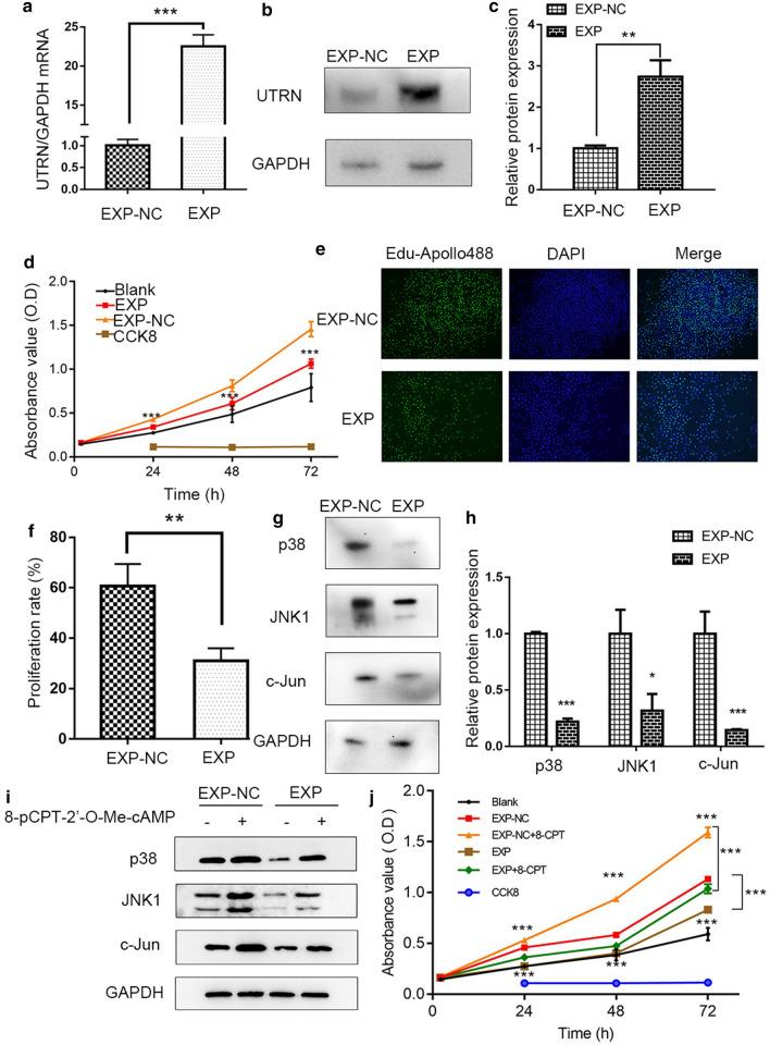
Using the GEO database and UCSC Xena project, we compared the expression of UTRN in non-cancerous and melanoma tissues. Immunohistochemistry (IHC) staining, qRT-PCR and Western Blot (WB) were performed to evaluate UTRN expression in clinical samples. A total of 447 cases with UTRN expression data, patient characteristics and survival data were extracted from TCGA database and analyzed. After stable transduction and single cell cloning, the proliferation ability of A375 human melanoma cells was analyzed by Cell Counting Kit‑8 (CCK) and 5‑ethynyl‑2'‑deoxyuridine (EdU) incorporation assays. GSEA was performed to predict the mechanism by which UTRN regulated melanoma growth. Then WB analysis was used to assess the protein expression levels of pathway signaling in overexpression (EXP) melanoma cells. Epac activator 8-pCPT-2'-O-Me-cAMP was then used to evaluate the proliferation ability by activation of p38 and JNK/c-Jun signaling pathways.

RESULTS

Data from GEO and UCSC Xena project indicated that UTRN expression was decreased in melanoma. Experiment on clinical samples further confirmed our finding. TCGA results showed that a reduced expression of UTRN in 447 melanoma samples was associated with advanced clinical characteristics (T stage, Clark level, ulceration), shorter survival time and poorer prognosis. In addition, up-regulated UTRN expression inhibited melanoma cell proliferation when compared to control group. MAPK signaling pathway was presented in both KEGG and BioCarta databases by using GSEA tool. WB results confirmed the down-regulated expression of p38, JNK1 and c-Jun in EXP group when compared to control group. Epac activator 8-pCPT-2'-O-Me-cAMP treatment could partially rescue proliferation of tumor cells.

CONCLUSION

We have demonstrated that reduced UTRN predicted poorer prognosis and UTRN inhibited melanoma growth via p38 and JNK1/c-Jun pathways. Therefore, UTRN could serve as a tumor suppressor and novel prognostic biomarker for melanoma patients.

摘要

背景

肌养蛋白(UTRN)作为一种肿瘤抑制基因,参与多种癌症进展。UTRN在黑色素瘤发生过程中的功能及相关分子机制仍不清楚。在此,我们研究了UTRN在黑色素瘤生长中的功能及相关分子机制。

方法

利用GEO数据库和UCSC Xena项目,我们比较了UTRN在非癌组织和黑色素瘤组织中的表达。进行免疫组织化学(IHC)染色、qRT-PCR和蛋白质印迹(WB)以评估UTRN在临床样本中的表达。从TCGA数据库中提取并分析了447例具有UTRN表达数据、患者特征和生存数据的病例。在稳定转导和单细胞克隆后,通过细胞计数试剂盒-8(CCK)和5-乙炔基-2'-脱氧尿苷(EdU)掺入试验分析A375人黑色素瘤细胞的增殖能力。进行基因集富集分析(GSEA)以预测UTRN调节黑色素瘤生长的机制。然后用WB分析评估过表达(EXP)黑色素瘤细胞中信号通路的蛋白表达水平。接着使用Epac激活剂8-pCPT-2'-O-Me-cAMP通过激活p38和JNK/c-Jun信号通路来评估增殖能力。

结果

来自GEO和UCSC Xena项目的数据表明UTRN在黑色素瘤中表达降低。临床样本实验进一步证实了我们的发现。TCGA结果显示,447例黑色素瘤样本中UTRN表达降低与晚期临床特征(T分期、克拉克分级、溃疡)、较短生存时间和较差预后相关。此外,与对照组相比,上调UTRN表达可抑制黑色素瘤细胞增殖。使用GSEA工具在KEGG和BioCarta数据库中均呈现出丝裂原活化蛋白激酶(MAPK)信号通路。WB结果证实,与对照组相比,EXP组中p38、JNK1和c-Jun的表达下调。Epac激活剂8-pCPT-2'-O-Me-cAMP处理可部分挽救肿瘤细胞的增殖。

结论

我们已经证明,UTRN表达降低预示着预后较差,且UTRN通过p38和JNK1/c-Jun通路抑制黑色素瘤生长。因此,UTRN可作为黑色素瘤患者的肿瘤抑制因子和新型预后生物标志物。

https://cdn.ncbi.nlm.nih.gov/pmc/blobs/8f4a/7905598/75cf5ee92998/12935_2021_1768_Fig1_HTML.jpg

文献AI研究员

20分钟写一篇综述,助力文献阅读效率提升50倍。

立即体验

用中文搜PubMed

大模型驱动的PubMed中文搜索引擎

马上搜索

文档翻译

学术文献翻译模型,支持多种主流文档格式。

立即体验