Suppr超能文献

UTRN 作为乳腺癌的潜在生物标志物:一项全面的生物信息学和体外研究。

UTRN as a potential biomarker in breast cancer: a comprehensive bioinformatics and in vitro study.

机构信息

Department of Breast and Thyroid Surgery, the First Affiliated Hospital of Chongqing Medical University, No. 1 Youyi Road, Yuzhong District, Chongqing, China.

出版信息

Sci Rep. 2024 Apr 2;14(1):7702. doi: 10.1038/s41598-024-58124-5.

Abstract

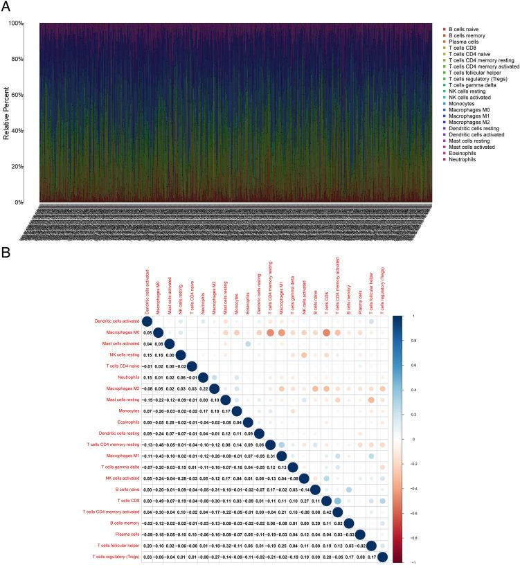
Utrophin (UTRN), known as a tumor suppressor, potentially regulates tumor development and the immune microenvironment. However, its impact on breast cancer's development and treatment remains unstudied. We conducted a thorough examination of UTRN using both bioinformatic and in vitro experiments in this study. We discovered UTRN expression decreased in breast cancer compared to standard samples. High UTRN expression correlated with better prognosis. Drug sensitivity tests and RT-qPCR assays revealed UTRN's pivotal role in tamoxifen resistance. Furthermore, the Kruskal-Wallis rank test indicated UTRN's potential as a valuable diagnostic biomarker for breast cancer and its utility in detecting T stage of breast cancer. Additionally, our results demonstrated UTRN's close association with immune cells, inhibitors, stimulators, receptors, and chemokines in breast cancer (BRCA). This research provides a novel perspective on UTRN's role in breast cancer's prognostic and therapeutic value. Low UTRN expression may contribute to tamoxifen resistance and a poor prognosis. Specifically, UTRN can improve clinical decision-making and raise the diagnosis accuracy of breast cancer.

摘要

肌联蛋白 (UTRN) 作为一种肿瘤抑制因子,可能对肿瘤的发生发展和免疫微环境有调控作用。但其在乳腺癌发展和治疗中的作用仍有待研究。本研究通过生物信息学和体外实验对 UTRN 进行了全面的研究。结果发现,与标准样本相比,UTRN 在乳腺癌中的表达降低。高 UTRN 表达与更好的预后相关。药物敏感性试验和 RT-qPCR 分析表明,UTRN 在他莫昔芬耐药中起关键作用。此外,Kruskal-Wallis 秩检验表明 UTRN 有潜力成为乳腺癌的有价值的诊断生物标志物,用于检测乳腺癌的 T 分期。此外,我们的结果表明 UTRN 与乳腺癌 (BRCA) 中的免疫细胞、抑制剂、刺激剂、受体和趋化因子密切相关。本研究为 UTRN 在乳腺癌的预后和治疗价值方面提供了新的视角。低 UTRN 表达可能导致他莫昔芬耐药和预后不良。具体来说,UTRN 可以改善临床决策并提高乳腺癌的诊断准确性。

https://cdn.ncbi.nlm.nih.gov/pmc/blobs/85b7/10987506/e2f6c74e938e/41598_2024_58124_Fig1_HTML.jpg

文献AI研究员

20分钟写一篇综述,助力文献阅读效率提升50倍。

立即体验

用中文搜PubMed

大模型驱动的PubMed中文搜索引擎

马上搜索

文档翻译

学术文献翻译模型,支持多种主流文档格式。

立即体验