Suppr超能文献

唾液酸结合免疫球蛋白样凝集素6是嵌合抗原受体T细胞治疗慢性淋巴细胞白血病的一个靶点。

Siglec-6 is a target for chimeric antigen receptor T-cell treatment of chronic lymphocytic leukemia.

作者信息

Kovalovsky Damian, Yoon Jeong Heon, Cyr Matthew G, Simon Samantha, Voynova Elisaveta, Rader Christoph, Wiestner Adrian, Alejo Julie, Pittaluga Stefania, Gress Ronald E

机构信息

Experimental Transplantation and Immunotherapy Branch, Center for Cancer Research, National Cancer Institute, NIH, Bethesda, MD, 20892, USA.

Department of Immunology and Microbiology, The Scripps Research Institute, Jupiter, FL, 33458, USA.

出版信息

Leukemia. 2021 Sep;35(9):2581-2591. doi: 10.1038/s41375-021-01188-3. Epub 2021 Feb 25.

Abstract

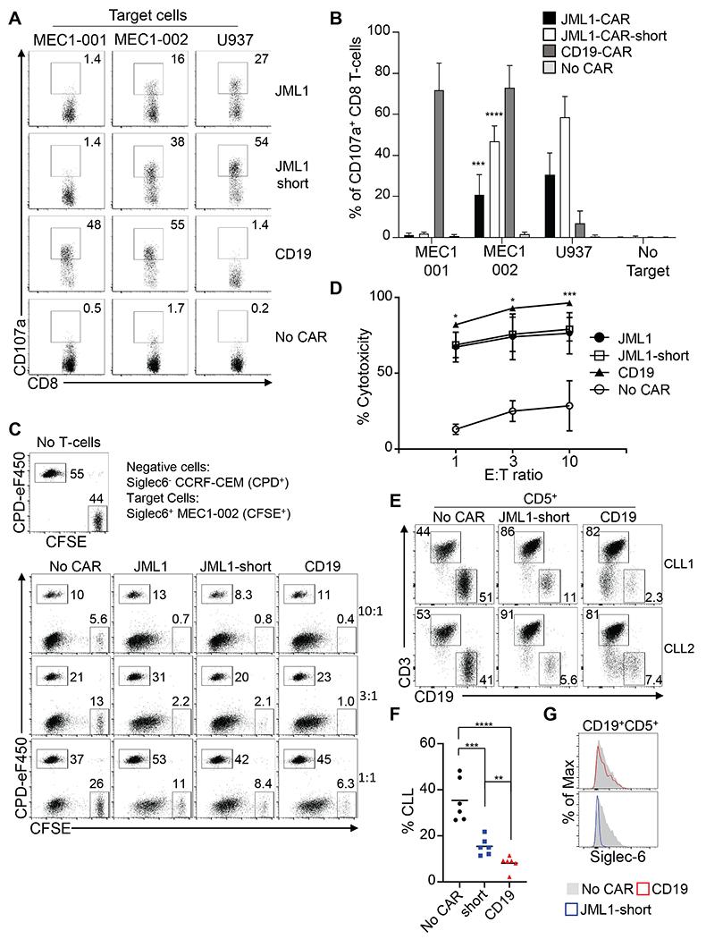
The only current curative treatment for chronic lymphocytic leukemia (CLL) is allogenic hematopoietic stem cell transplantation. Chimeric antigen receptor treatment targeting CD19 for CLL achieved some complete responses, suggesting the need for alternative or combinational therapies to achieve a more robust response. In this work, we evaluated CAR-T cells specific for Siglec-6, an antigen expressed in CLL, as a novel CAR-T cell treatment for CLL. We found that detection of SIGLEC6 mRNA and Siglec-6 protein is highly restricted to placenta and immune cells in other tissues and it is not expressed in hematopoietic stem cells. We generated CAR-T cells specific for Siglec-6 based on the sequence of the fully human anti-Siglec-6 antibody (JML1), which was identified in a CLL patient that was cured after allo-hematopoietic stem cell transplantation (alloHSCT), and observed that it specifically targeted CLL cells in vitro and in a xenograft mouse model. Interestingly, a short hinge region increased the activity of CAR-T cells to target cells expressing higher Siglec-6 levels but similarly targeted CLL cells expressing lower Siglec-6 levels in vitro and in vivo. Our results identify a novel CAR-T cell therapy for CLL and establish Siglec-6 as a possible target for immunotherapy.

摘要

慢性淋巴细胞白血病(CLL)目前唯一的治愈性治疗方法是异基因造血干细胞移植。针对CLL的靶向CD19的嵌合抗原受体治疗取得了一些完全缓解,这表明需要替代疗法或联合疗法以实现更强有力的反应。在这项研究中,我们评估了对Siglec-6具有特异性的嵌合抗原受体T细胞(CAR-T细胞),Siglec-6是一种在CLL中表达的抗原,作为一种针对CLL的新型CAR-T细胞疗法。我们发现,SIGLEC6 mRNA和Siglec-6蛋白的检测高度局限于胎盘和其他组织中的免疫细胞,在造血干细胞中不表达。我们基于全人抗Siglec-6抗体(JML1)的序列生成了对Siglec-6具有特异性的CAR-T细胞,该抗体在一名异基因造血干细胞移植(alloHSCT)后治愈的CLL患者中被鉴定出来,并观察到它在体外和异种移植小鼠模型中特异性靶向CLL细胞。有趣的是,一个短铰链区增加了CAR-T细胞对表达较高Siglec-6水平的细胞的靶向活性,但在体外和体内同样靶向表达较低Siglec-6水平的CLL细胞。我们的研究结果确定了一种针对CLL的新型CAR-T细胞疗法,并确立了Siglec-6作为免疫治疗的一个可能靶点。

https://cdn.ncbi.nlm.nih.gov/pmc/blobs/f00c/8384967/a4d81398d325/nihms-1670112-f0001.jpg

文献AI研究员

20分钟写一篇综述,助力文献阅读效率提升50倍。

立即体验

用中文搜PubMed

大模型驱动的PubMed中文搜索引擎

马上搜索

文档翻译

学术文献翻译模型,支持多种主流文档格式。

立即体验