Suppr超能文献

系统转录组分析揭示肉桂醛在非小细胞肺癌中的抑制作用

Systematic Transcriptome Analysis Reveals the Inhibitory Function of Cinnamaldehyde in Non-Small Cell Lung Cancer.

作者信息

Chen Ru, Wu Juan, Lu Chang, Yan Ting, Qian Yu, Shen Huiqing, Zhao Yujing, Wang Jianzhen, Kong Pengzhou, Zhang Xinri

机构信息

Department of Respiratory and Critical Care Medicine, The First Hospital of Shanxi Medical University, Taiyuan, China.

College of Animal Science, Shanxi Agricultural University, Taigu, China.

出版信息

Front Pharmacol. 2021 Feb 9;11:611060. doi: 10.3389/fphar.2020.611060. eCollection 2020.

Abstract

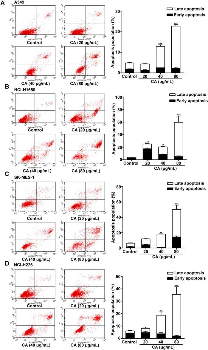
Cinnamaldehyde (CA) is the main component extracted from the traditional Chinese medicine cinnamon. Recent studies revealed that CA has antiviral and anti-tumor effects. However, the effect and mechanism of CA on non-small cell lung cancer (NSCLC) through whole transcriptome sequencing integrated analysis have not been systematically investigated. In this study, whole transcriptome sequencing was used to identify differentially expressed messenger RNAs (mRNAs), micro RNAs (miRNAs), and long non-coding RNAs (lncRNAs) that were influenced by CA and screen regulatory pathways. The results showed that CA significantly inhibited proliferation, invasion, and migration, whereas it induced the apoptosis of NSCLC cells. CA inhibited tumor growth . Gene ontology and Kyoto Encyclopedia of Genes and Genomes analysis revealed that these differentially expressed mRNAs were potentially implicated in the CA-suppressing malignant phenotypes of NSCLC. According to the competing endogenous RNA (ceRNA) hypothesis, a ceRNA network was constructed, including 13 mRNAs, 6 miRNAs, and 11 lncRNAs. Kyoto Encyclopedia of Genes and Genomes analysis of the 13 mRNAs in the ceRNA network showed that suppressors of cytokine signaling 1 (SOCS1), BTG anti-proliferation factor 2 (BTG2), and Bruton tyrosine kinase (BTK) were significantly enriched in the JAK/STAT signaling pathway, RNA degradation, and nuclear factor-κB (NF-κB) signaling pathway related to cancer. These findings indicated that SOCS1, BTG2, and BTK play an essential role in CA against NSCLC. Meanwhile, based on the ceRNA network, three lncRNAs (long intergenic non-protein coding RNA 1504 [LINC01504], LINC01783, and THUMPD3 antisense RNA 1 [THUMPD3-AS1]) and three miRNAs (has-miR-155-5p, has-miR-7-5p, and has-miR-425-5p) associated with SOCS1, BTG2, and BTK may be important in CA against NSCLC. Taken together, the present study demonstrated the activity of CA against lung cancer and its potential use as a therapeutic agent.

摘要

肉桂醛(CA)是从传统中药肉桂中提取的主要成分。最近的研究表明,CA具有抗病毒和抗肿瘤作用。然而,通过全转录组测序综合分析CA对非小细胞肺癌(NSCLC)的作用及机制尚未得到系统研究。在本研究中,采用全转录组测序来鉴定受CA影响的差异表达信使核糖核酸(mRNA)、微小核糖核酸(miRNA)和长链非编码核糖核酸(lncRNA),并筛选调控通路。结果表明,CA显著抑制NSCLC细胞的增殖、侵袭和迁移,同时诱导其凋亡。CA抑制肿瘤生长。基因本体论和京都基因与基因组百科全书分析表明,这些差异表达的mRNA可能与CA抑制NSCLC的恶性表型有关。根据竞争性内源RNA(ceRNA)假说,构建了一个ceRNA网络,包括13个mRNA、6个miRNA和11个lncRNA。对ceRNA网络中13个mRNA的京都基因与基因组百科全书分析表明,细胞因子信号转导抑制因子1(SOCS1)、BTG抗增殖因子2(BTG2)和布鲁顿酪氨酸激酶(BTK)在与癌症相关的JAK/STAT信号通路、RNA降解和核因子κB(NF-κB)信号通路中显著富集。这些发现表明,SOCS1、BTG2和BTK在CA抗NSCLC中起重要作用。同时,基于ceRNA网络,与SOCS1、BTG2和BTK相关的3个lncRNA(长链基因间非编码RNA 1504 [LINC01504]、LINC01783和THUMPD3反义RNA 1 [THUMPD3-AS1])和3个miRNA(has-miR-155-5p、has-miR-7-5p和has-miR-425-5p)可能在CA抗NSCLC中具有重要作用。综上所述,本研究证明了CA对肺癌的活性及其作为治疗剂的潜在用途。

https://cdn.ncbi.nlm.nih.gov/pmc/blobs/6b1c/7900626/8630a220af48/fphar-11-611060-g001.jpg

文献AI研究员

20分钟写一篇综述,助力文献阅读效率提升50倍。

立即体验

用中文搜PubMed

大模型驱动的PubMed中文搜索引擎

马上搜索

文档翻译

学术文献翻译模型,支持多种主流文档格式。

立即体验