Suppr超能文献

访客接触预防措施与急性护理医院中估计的艰难梭菌感染率的关联。

Association of Visitor Contact Precautions With Estimated Hospital-Onset Clostridioides difficile Infection Rates in Acute Care Hospitals.

机构信息

Department of Industrial and Systems Engineering, University of Wisconsin-Madison, Madison.

Department of Internal Medicine, University of Michigan, Ann Arbor.

出版信息

JAMA Netw Open. 2021 Feb 1;4(2):e210361. doi: 10.1001/jamanetworkopen.2021.0361.

Abstract

IMPORTANCE

Visitor contact precautions (VCPs) are commonly used to reduce the transmission of Clostridioides difficile at health care institutions. Implementing VCPs requires considerable personnel and personal protective equipment resources. However, it is unknown whether VCPs are associated with reduced hospital-onset C difficile infection (HO-CDI) rates.

OBJECTIVE

To estimate the association between VCPs and HO-CDI rates using simulation modeling.

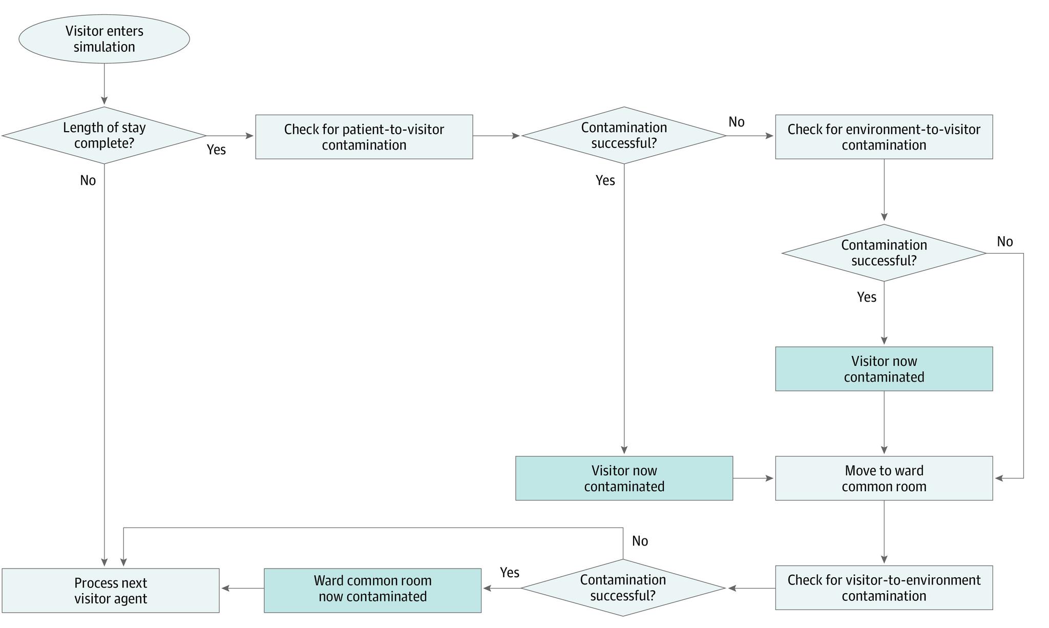
DESIGN, SETTING, AND PARTICIPANTS: This simulation study, conducted between July 27, 2020, and August 11, 2020, used an established agent-based simulation model of C difficile transmission in a 200-bed acute care adult hospital to estimate the association between VCPs and HO-CDI while varying assumptions about factors such as patient susceptibility, behavior, and C difficile transmission. The model simulated hospital activity for 1 year among a homogeneous, simulated adult population.

INTERVENTIONS

No VCP use vs ideal use of VCPs under different hospital configurations.

MAIN OUTCOMES AND MEASURES

The rate of HO-CDI per 10 000 patient-days according to the Centers for Disease Control and Prevention's definition of HO-CDI.

RESULTS

With use of the simulation model, the baseline rate of HO-CDI was 7.94 10 000 patient-days (95% CI, 7.91-7.98 per 10 000 patient-days) with no VCP use compared with 7.97 per 10 000 patient-days (95% CI, 7.93-8.01 per 10 000 patient-days) with ideal VCP use. Visitor contact precautions were not associated with a reduction of more than 1% in HO-CDI rates in any of the tested scenarios and hospital settings. Independently increasing the hand-hygiene compliance of the average health care worker and environmental cleaning compliance by no more than 2% each was associated with greater HO-CDI reduction compared with all other scenarios, including VCPs.

CONCLUSIONS AND RELEVANCE

In this simulation study, the association between VCPs and HO-CDI was minimal, but improvements in health care worker hand hygiene and environmental cleaning were associated with greater reductions in estimated HO-CDI. Hospitals may achieve a higher rate of reduction for HO-CDI by focusing on making small improvements in compliance with interventions other than VCP.

摘要

重要性

访客接触预防措施(VCPs)常用于减少医疗机构中艰难梭菌的传播。实施 VCP 需要大量的人员和个人防护设备资源。然而,目前尚不清楚 VCP 是否与降低医院获得性艰难梭菌感染(HO-CDI)的发生率有关。

目的

使用模拟模型估计 VCP 与 HO-CDI 发生率之间的关联。

设计、地点和参与者:这项模拟研究于 2020 年 7 月 27 日至 8 月 11 日进行,使用了一种已建立的艰难梭菌传播的基于代理的模拟模型,该模型在 200 张病床的急性成人医院中,在不同的患者易感性、行为和艰难梭菌传播等因素的假设下,估计 VCP 与 HO-CDI 之间的关联。该模型模拟了 1 年内同质模拟成人人群中的医院活动。

干预措施

无 VCP 使用与不同医院配置下理想 VCP 使用的比较。

主要结果和测量

根据疾病控制与预防中心(CDC)定义的 HO-CDI,每 10000 个患者日的 HO-CDI 发生率。

结果

使用模拟模型,在没有 VCP 使用的情况下,HO-CDI 的基线发生率为每 10000 个患者日 7.94 例(95%CI,7.91-7.98 例/10000 个患者日),而理想 VCP 使用的情况下为每 10000 个患者日 7.97 例(95%CI,7.93-8.01 例/10000 个患者日)。在任何测试场景和医院环境中,访客接触预防措施都没有导致 HO-CDI 发生率降低超过 1%。独立地将平均卫生保健工作者的手卫生依从性和环境清洁依从性分别提高不超过 2%,与包括 VCP 在内的所有其他场景相比,与更大的 HO-CDI 减少相关。

结论和相关性

在这项模拟研究中,VCP 与 HO-CDI 之间的关联很小,但提高卫生保健工作者的手卫生和环境清洁度与 HO-CDI 的估计减少相关。医院可以通过专注于提高除 VCP 以外的干预措施的依从性来实现更高的 HO-CDI 减少率。

https://cdn.ncbi.nlm.nih.gov/pmc/blobs/654e/7910816/9555ba651173/jamanetwopen-e210361-g001.jpg

文献AI研究员

20分钟写一篇综述,助力文献阅读效率提升50倍。

立即体验

用中文搜PubMed

大模型驱动的PubMed中文搜索引擎

马上搜索

文档翻译

学术文献翻译模型,支持多种主流文档格式。

立即体验