Suppr超能文献

潜伏性 HIV 感染的表观基因组特征分析鉴定出潜伏调控转录因子。

Epigenomic characterization of latent HIV infection identifies latency regulating transcription factors.

机构信息

Department of Genetics, University of North Carolina at Chapel Hill, Chapel Hill, North Carolina, United States of America.

Department of Microbiology and Immunology, University of North Carolina at Chapel Hill, Chapel Hill, North Carolina, United States of America.

出版信息

PLoS Pathog. 2021 Feb 26;17(2):e1009346. doi: 10.1371/journal.ppat.1009346. eCollection 2021 Feb.

Abstract

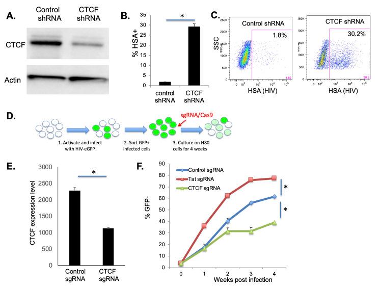
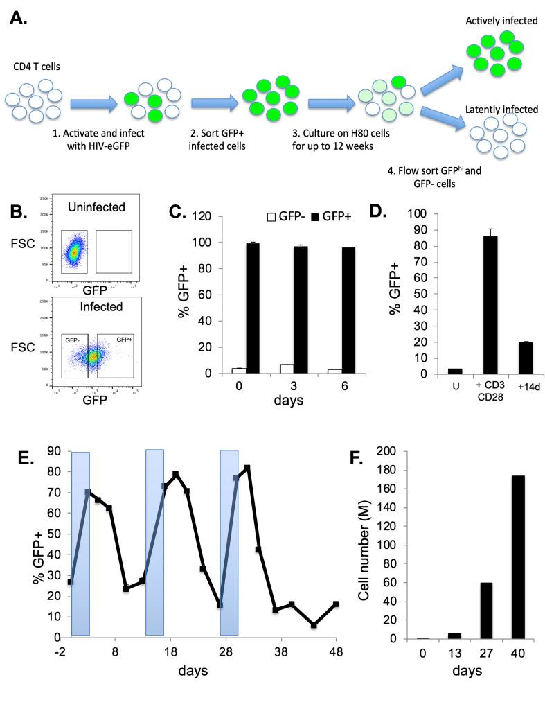
Transcriptional silencing of HIV in CD4 T cells generates a reservoir of latently infected cells that can reseed infection after interruption of therapy. As such, these cells represent the principal barrier to curing HIV infection, but little is known about their characteristics. To further our understanding of the molecular mechanisms of latency, we characterized a primary cell model of HIV latency in which infected cells adopt heterogeneous transcriptional fates. In this model, we observed that latency is a stable, heritable state that is transmitted through cell division. Using Assay of Transposon-Accessible Chromatin sequencing (ATACseq) we found that latently infected cells exhibit greatly reduced proviral accessibility, indicating the presence of chromatin-based structural barriers to viral gene expression. By quantifying the activity of host cell transcription factors, we observe elevated activity of Forkhead and Kruppel-like factor transcription factors (TFs), and reduced activity of AP-1, RUNX and GATA TFs in latently infected cells. Interestingly, latency reversing agents with different mechanisms of action caused distinct patterns of chromatin reopening across the provirus. We observe that binding sites for the chromatin insulator CTCF are highly enriched in the differentially open chromatin of infected CD4 T cells. Furthermore, depletion of CTCF inhibited HIV latency, identifying this factor as playing a key role in the initiation or enforcement of latency. These data indicate that HIV latency develops preferentially in cells with a distinct pattern of TF activity that promotes a closed proviral structure and inhibits viral gene expression. Furthermore, these findings identify CTCF as a novel regulator of HIV latency.

摘要

HIV 在 CD4 T 细胞中的转录沉默会产生潜伏感染细胞的储库,这些细胞在治疗中断后可能重新引发感染。因此,这些细胞是治愈 HIV 感染的主要障碍,但人们对它们的特征知之甚少。为了进一步了解潜伏的分子机制,我们对 HIV 潜伏的原代细胞模型进行了特征描述,其中感染细胞采用了异质性的转录命运。在这个模型中,我们观察到潜伏是一种稳定的、可遗传的状态,它通过细胞分裂传播。使用转座子可及染色质测序(ATACseq),我们发现潜伏感染的细胞表现出极大降低的前病毒可及性,这表明存在基于染色质的病毒基因表达结构障碍。通过量化宿主细胞转录因子的活性,我们观察到潜伏感染细胞中叉头和 Kruppel 样转录因子(TFs)的活性升高,而 AP-1、RUNX 和 GATA TFs 的活性降低。有趣的是,具有不同作用机制的潜伏逆转剂在整个前病毒上引起了不同的染色质重新开放模式。我们观察到,染色质绝缘子 CTCF 的结合位点在前病毒的差异开放染色质中高度富集。此外,CTCF 的耗竭抑制了 HIV 潜伏,这表明该因子在潜伏的起始或执行中发挥关键作用。这些数据表明,HIV 潜伏优先在具有促进封闭前病毒结构和抑制病毒基因表达的特定 TF 活性模式的细胞中发展。此外,这些发现确定了 CTCF 是 HIV 潜伏的一个新的调节因子。

https://cdn.ncbi.nlm.nih.gov/pmc/blobs/8cef/7946360/e91fece8cb08/ppat.1009346.g001.jpg

文献AI研究员

20分钟写一篇综述,助力文献阅读效率提升50倍。

立即体验

用中文搜PubMed

大模型驱动的PubMed中文搜索引擎

马上搜索

文档翻译

学术文献翻译模型,支持多种主流文档格式。

立即体验