Suppr超能文献

破骨细胞在 RANKL 刺激的骨吸收过程中通过骨形态发生蛋白进行再循环。

Osteoclasts recycle via osteomorphs during RANKL-stimulated bone resorption.

机构信息

Healthy Ageing Theme, Garvan Institute of Medical Research, Sydney, NSW, Australia; St. Vincent's Clinical School, Faculty of Medicine, UNSW Sydney, NSW, Australia.

Bone Biology & Disease Laboratory, School of Biomedical Sciences, University of Western Australia, Nedlands, WA, Australia.

出版信息

Cell. 2021 Mar 4;184(5):1330-1347.e13. doi: 10.1016/j.cell.2021.02.002. Epub 2021 Feb 25.

Abstract

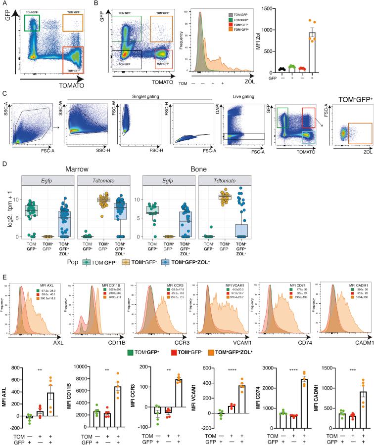
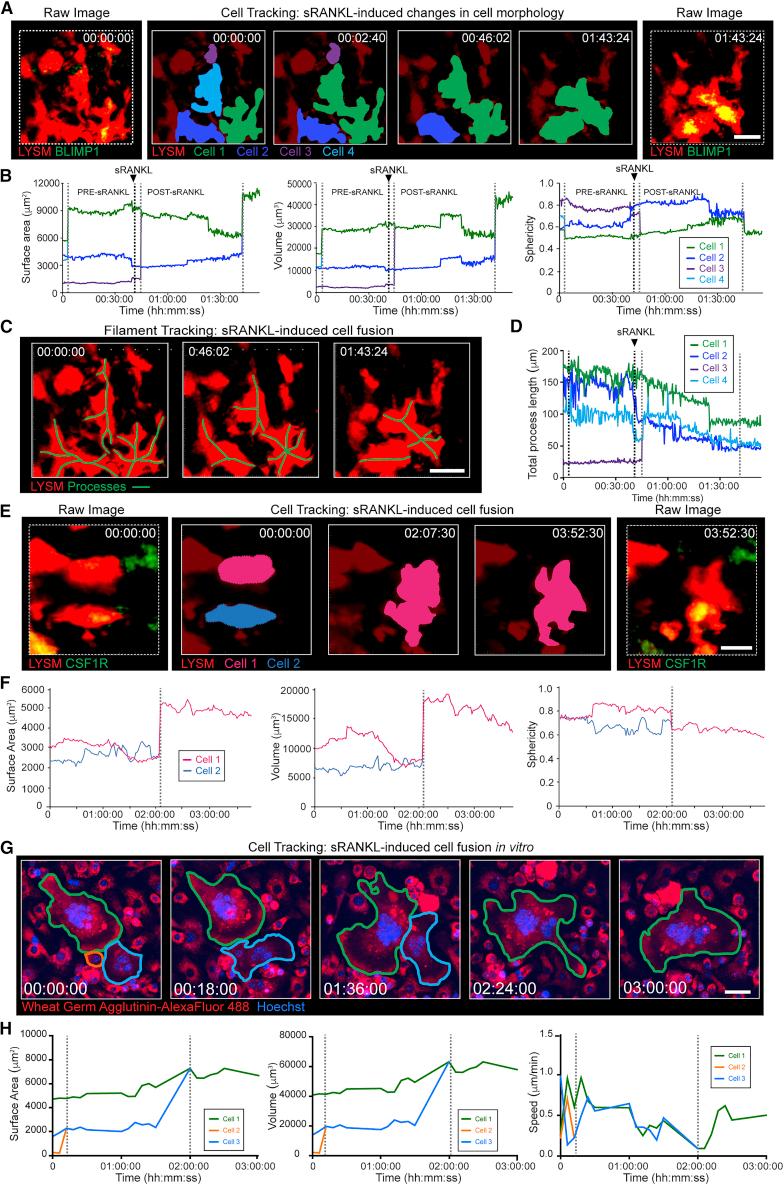
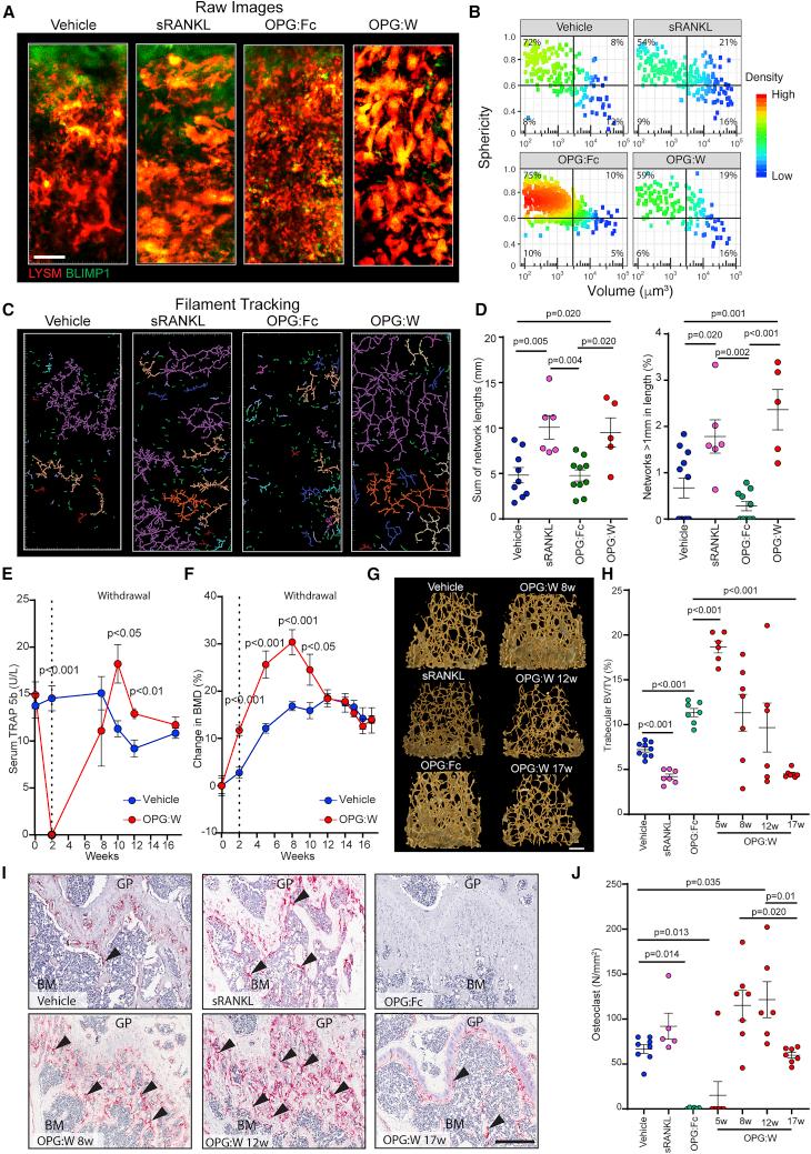
Osteoclasts are large multinucleated bone-resorbing cells formed by the fusion of monocyte/macrophage-derived precursors that are thought to undergo apoptosis once resorption is complete. Here, by intravital imaging, we reveal that RANKL-stimulated osteoclasts have an alternative cell fate in which they fission into daughter cells called osteomorphs. Inhibiting RANKL blocked this cellular recycling and resulted in osteomorph accumulation. Single-cell RNA sequencing showed that osteomorphs are transcriptionally distinct from osteoclasts and macrophages and express a number of non-canonical osteoclast genes that are associated with structural and functional bone phenotypes when deleted in mice. Furthermore, genetic variation in human orthologs of osteomorph genes causes monogenic skeletal disorders and associates with bone mineral density, a polygenetic skeletal trait. Thus, osteoclasts recycle via osteomorphs, a cell type involved in the regulation of bone resorption that may be targeted for the treatment of skeletal diseases.

摘要

破骨细胞是由单核细胞/巨噬细胞来源的前体细胞融合而成的大型多核骨吸收细胞,被认为在吸收完成后会发生细胞凋亡。在这里,通过活体成像,我们揭示了 RANKL 刺激的破骨细胞具有另一种细胞命运,即它们分裂为称为骨母细胞的子细胞。抑制 RANKL 阻断了这种细胞循环,导致骨母细胞积累。单细胞 RNA 测序显示,骨母细胞在转录上与破骨细胞和巨噬细胞不同,并且表达许多非经典的破骨细胞基因,当在小鼠中缺失这些基因时,与结构性和功能性骨表型相关。此外,人类骨母细胞基因的同源基因的遗传变异导致单基因骨骼疾病,并与骨密度相关,骨密度是一种多基因骨骼特征。因此,破骨细胞通过骨母细胞进行细胞循环,骨母细胞是调节骨吸收的细胞类型,可能成为骨骼疾病治疗的靶点。

https://cdn.ncbi.nlm.nih.gov/pmc/blobs/184a/7938889/020ea970dc31/fx1.jpg

文献AI研究员

20分钟写一篇综述,助力文献阅读效率提升50倍。

立即体验

用中文搜PubMed

大模型驱动的PubMed中文搜索引擎

马上搜索

文档翻译

学术文献翻译模型,支持多种主流文档格式。

立即体验