Suppr超能文献

高脂饮食激活肝脏中的iPLAγ,生成介导代谢应激的类二十烷酸。

High-fat diet activates liver iPLAγ generating eicosanoids that mediate metabolic stress.

作者信息

Moon Sung Ho, Dilthey Beverly Gibson, Liu Xinping, Guan Shaoping, Sims Harold F, Gross Richard W

机构信息

Division of Bioorganic Chemistry and Molecular Pharmacology, Department of Medicine, Washington University School of Medicine, Saint Louis, MO, USA.

Division of Bioorganic Chemistry and Molecular Pharmacology, Department of Medicine, Washington University School of Medicine, Saint Louis, MO, USA; Department of Developmental Biology, Washington University School of Medicine, Saint Louis, MO, USA; Center for Cardiovascular Research, Department of Medicine, Washington University School of Medicine, Saint Louis, MO, USA; Department of Chemistry, Washington University, Saint Louis, MO, USA.

出版信息

J Lipid Res. 2021;62:100052. doi: 10.1016/j.jlr.2021.100052. Epub 2021 Feb 24.

Abstract

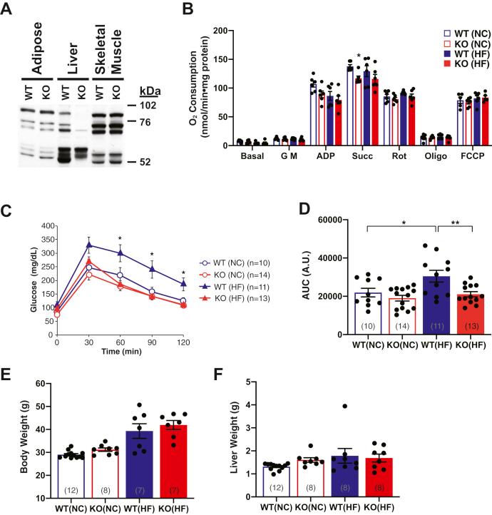
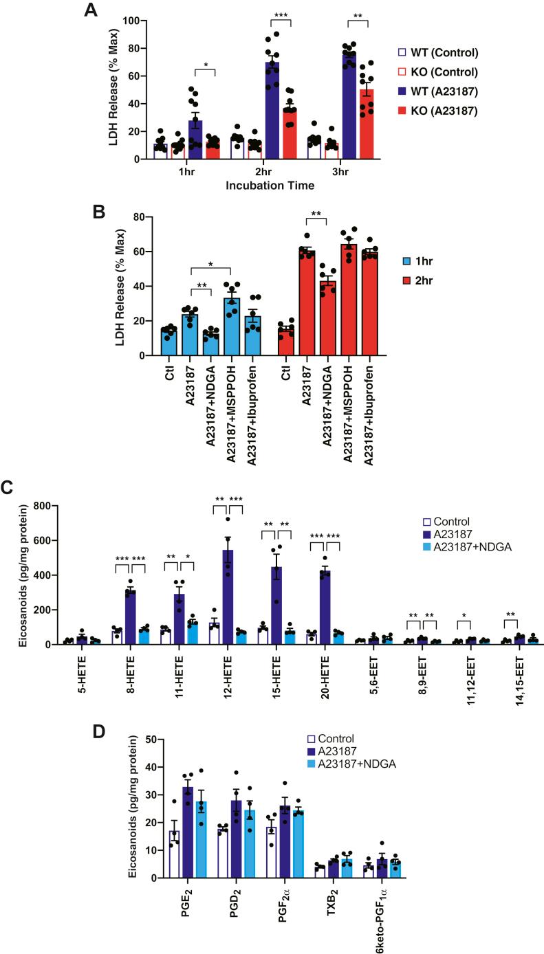
High-fat (HF) diet-induced obesity precipitates multiple metabolic disorders including insulin resistance, glucose intolerance, oxidative stress, and inflammation, resulting in the initiation of cell death programs. Previously, we demonstrated murine germline knockout of calcium-independent phospholipase Aγ (iPLAγ) prevented HF diet-induced weight gain, attenuated insulin resistance, and decreased mitochondrial permeability transition pore (mPTP) opening leading to alterations in bioenergetics. To gain insight into the specific roles of hepatic iPLAγ in mitochondrial function and cell death under metabolic stress, we generated a hepatocyte-specific iPLAγ-knockout (HEPiPLAγKO). Using this model, we compared the effects of an HF diet on wild-type versus HEPiPLAγKO mice in eicosanoid production and mitochondrial bioenergetics. HEPiPLAγKO mice exhibited higher glucose clearance rates than WT controls. Importantly, HF-diet induced the accumulation of 12-hydroxyeicosatetraenoic acid (12-HETE) in WT liver which was decreased in HEPiPLAγKO. Furthermore, HF-feeding markedly increased Ca sensitivity and resistance to ADP-mediated inhibition of mPTP opening in WT mice. In contrast, ablation of iPLAγ prevented the HF-induced hypersensitivity of mPTP opening to calcium and maintained ADP-mediated resistance to mPTP opening. Respirometry revealed that ADP-stimulated mitochondrial respiration was significantly reduced by exogenous 12-HETE. Finally, HEPiPLAγKO hepatocytes were resistant to calcium ionophore-induced lipoxygenase-mediated lactate dehydrogenase release. Collectively, these results demonstrate that an HF diet increases iPLAγ-mediated hepatic 12-HETE production leading to mitochondrial dysfunction and hepatic cell death.

摘要

高脂(HF)饮食诱导的肥胖会引发多种代谢紊乱,包括胰岛素抵抗、葡萄糖不耐受、氧化应激和炎症,从而启动细胞死亡程序。此前,我们证明了小鼠种系敲除钙非依赖性磷脂酶Aγ(iPLAγ)可预防高脂饮食诱导的体重增加,减轻胰岛素抵抗,并减少线粒体通透性转换孔(mPTP)开放,从而导致生物能量学改变。为深入了解肝脏iPLAγ在代谢应激下线粒体功能和细胞死亡中的具体作用,我们构建了肝细胞特异性iPLAγ敲除小鼠(HEPiPLAγKO)。利用该模型,我们比较了高脂饮食对野生型和HEPiPLAγKO小鼠类花生酸生成和线粒体生物能量学的影响。HEPiPLAγKO小鼠的葡萄糖清除率高于野生型对照组。重要的是,高脂饮食诱导野生型肝脏中12-羟基二十碳四烯酸(12-HETE)积累,而在HEPiPLAγKO小鼠中则减少。此外,高脂喂养显著增加了野生型小鼠中mPTP开放对钙离子的敏感性以及对ADP介导抑制的抗性。相比之下,iPLAγ的缺失可防止高脂诱导的mPTP开放对钙离子的超敏反应,并维持ADP介导的对mPTP开放的抗性。呼吸测定显示,外源性12-HETE可显著降低ADP刺激的线粒体呼吸。最后,HEPiPLAγKO肝细胞对钙离子载体诱导的脂氧合酶介导的乳酸脱氢酶释放具有抗性。总的来说,这些结果表明高脂饮食会增加iPLAγ介导的肝脏12-HETE生成,导致线粒体功能障碍和肝细胞死亡。

https://cdn.ncbi.nlm.nih.gov/pmc/blobs/9a9c/8010217/a149a416ba58/gr1.jpg

文献AI研究员

20分钟写一篇综述,助力文献阅读效率提升50倍。

立即体验

用中文搜PubMed

大模型驱动的PubMed中文搜索引擎

马上搜索

文档翻译

学术文献翻译模型,支持多种主流文档格式。

立即体验