Suppr超能文献

胰腺癌的免疫亚型分类及其对临床结局和改善免疫治疗的意义

Immune subtyping for pancreatic cancer with implication in clinical outcomes and improving immunotherapy.

作者信息

Liu Jingkai, Liu Qiaofei, Zhang Xiang, Cui Ming, Li Tong, Zhang Yalu, Liao Quan

机构信息

Department of General Surgery, Peking Union Medical College Hospital, Peking Union Medical College, Chinese Academy of Medical Sciences, Beijing, 100730, China.

出版信息

Cancer Cell Int. 2021 Feb 26;21(1):137. doi: 10.1186/s12935-021-01824-z.

Abstract

BACKGROUND

Emerging evidence has shown that intra-tumor immune features are associated with response to immune checkpoint blockade (ICB) therapy. Accordingly, patient stratification is needed for identifying target patients and designing strategies to improve the efficacy of ICB therapy. We aimed to depict the specific immune features of patients with pancreatic cancer and explore the implication of immune diversity in prognostic prediction and individualized immunotherapy.

METHODS

From transcriptional profiles of 383 tumor samples in TCGA, ICGC, and GEO database, robust immune subtypes which had different response immunotherapy, including ICB therapy, were identified by consensus clustering with five gene modules. DEGs analysis and tumor microarray were used to screen and demonstrate potential targets for improving ICB therapy.

RESULTS

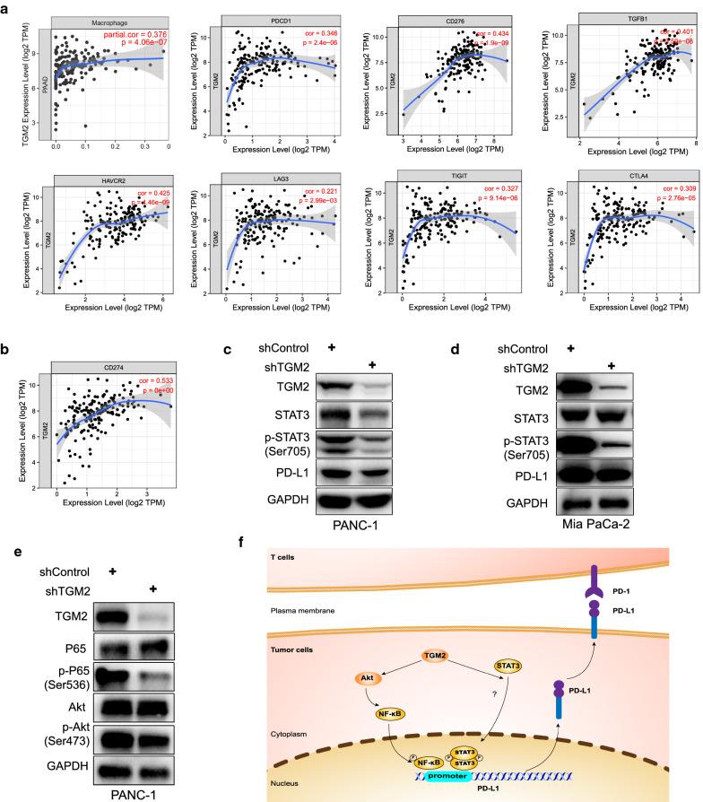
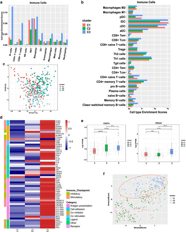
Three subtypes of pancreatic cancer, namely cluster 1-3 (C1-C3), characterized with distinct immune features and prognosis, were generated. Of that, subtype C1 was an immune-cold type in lack of immune regulators, subtype C2, with an immunosuppression-dominated phenotype characterized by robust TGFβ signaling and stromal reaction, showed the worst prognosis, subtype C3 was an immune-hot type, with massive immune cell infiltration and in abundance of immune regulators. The disparity of immune features uncovered the discrepant applicability of anti-PD-1/PD-L1 therapy and potential sensitivity to other alternative immunotherapy for each subtype. Patients in C3 were more suitable for anti-PD-1/PD-L1 therapy, while patients in the other two clusters may need combined strategies targeted on other immune checkpoints or oncogenic pathways. A promising target for improving anti-PD-1/PD-L1 treatment, TGM2, was screened out and its role in the regulation of PD-L1 was investigated for the first time.

CONCLUSION

Collectively, immune features of pancreatic cancer contribute to distinct immunosuppressive mechanisms that are responsible for individualized immunotherapy. Despite pancreatic cancer being considered as a poor immunogenic cancer type, the derived immune subtypes may have implications in tailored designing of immunotherapy for the patients. TGM2 has potential synergistic roles with ICB therapy.

摘要

背景

新出现的证据表明,肿瘤内免疫特征与免疫检查点阻断(ICB)治疗的反应相关。因此,需要对患者进行分层,以识别目标患者并设计提高ICB治疗疗效的策略。我们旨在描绘胰腺癌患者的特定免疫特征,并探讨免疫多样性在预后预测和个体化免疫治疗中的意义。

方法

从TCGA、ICGC和GEO数据库中383个肿瘤样本的转录谱中,通过与五个基因模块的一致性聚类,识别出对免疫治疗(包括ICB治疗)有不同反应的稳健免疫亚型。差异基因分析和肿瘤微阵列用于筛选和证明改善ICB治疗的潜在靶点。

结果

产生了三种胰腺癌亚型,即聚类1-3(C1-C3),其具有不同的免疫特征和预后。其中,C1亚型是缺乏免疫调节因子的免疫冷型,C2亚型以强烈的TGFβ信号传导和基质反应为特征,具有免疫抑制主导的表型,预后最差,C3亚型是免疫热型,有大量免疫细胞浸润且免疫调节因子丰富。免疫特征的差异揭示了抗PD-1/PD-L1治疗对各亚型的不同适用性以及对其他替代免疫治疗的潜在敏感性。C3组患者更适合抗PD-1/PD-L1治疗,而其他两组患者可能需要针对其他免疫检查点或致癌途径的联合策略。筛选出了一个改善抗PD-1/PD-L1治疗的有前景的靶点TGM2,并首次研究了其在调节PD-L1中的作用。

结论

总体而言,胰腺癌的免疫特征导致了不同的免疫抑制机制,这些机制负责个体化免疫治疗。尽管胰腺癌被认为是免疫原性较差的癌症类型,但所衍生的免疫亚型可能对患者免疫治疗的定制设计具有重要意义。TGM2与ICB治疗具有潜在的协同作用。

https://cdn.ncbi.nlm.nih.gov/pmc/blobs/06c1/7908647/ead9f9e04c5e/12935_2021_1824_Fig1_HTML.jpg

相似文献

1
Immune subtyping for pancreatic cancer with implication in clinical outcomes and improving immunotherapy.
Cancer Cell Int. 2021 Feb 26;21(1):137. doi: 10.1186/s12935-021-01824-z.
2
Immune landscape of distinct subtypes in urothelial carcinoma based on immune gene profile.
Front Immunol. 2022 Aug 8;13:970885. doi: 10.3389/fimmu.2022.970885. eCollection 2022.
3
Three Immune-Associated Subtypes of Diffuse Glioma Differ in Immune Infiltration, Immune Checkpoint Molecules, and Prognosis.
Front Oncol. 2020 Dec 23;10:586019. doi: 10.3389/fonc.2020.586019. eCollection 2020.
10
Conserved immuno-collagenic subtypes predict response to immune checkpoint blockade.
Cancer Commun (Lond). 2024 May;44(5):554-575. doi: 10.1002/cac2.12538. Epub 2024 Mar 20.

引用本文的文献

1
Immunotyping of thyroid cancer for clinical outcomes and implications.
Cancer Immunol Immunother. 2025 May 26;74(7):221. doi: 10.1007/s00262-025-04061-9.
2
Central nervous system and immune cells interactions in cancer: unveiling new therapeutic avenues.
Front Immunol. 2025 Feb 28;16:1528363. doi: 10.3389/fimmu.2025.1528363. eCollection 2025.
3
Tumor-derived colorectal cancer organoids induce a unique Treg cell population by directing CD4 T cell differentiation.
iScience. 2025 Jan 17;28(2):111827. doi: 10.1016/j.isci.2025.111827. eCollection 2025 Feb 21.
6
Amitriptyline revitalizes ICB response via dually inhibiting Kyn/Indole and 5-HT pathways of tryptophan metabolism in ovarian cancer.
iScience. 2024 Nov 28;27(12):111488. doi: 10.1016/j.isci.2024.111488. eCollection 2024 Dec 20.
9
The Role of Transglutaminase 2 in Cancer: An Update.
Int J Mol Sci. 2024 Feb 28;25(5):2797. doi: 10.3390/ijms25052797.

本文引用的文献

1
Mechanisms of T-Cell Exhaustion in Pancreatic Cancer.
Cancers (Basel). 2020 Aug 14;12(8):2274. doi: 10.3390/cancers12082274.
2
Combined blockade of TGf-β1 and GM-CSF improves chemotherapeutic effects for pancreatic cancer by modulating tumor microenvironment.
Cancer Immunol Immunother. 2020 Aug;69(8):1477-1492. doi: 10.1007/s00262-020-02542-7. Epub 2020 Apr 13.
3
B cells and tertiary lymphoid structures promote immunotherapy response.
Nature. 2020 Jan;577(7791):549-555. doi: 10.1038/s41586-019-1922-8. Epub 2020 Jan 15.
4
Fructose-1,6-bisphosphatase loss modulates STAT3-dependent expression of PD-L1 and cancer immunity.
Theranostics. 2020 Jan 1;10(3):1033-1045. doi: 10.7150/thno.38137. eCollection 2020.
5
TIGIT as an emerging immune checkpoint.
Clin Exp Immunol. 2020 May;200(2):108-119. doi: 10.1111/cei.13407. Epub 2019 Dec 25.
7
Combination of CTLA-4 and PD-1 blockers for treatment of cancer.
J Exp Clin Cancer Res. 2019 Jun 13;38(1):255. doi: 10.1186/s13046-019-1259-z.
8
Upregulation of PD-L1 via HMGB1-Activated IRF3 and NF-κB Contributes to UV Radiation-Induced Immune Suppression.
Cancer Res. 2019 Jun 1;79(11):2909-2922. doi: 10.1158/0008-5472.CAN-18-3134. Epub 2019 Feb 8.
9
Molecular subtypes of pancreatic cancer.
Nat Rev Gastroenterol Hepatol. 2019 Apr;16(4):207-220. doi: 10.1038/s41575-019-0109-y.
10
Cancer statistics, 2019.
CA Cancer J Clin. 2019 Jan;69(1):7-34. doi: 10.3322/caac.21551. Epub 2019 Jan 8.

文献AI研究员

20分钟写一篇综述,助力文献阅读效率提升50倍。

立即体验

用中文搜PubMed

大模型驱动的PubMed中文搜索引擎

马上搜索

文档翻译

学术文献翻译模型,支持多种主流文档格式。

立即体验