Suppr超能文献

用于特异性检测人血管紧张素转换酶 2 的环状 Ga 标记肽。

Cyclic Ga-Labeled Peptides for Specific Detection of Human Angiotensin-Converting Enzyme 2.

机构信息

Department of Radiology and Biomedical Imaging, University of California, San Francisco, San Francisco, California.

Department of Medicine, University of California, San Francisco, San Francisco, California; and.

出版信息

J Nucl Med. 2021 Nov;62(11):1631-1637. doi: 10.2967/jnumed.120.261768. Epub 2021 Feb 26.

Abstract

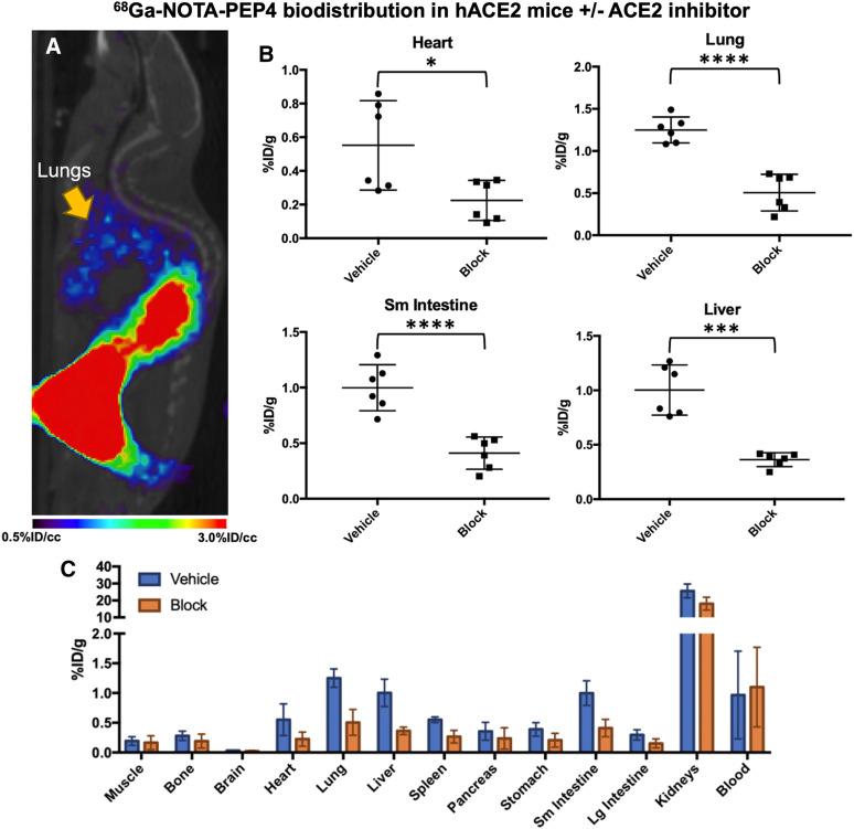
In this study, we developed angiotensin-converting enzyme 2 (ACE2)-specific, peptide-derived Ga-labeled radiotracers, motivated by the hypotheses that ACE2 is an important determinant of severe acute respiratory syndrome coronavirus 2 (SARS-CoV-2) susceptibility and that modulation of ACE2 in coronavirus disease 2019 (COVID-19) drives severe organ injury. A series of NOTA-conjugated peptides derived from the known ACE2 inhibitor DX600 were synthesized, with variable linker identity. Since DX600 bears 2 cystine residues, both linear and cyclic peptides were studied. An ACE2 inhibition assay was used to identify lead compounds, which were labeled with Ga to generate peptide radiotracers (Ga-NOTA-PEP). The aminocaproate-derived radiotracer Ga-NOTA-PEP4 was subsequently studied in a humanized ACE2 (hACE2) transgenic model. Cyclic DX-600-derived peptides had markedly lower half-maximal inhibitory concentrations than their linear counterparts. The 3 cyclic peptides with triglycine, aminocaproate, and polyethylene glycol linkers had calculated half-maximal inhibitory concentrations similar to or lower than the parent DX600 molecule. Peptides were readily labeled with Ga, and the biodistribution of Ga-NOTA-PEP4 was determined in an hACE2 transgenic murine cohort. Pharmacologic concentrations of coadministered NOTA-PEP (blocking) showed a significant reduction of Ga-NOTA-PEP4 signals in the heart, liver, lungs, and small intestine. Ex vivo hACE2 activity in these organs was confirmed as a correlate to in vivo results. NOTA-conjugated cyclic peptides derived from the known ACE2 inhibitor DX600 retain their activity when N-conjugated for Ga chelation. In vivo studies in a transgenic hACE2 murine model using the lead tracer, Ga-NOTA-PEP4, showed specific binding in the heart, liver, lungs and intestine-organs known to be affected in SARS-CoV-2 infection. These results suggest that Ga-NOTA-PEP4 could be used to detect organ-specific suppression of ACE2 in SARS-CoV-2-infected murine models and COVID-19 patients.

摘要

在这项研究中,我们开发了血管紧张素转换酶 2 (ACE2) 特异性、肽衍生的 Ga 标记放射性示踪剂,这是基于以下假设:ACE2 是严重急性呼吸综合征冠状病毒 2 (SARS-CoV-2) 易感性的重要决定因素,而调节 2019 年冠状病毒病 (COVID-19) 中的 ACE2 会导致严重的器官损伤。我们合成了一系列源自已知 ACE2 抑制剂 DX600 的 NOTA 缀合肽,其连接体身份不同。由于 DX600 带有 2 个半胱氨酸残基,因此研究了线性和环状肽。我们使用 ACE2 抑制测定法来鉴定先导化合物,然后用 Ga 标记这些化合物以生成肽放射性示踪剂 (Ga-NOTA-PEP)。随后,在人源化 ACE2 (hACE2) 转基因模型中研究了氨基己酸衍生的放射性示踪剂 Ga-NOTA-PEP4。与线性对应物相比,具有三肽甘氨酸、氨基己酸和聚乙二醇连接体的环状 DX-600 衍生肽的半抑制浓度明显更低。具有三肽甘氨酸、氨基己酸和聚乙二醇连接体的 3 种环状肽的半抑制浓度与母体 DX600 分子相似或更低。肽很容易用 Ga 标记,并且在 hACE2 转基因鼠队列中确定了 Ga-NOTA-PEP4 的生物分布。同时给药的 NOTA-PEP(阻断)的药理浓度在心脏、肝脏、肺和小肠中显示出 Ga-NOTA-PEP4 信号的显著减少。这些器官的体外 hACE2 活性被确认为体内结果的相关物。源自已知 ACE2 抑制剂 DX600 的 NOTA 缀合环状肽在 N 缀合用于 Ga 螯合时保留其活性。在使用先导示踪剂 Ga-NOTA-PEP4 的 hACE2 转基因小鼠模型的体内研究中,在心脏、肝脏、肺和肠-已知在 SARS-CoV-2 感染中受影响的器官中显示出特异性结合。这些结果表明,Ga-NOTA-PEP4 可用于检测 SARS-CoV-2 感染的小鼠模型和 COVID-19 患者中 ACE2 的器官特异性抑制。

https://cdn.ncbi.nlm.nih.gov/pmc/blobs/5355/8612341/0e2fb52b08a2/jnm261768absf1.jpg

文献AI研究员

20分钟写一篇综述,助力文献阅读效率提升50倍。

立即体验

用中文搜PubMed

大模型驱动的PubMed中文搜索引擎

马上搜索

文档翻译

学术文献翻译模型,支持多种主流文档格式。

立即体验