Suppr超能文献

Delta-like1 蛋白的振荡调节肌肉干细胞分化和维持之间的平衡。

Oscillations of Delta-like1 regulate the balance between differentiation and maintenance of muscle stem cells.

机构信息

Developmental Biology/Signal Transduction, Max-Delbrück-Center for Molecular Medicine, Berlin, Germany.

Mathematical Modelling of Cellular Processes, Max-Delbrück-Center for Molecular Medicine, Berlin, Germany.

出版信息

Nat Commun. 2021 Feb 26;12(1):1318. doi: 10.1038/s41467-021-21631-4.

Abstract

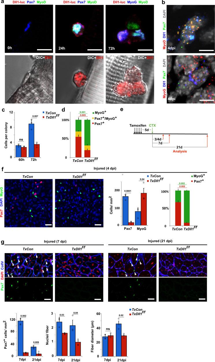
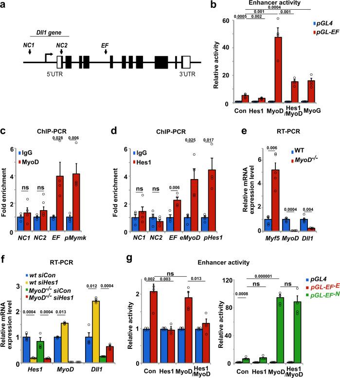
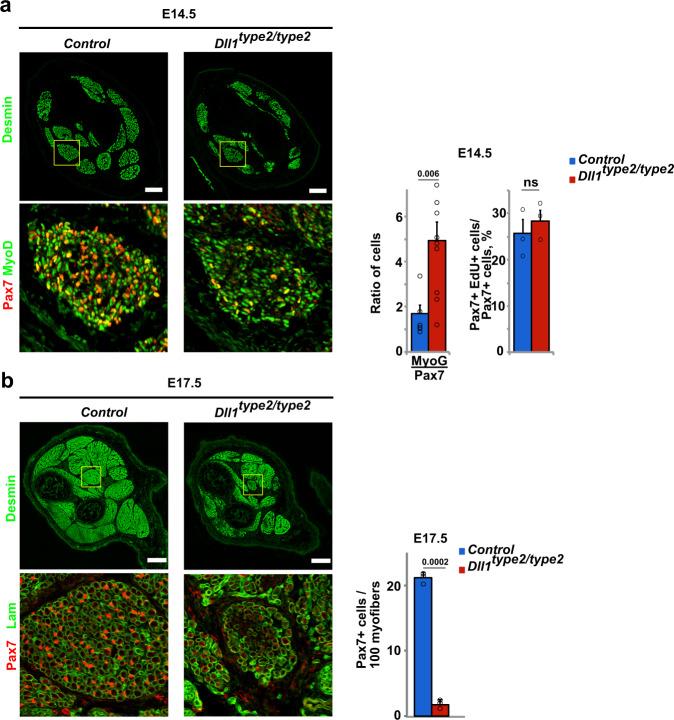
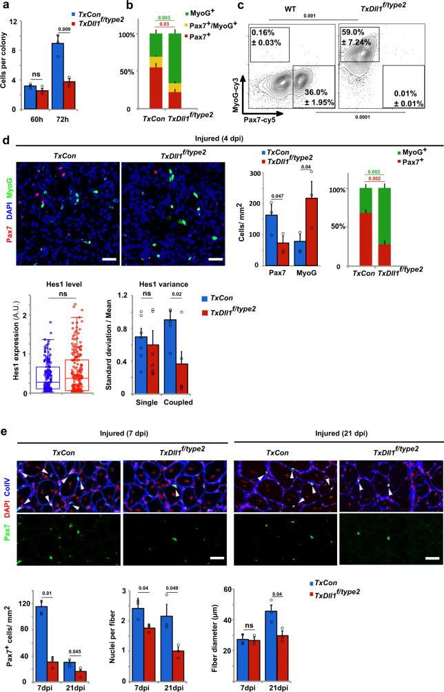
Cell-cell interactions mediated by Notch are critical for the maintenance of skeletal muscle stem cells. However, dynamics, cellular source and identity of functional Notch ligands during expansion of the stem cell pool in muscle growth and regeneration remain poorly characterized. Here we demonstrate that oscillating Delta-like 1 (Dll1) produced by myogenic cells is an indispensable Notch ligand for self-renewal of muscle stem cells in mice. Dll1 expression is controlled by the Notch target Hes1 and the muscle regulatory factor MyoD. Consistent with our mathematical model, our experimental analyses show that Hes1 acts as the oscillatory pacemaker, whereas MyoD regulates robust Dll1 expression. Interfering with Dll1 oscillations without changing its overall expression level impairs self-renewal, resulting in premature differentiation of muscle stem cells during muscle growth and regeneration. We conclude that the oscillatory Dll1 input into Notch signaling ensures the equilibrium between self-renewal and differentiation in myogenic cell communities.

摘要

Notch 介导的细胞间相互作用对于维持骨骼肌干细胞至关重要。然而,在肌肉生长和再生过程中,干细胞池的扩张过程中,功能性 Notch 配体的动力学、细胞来源和身份仍未得到充分描述。在这里,我们证明了由成肌细胞产生的振荡性 Delta-like 1(Dll1)是小鼠骨骼肌干细胞自我更新所必需的 Notch 配体。Dll1 的表达受 Notch 靶基因 Hes1 和肌肉调节因子 MyoD 控制。与我们的数学模型一致,我们的实验分析表明 Hes1 作为振荡起搏器,而 MyoD 则调节稳健的 Dll1 表达。不改变其整体表达水平而干扰 Dll1 振荡会损害自我更新,导致肌肉生长和再生过程中肌肉干细胞过早分化。我们得出结论,振荡性 Dll1 输入到 Notch 信号确保了成肌细胞群体中自我更新和分化之间的平衡。

https://cdn.ncbi.nlm.nih.gov/pmc/blobs/defe/7910593/0930807cc65f/41467_2021_21631_Fig1_HTML.jpg

文献AI研究员

20分钟写一篇综述,助力文献阅读效率提升50倍。

立即体验

用中文搜PubMed

大模型驱动的PubMed中文搜索引擎

马上搜索

文档翻译

学术文献翻译模型,支持多种主流文档格式。

立即体验