Suppr超能文献

骨骼肌纤维中的Mll4通过调节Notch配体来维持肌肉干细胞。

Mll4 in Skeletal Muscle Fiber Maintains Muscle Stem Cells by Regulating Notch Ligands.

作者信息

Kim Yea-Eun, Hann Sang-Hyeon, Jo Young-Woo, Yoo Kyusang, Kim Ji-Hoon, Lee Jae W, Kong Young-Yun

机构信息

Seoul National University.

Korea Institute of Science and Technology.

出版信息

Res Sq. 2024 Nov 26:rs.3.rs-5413133. doi: 10.21203/rs.3.rs-5413133/v1.

Abstract

BACKGROUND

Muscle stem cells (MuSCs) undergo numerous state transitions throughout life, which are critical for supporting normal muscle growth and regeneration. Therefore, it is crucial to investigate the regulatory mechanisms governing the transition of MuSC states across different postnatal developmental stages.

METHODS

To assess if myofiber-expressed Mll4 contributes to the maintenance of MuSCs, we crossed or mice to mice to generate myofiber-specific -deleted mice. Investigations were conducted using 8-week-old and 4-week-old ; mice Investigations were conducted using 8-week-old and 4-week-old mice were utilized.

RESULTS

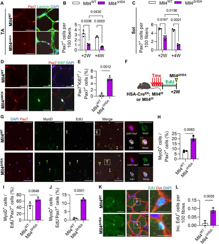
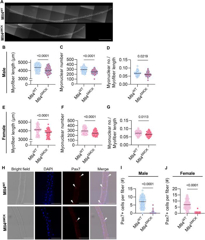
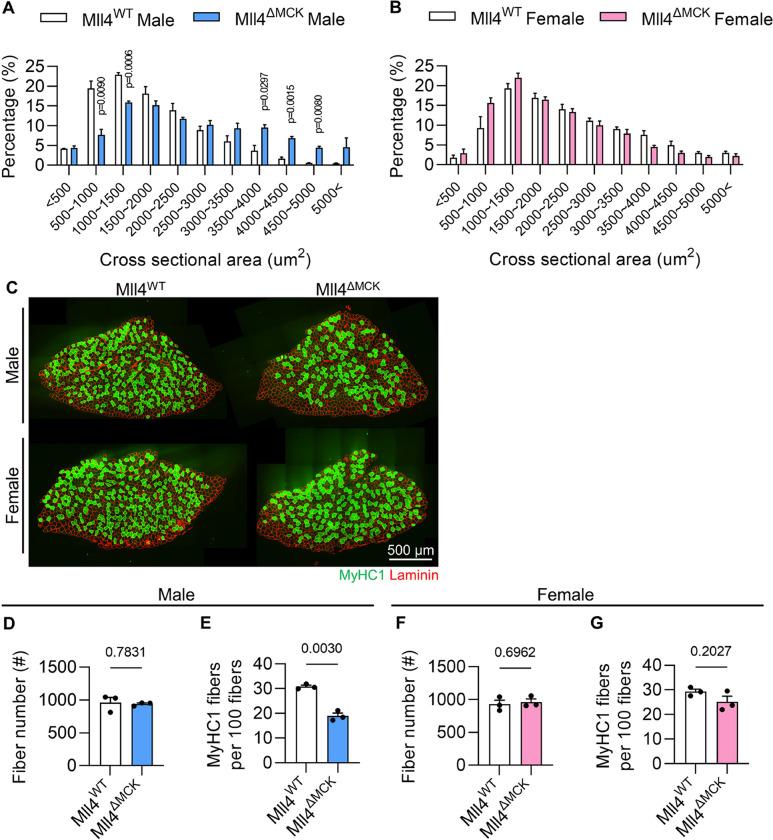
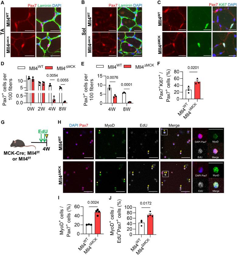
During postnatal myogenesis, deleted muscles were observed with increased number of cycling MuSCs that proceeded to a differentiation state, leading to MuSC deprivation. This phenomenon occurred independently of gender. When was ablated in adult muscles using the inducible method, adult MuSCs lost their quiescence and differentiated into myoblasts, also causing the depletion of MuSCs. Such roles of in myofibers coincided with decreased expression levels of distinct Notch ligands: and in pubertal and and in adult muscles.

CONCLUSIONS

Our study suggests that is crucial for maintaining MuSCs in both pubertal and adult muscles, which may be accomplished through the modulation of distinct Notch ligand expressions in myofibers. These findings offer new insights into the role of myofiber-expressed Mll4 as a master regulator of MuSCs, highlighting its significance not only in developmental myogenesis but also in adult muscle, irrespective of sex.

摘要

背景

肌肉干细胞(MuSCs)在整个生命过程中经历多次状态转变,这对于支持正常肌肉生长和再生至关重要。因此,研究不同出生后发育阶段MuSC状态转变的调控机制至关重要。

方法

为了评估肌纤维表达的Mll4是否有助于维持MuSCs,我们将 或 小鼠与 小鼠杂交,以产生肌纤维特异性 缺失的小鼠。使用8周龄和4周龄的 小鼠进行研究;使用8周龄和4周龄的 小鼠进行研究。

结果

在出生后肌生成过程中,观察到 缺失的肌肉中循环MuSCs数量增加,这些细胞进入分化状态,导致MuSC耗竭。这种现象与性别无关。当使用诱导方法在成年肌肉中消融 时,成年MuSCs失去静止状态并分化为成肌细胞,也导致MuSCs耗竭。 在肌纤维中的这种作用与不同Notch配体表达水平的降低相吻合:青春期肌肉中的 和 以及成年肌肉中的 和 。

结论

我们的研究表明, 对于维持青春期和成年肌肉中的MuSCs至关重要,这可能是通过调节肌纤维中不同Notch配体的表达来实现的。这些发现为肌纤维表达的Mll4作为MuSCs的主要调节因子的作用提供了新的见解,突出了其不仅在发育性肌生成中而且在成年肌肉中的重要性,与性别无关。

https://cdn.ncbi.nlm.nih.gov/pmc/blobs/6110/11623770/76eac333151f/nihpp-rs5413133v1-f0001.jpg

文献AI研究员

20分钟写一篇综述,助力文献阅读效率提升50倍。

立即体验

用中文搜PubMed

大模型驱动的PubMed中文搜索引擎

马上搜索

文档翻译

学术文献翻译模型,支持多种主流文档格式。

立即体验