Suppr超能文献

使用精确年龄追踪模型研究初始T细胞和记忆T细胞中与年龄相关的基因改变。

Age-Related Gene Alteration in Naïve and Memory T cells Using Precise Age-Tracking Model.

作者信息

Yang Xiaofeng, Wang Xin, Lei Lei, Sun Lina, Jiao Anjun, Zhu Kun, Xie Tao, Liu Haiyan, Zhang Xingzhe, Su Yanhong, Zhang Cangang, Shi Lin, Zhang Dan, Zheng Huiqiang, Zhang Jiahui, Liu Xiaobin, Wang Xin, Zhou Xiaobo, Sun Chenming, Zhang Baojun

机构信息

Department of Pathogenic Microbiology and Immunology, School of Basic Medical Sciences, Xi'an Jiaotong University, Xi'an, China.

Institute of Infection and Immunity, Translational Medicine Institute, Xi'an Jiaotong University Health Science Center, Xi'an, China.

出版信息

Front Cell Dev Biol. 2021 Feb 11;8:624380. doi: 10.3389/fcell.2020.624380. eCollection 2020.

Abstract

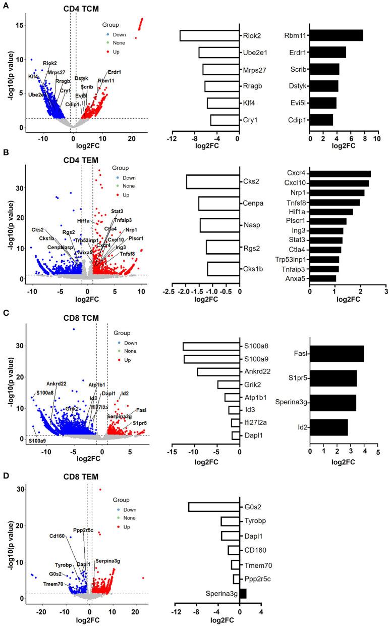
In aged individuals, age-related changes in immune cells, especially T cell deficiency, are associated with an increased incidence of infection, tumor, and autoimmune disease, as well as an impaired response to vaccination. However, the features of gene expression levels in aged T cells are still unknown. Our previous study successfully tracked aged T cells generated from one wave of developing thymocytes of young age by a lineage-specific and inducible Cre-controlled reporter (δ mouse strain). In this study, we utilized this model and genome-wide transcriptomic analysis to examine changes in gene expression in aged naïve and memory T cell populations during the aging process. We identified profound gene alterations in aged CD4 and CD8 T cells. Both aged CD4 and CD8 naïve T cells showed significantly decreased organelle function. Importantly, genes associated with lymphocyte activation and function demonstrated a significant increase in aged memory T cells, accompanied by upregulation of immunosuppressive markers and immune checkpoints, revealing an abnormal T cell function in aged cells. Furthermore, aging significantly affects T cell survival and death signaling. While aged CD4 memory T cells exhibited pro-apoptotic gene signatures, aged CD8 memory T cells expressed anti-apoptotic genes. Thus, the transcriptional analysis of gene expression and signaling pathways in aged T cell subsets shed light on our understanding of altered immune function with aging, which will have great potential for clinical interventions for older adults.

摘要

在老年个体中,免疫细胞与年龄相关的变化,尤其是T细胞缺陷,与感染、肿瘤和自身免疫性疾病的发病率增加以及疫苗接种反应受损有关。然而,老年T细胞中基因表达水平的特征仍然未知。我们之前的研究通过谱系特异性和诱导性Cre控制的报告基因(δ小鼠品系)成功追踪了由年轻一代发育中的胸腺细胞产生的老年T细胞。在本研究中,我们利用该模型和全基因组转录组分析来检查衰老过程中衰老的幼稚和记忆T细胞群体中基因表达的变化。我们在衰老的CD4和CD8 T细胞中发现了深刻的基因改变。衰老的CD4和CD8幼稚T细胞的细胞器功能均显著下降。重要的是,与淋巴细胞活化和功能相关的基因在衰老的记忆T细胞中显著增加,同时免疫抑制标志物和免疫检查点上调,揭示了衰老细胞中T细胞功能异常。此外,衰老显著影响T细胞存活和死亡信号。衰老的CD4记忆T细胞表现出促凋亡基因特征,而衰老的CD8记忆T细胞表达抗凋亡基因。因此,对衰老T细胞亚群中基因表达和信号通路的转录分析有助于我们理解衰老过程中免疫功能的改变,这对老年人的临床干预具有巨大潜力。

https://cdn.ncbi.nlm.nih.gov/pmc/blobs/529a/7905051/3e6309d97ac2/fcell-08-624380-g0001.jpg

文献AI研究员

20分钟写一篇综述,助力文献阅读效率提升50倍。

立即体验

用中文搜PubMed

大模型驱动的PubMed中文搜索引擎

马上搜索

文档翻译

学术文献翻译模型,支持多种主流文档格式。

立即体验