Suppr超能文献

衰老以性别特异性方式调节稳态白细胞向腹腔的迁移。

Aging modulates homeostatic leukocyte trafficking to the peritoneal cavity in a sex-specific manner.

机构信息

Institute of Cardiovascular Sciences, University of Birmingham, Birmingham, B15 2TT, United Kingdom.

Institute of Inflammation and Ageing, University of Birmingham, Birmingham, B15 2TT, United Kingdom.

出版信息

J Leukoc Biol. 2023 Sep 27;114(4):301-314. doi: 10.1093/jleuko/qiad053.

Abstract

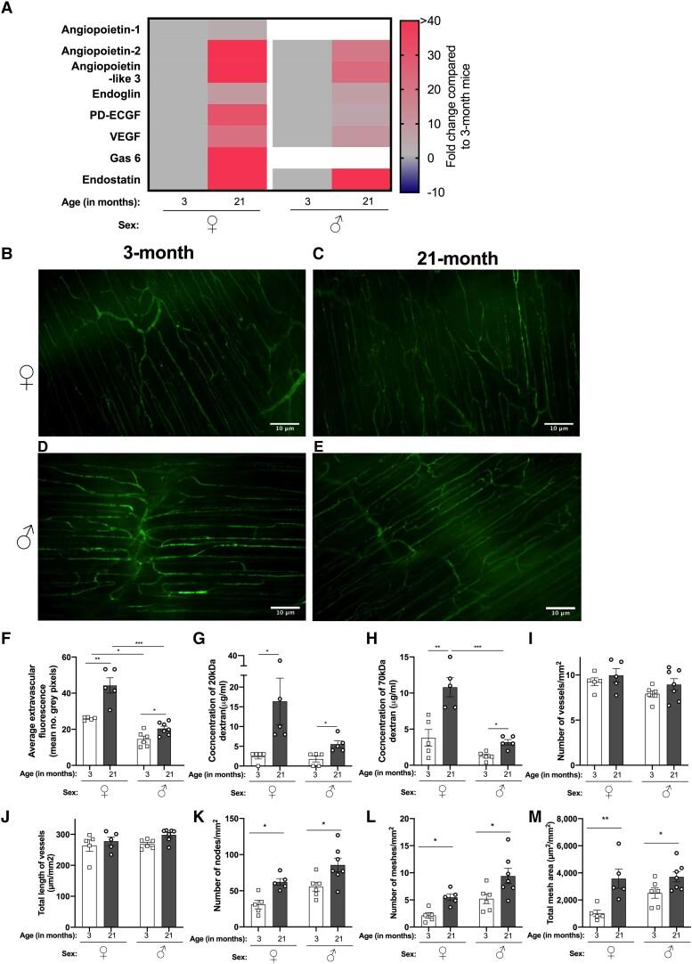
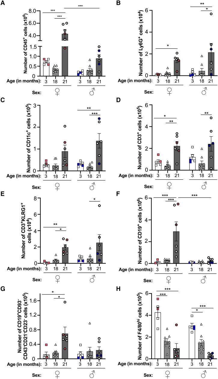
Aging is associated with exacerbated systemic inflammation (inflammaging) and the progressive loss of immune system function (immunosenescence). Leukocyte migration is necessary for effective immunity; however, dysregulated trafficking of leukocytes into tissue contributes to inflammaging and the development of age-related inflammatory diseases. Aging modulates leukocyte trafficking under inflammatory conditions; however, whether aging modulates leukocyte trafficking under homeostatic conditions remains to be elucidated. Although immune responses are evidently sexually dimorphic, limited studies have investigated the effect of sex on age-related changes to leukocyte trafficking processes. Here, we investigated age-related and sex-specific changes to the leukocyte populations within the peritoneal cavity of young (3-mo), middle-aged (18-mo) and old (21-mo) male and female wild-type mice in the steady state. We found an age-related increase in the number of leukocytes within the peritoneal cavity of female mice, predominantly B cells, which may reflect increased trafficking through this tissue with age. This was accompanied by an increased inflammatory environment within the aged cavity, including increased levels of chemoattractants, including B cell chemoattractants CXCL13 and CCL21, soluble adhesion molecules, and proinflammatory cytokines, which was more pronounced in aged female mice. Intravital microscopy techniques revealed altered vascular structure and increased vascular permeability within the peritoneal membrane of aged female mice, which may support increased leukocyte trafficking to the cavity with age. Together, these data indicate that aging affects homeostatic leukocyte trafficking processes in a sex-specific fashion.

摘要

衰老是与系统性炎症加剧(炎症衰老)和免疫系统功能逐渐丧失(免疫衰老)有关的。白细胞迁移对于有效的免疫是必要的;然而,白细胞向组织的失调迁移会导致炎症衰老和与年龄相关的炎症性疾病的发展。衰老在炎症条件下调节白细胞的迁移;然而,衰老是否在稳态条件下调节白细胞的迁移仍有待阐明。尽管免疫反应显然具有性别二态性,但有限的研究调查了性别对与年龄相关的白细胞迁移过程变化的影响。在这里,我们研究了年轻(3 个月)、中年(18 个月)和老年(21 个月)雄性和雌性野生型小鼠腹腔内白细胞群体随年龄的变化和性别特异性变化。我们发现,随着年龄的增长,雌性小鼠腹腔内白细胞数量增加,主要是 B 细胞,这可能反映了随着年龄的增长,通过这种组织的迁移增加。这伴随着老化腔体内炎症环境的增加,包括趋化因子(如 B 细胞趋化因子 CXCL13 和 CCL21)、可溶性粘附分子和促炎细胞因子水平的增加,而老年雌性小鼠中更为明显。活体显微镜技术揭示了老年雌性小鼠腹膜内血管结构的改变和血管通透性的增加,这可能支持随着年龄的增长白细胞向腔体内的迁移增加。总之,这些数据表明,衰老以性别特异性的方式影响稳态白细胞迁移过程。

https://cdn.ncbi.nlm.nih.gov/pmc/blobs/9e44/10533226/54498b20ed4f/qiad053f1.jpg

文献AI研究员

20分钟写一篇综述,助力文献阅读效率提升50倍。

立即体验

用中文搜PubMed

大模型驱动的PubMed中文搜索引擎

马上搜索

文档翻译

学术文献翻译模型,支持多种主流文档格式。

立即体验