Suppr超能文献

去泛素化酶 USP39 和 E3 连接酶 TRIM26 平衡 ZEB1 的泛素化水平,从而决定肝细胞癌的进展。

Deubiquitinase USP39 and E3 ligase TRIM26 balance the level of ZEB1 ubiquitination and thereby determine the progression of hepatocellular carcinoma.

机构信息

Cancer Research Center, School of Medicine, Xiamen University, Xiamen, China.

出版信息

Cell Death Differ. 2021 Aug;28(8):2315-2332. doi: 10.1038/s41418-021-00754-7. Epub 2021 Mar 1.

Abstract

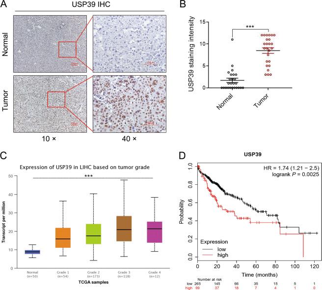
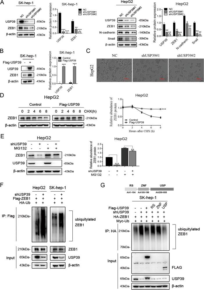
Emerging evidence suggests that USP39 plays an important role in the development of hepatocellular carcinoma (HCC). However, the molecular mechanism by which USP39 promotes HCC progression has not been well defined, especially regarding its putative ubiquitination function. Zinc-finger E-box-binding homeobox 1 (ZEB1) is a crucial inducer of epithelial-to-mesenchymal transition (EMT) to promote tumor proliferation and metastasis, but the regulatory mechanism of ZEB1 stability in HCC remains enigmatic. Here, we reveal that USP39 is highly expressed in human HCC tissues and correlated with poor prognosis. Moreover, USP39 depletion inhibits HCC cell proliferation and metastasis by promoting ZEB1 degradation. Intriguingly, deubiquitinase USP39 has a direct interaction with the E3 ligase TRIM26 identified by co-immunoprecipitation assays and immunofluorescence staining assays. We further demonstrate that TRIM26 is lowly expressed in human HCC tissues and inhibits HCC cell proliferation and migration. TRIM26 promotes the degradation of ZEB1 protein by ubiquitination in HCC. Deubiquitinase USP39 and E3 ligase TRIM26 function in an antagonistic pattern, but not a competitive pattern, and play key roles in controlling ZEB1 stability to determine the HCC progression. In summary, our data reveal a previously unknown mechanism that USP39 and TRIM26 balance the level of ZEB1 ubiquitination and thereby determine HCC cell proliferation and migration. This novel mechanism may provide new approaches to target treatment for inhibiting HCC development by restoring TRIM26 or suppressing USP39 expression in HCC cases with high ZEB1 protein levels.

摘要

新出现的证据表明,USP39 在肝细胞癌 (HCC) 的发展中发挥着重要作用。然而,USP39 促进 HCC 进展的分子机制尚未得到很好的定义,特别是关于其假定的泛素化功能。锌指 E 盒结合同源盒 1 (ZEB1) 是上皮间质转化 (EMT) 的关键诱导因子,可促进肿瘤增殖和转移,但 HCC 中 ZEB1 稳定性的调节机制仍不清楚。在这里,我们揭示 USP39 在人 HCC 组织中高度表达,并与不良预后相关。此外,USP39 耗竭通过促进 ZEB1 降解来抑制 HCC 细胞增殖和转移。有趣的是,去泛素酶 USP39 通过免疫共沉淀和免疫荧光染色实验与鉴定的 E3 连接酶 TRIM26 具有直接相互作用。我们进一步证明,TRIM26 在人 HCC 组织中低表达,并抑制 HCC 细胞增殖和迁移。TRIM26 通过泛素化促进 ZEB1 蛋白的降解。去泛素酶 USP39 和 E3 连接酶 TRIM26 以拮抗而非竞争的模式发挥作用,并在控制 ZEB1 稳定性以确定 HCC 进展方面发挥关键作用。总之,我们的数据揭示了一个以前未知的机制,即 USP39 和 TRIM26 平衡 ZEB1 泛素化的水平,从而决定 HCC 细胞的增殖和迁移。该新机制可能为通过恢复 TRIM26 或抑制 HCC 中高 ZEB1 蛋白水平的情况下的 USP39 表达来靶向治疗抑制 HCC 发展提供新方法。

https://cdn.ncbi.nlm.nih.gov/pmc/blobs/8ab1/8329202/a1a072fa188b/41418_2021_754_Fig1_HTML.jpg

文献AI研究员

20分钟写一篇综述,助力文献阅读效率提升50倍。

立即体验

用中文搜PubMed

大模型驱动的PubMed中文搜索引擎

马上搜索

文档翻译

学术文献翻译模型,支持多种主流文档格式。

立即体验