Suppr超能文献

TRIM26 通过使 ETK 不稳定从而使 AKT/mTOR 信号失活,抑制透明细胞肾细胞癌的进展。

TRIM26 inhibits clear cell renal cell carcinoma progression through destabilizing ETK and thus inactivation of AKT/mTOR signaling.

机构信息

Department of Urology, Renmin Hospital of Wuhan University, Wuhan, 430060, Hubei Province, P. R. China.

出版信息

J Transl Med. 2024 May 21;22(1):481. doi: 10.1186/s12967-024-05273-w.

Abstract

BACKGROUND

Tripartite motif-containing 26 (TRIM26), a member of the TRIM protein family, exerts dual function in several types of cancer. Nevertheless, the precise role of TRIM26 in clear cell renal cell carcinoma (ccRCC) has not been investigated.

METHODS

The expression of TRIM26 in ccRCC tissues and cell lines were examined through the use of public resources and experimental validation. The impacts of TRIM26 on cell proliferation, migration, invasion, and epithelial-mesenchymal transition (EMT) process were determined via CCK-8, colony formation, EdU incorporation, wound healing, Transwell invasion, Western blot, and Immunofluorescence assays. RNA-seq followed by bioinformatic analyses were used to identify the downstream pathway of TRIM26. The interaction between TRIM26 and ETK was assessed by co-immunoprecipitation, qRT-PCR, Western blot, cycloheximide (CHX) chase, and in vivo ubiquitination assays.

RESULTS

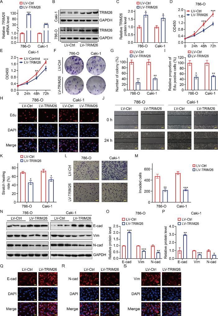
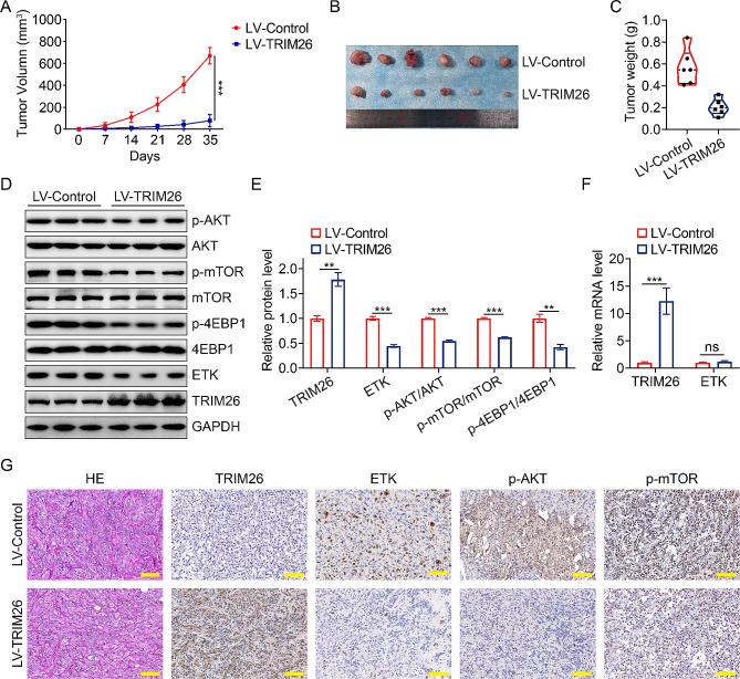
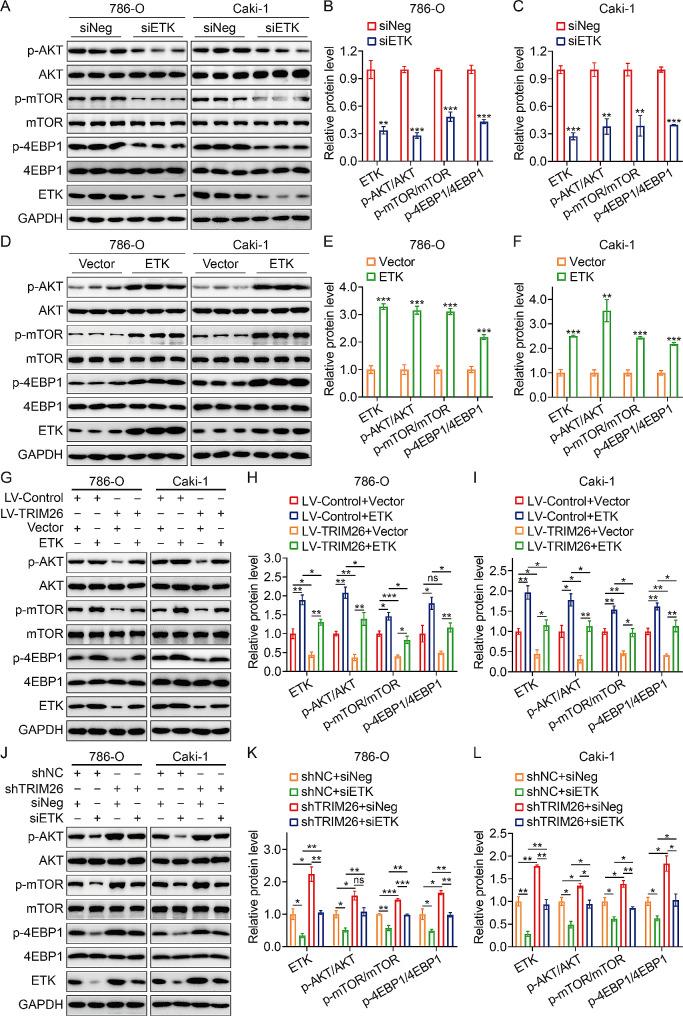
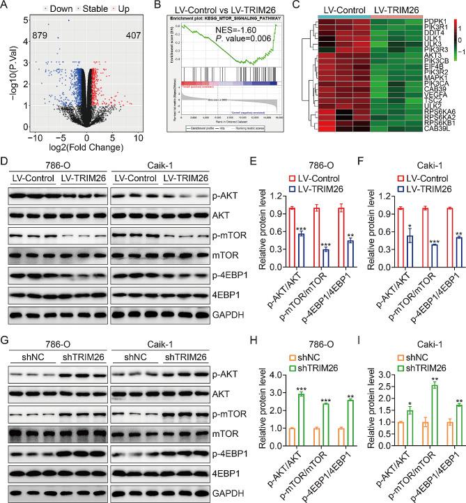
We have shown that TRIM26 exhibits a downregulation in both ccRCC tissues and cell lines. Furthermore, this decreased expression of TRIM26 is closely linked to unfavorable overall survival and diseases-free survival outcomes among ccRCC patients. Gain- and loss-of-function experiments demonstrated that increasing the expression of TRIM26 suppressed the proliferation, migration, invasion, and EMT process of ccRCC cells. Conversely, reducing the expression of TRIM26 had the opposite effects. RNA sequencing, coupled with bioinformatic analysis, revealed a significant enrichment of the mTOR signaling pathway in the control group compared to the group with TRIM26 overexpression. This finding was then confirmed by a western blot assay. Subsequent examination revealed that TRMI26 had a direct interaction with ETK, a non-receptor tyrosine kinase. This interaction facilitated the ubiquitination and degradation of ETK, resulting in the deactivation of the AKT/mTOR signaling pathway in ccRCC. ETK overexpression counteracted the inhibitory effects of TRIM26 overexpression on cell proliferation, migration, and invasion.

CONCLUSION

Our results have shown a novel mechanism by which TRIM26 hinders the advancement of ccRCC by binding to and destabilizing ETK, thus leading to the deactivation of AKT/mTOR signaling. TRIM26 shows promise as both a therapeutic target and prognostic biomarker for ccRCC patients.

摘要

背景

三结构域蛋白 26(TRIM26)是 TRIM 蛋白家族的成员,在多种类型的癌症中发挥双重作用。然而,TRIM26 在透明细胞肾细胞癌(ccRCC)中的精确作用尚未被研究。

方法

通过使用公共资源和实验验证,检测 TRIM26 在 ccRCC 组织和细胞系中的表达。通过 CCK-8、集落形成、EdU 掺入、划痕愈合、Transwell 侵袭、Western blot 和免疫荧光检测,确定 TRIM26 对细胞增殖、迁移、侵袭和上皮-间充质转化(EMT)过程的影响。通过 RNA-seq 结合生物信息学分析,鉴定 TRIM26 的下游通路。通过共免疫沉淀、qRT-PCR、Western blot、环己酰亚胺(CHX)追踪和体内泛素化实验评估 TRIM26 与 ETK 的相互作用。

结果

我们表明,TRIM26 在 ccRCC 组织和细胞系中均表现出下调。此外,ccRCC 患者中 TRIM26 表达的降低与不良的总生存和无病生存结果密切相关。增加 TRIM26 的表达抑制了 ccRCC 细胞的增殖、迁移、侵袭和 EMT 过程,而降低 TRIM26 的表达则产生相反的效果。RNA 测序结合生物信息学分析显示,与 TRIM26 过表达组相比,对照组中 mTOR 信号通路的显著富集。Western blot 检测进一步证实了这一发现。进一步研究表明,TRMI26 与非受体酪氨酸激酶 ETK 有直接相互作用。这种相互作用促进了 ETK 的泛素化和降解,从而使 ccRCC 中的 AKT/mTOR 信号通路失活。ETK 的过表达抵消了 TRIM26 过表达对细胞增殖、迁移和侵袭的抑制作用。

结论

我们的研究结果揭示了一种新的机制,即 TRIM26 通过与 ETK 结合并使其不稳定来抑制 ccRCC 的进展,从而导致 AKT/mTOR 信号失活。TRIM26 有望成为 ccRCC 患者的治疗靶点和预后生物标志物。

https://cdn.ncbi.nlm.nih.gov/pmc/blobs/a0dd/11110379/510a994f9beb/12967_2024_5273_Fig1_HTML.jpg

文献AI研究员

20分钟写一篇综述,助力文献阅读效率提升50倍。

立即体验

用中文搜PubMed

大模型驱动的PubMed中文搜索引擎

马上搜索

文档翻译

学术文献翻译模型,支持多种主流文档格式。

立即体验