Suppr超能文献

循环扩增的克隆 T 细胞反映了肿瘤浸润 T 细胞的功能。

Circulating clonally expanded T cells reflect functions of tumor-infiltrating T cells.

机构信息

Department of Neurology and Department of Immunobiology, Yale School of Medicine, New Haven, CT.

Department of Medicine, Yale School of Medicine, New Haven, CT.

出版信息

J Exp Med. 2021 Apr 5;218(4). doi: 10.1084/jem.20200921.

Abstract

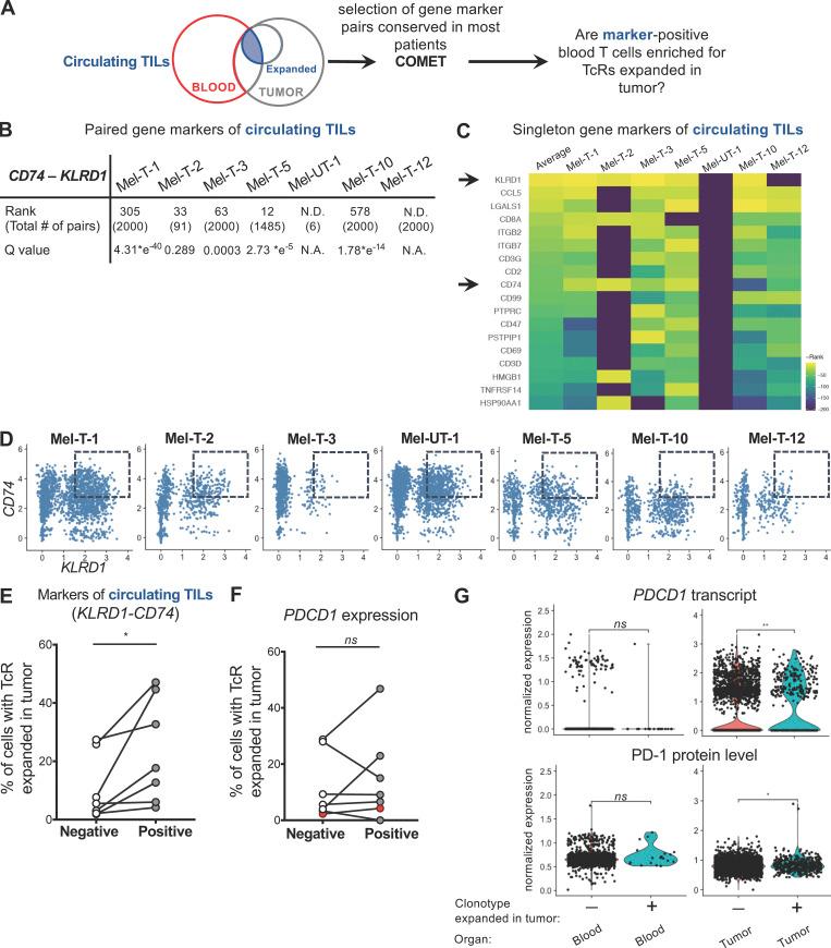
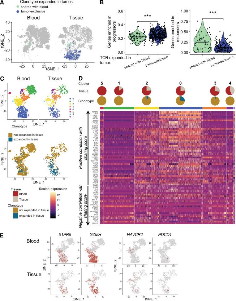
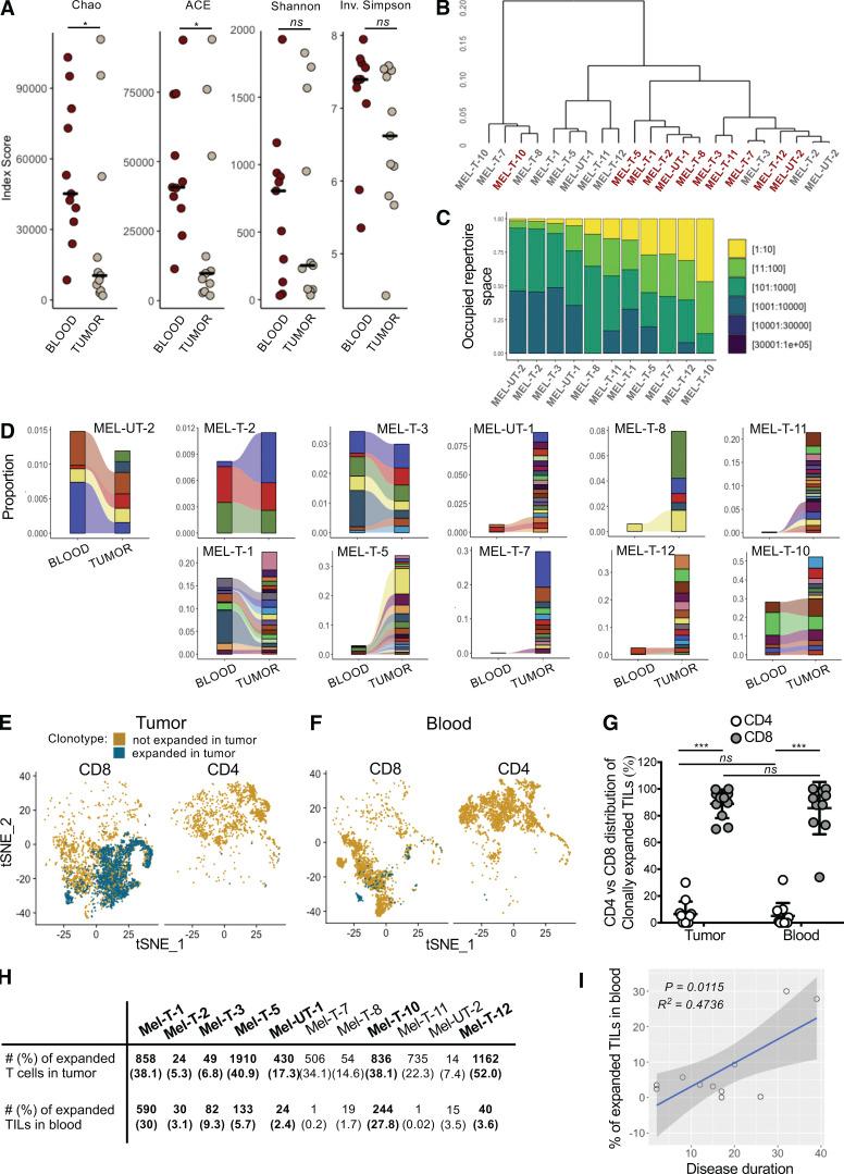
Understanding the relationship between tumor and peripheral immune environments could allow longitudinal immune monitoring in cancer. Here, we examined whether T cells that share the same TCRαβ and are found in both tumor and blood can be interrogated to gain insight into the ongoing tumor T cell response. Paired transcriptome and TCRαβ repertoire of circulating and tumor-infiltrating T cells were analyzed at the single-cell level from matched tumor and blood from patients with metastatic melanoma. We found that in circulating T cells matching clonally expanded tumor-infiltrating T cells (circulating TILs), gene signatures of effector functions, but not terminal exhaustion, reflect those observed in the tumor. In contrast, features of exhaustion are displayed predominantly by tumor-exclusive T cells. Finally, genes associated with a high degree of blood-tumor TCR sharing were overexpressed in tumor tissue after immunotherapy. These data demonstrate that circulating TILs have unique transcriptional patterns that may have utility for the interrogation of T cell function in cancer immunotherapy.

摘要

了解肿瘤与外周免疫环境之间的关系,可以实现癌症的纵向免疫监测。在这里,我们研究了是否可以通过检测在肿瘤和血液中都存在的具有相同 TCRαβ 的 T 细胞,来深入了解正在发生的肿瘤 T 细胞反应。我们从转移性黑色素瘤患者的配对肿瘤和血液中,以单细胞水平分析了循环和肿瘤浸润 T 细胞的转录组和 TCRαβ 库。我们发现,在循环 T 细胞中匹配克隆扩增的肿瘤浸润 T 细胞(循环 TIL),效应功能的基因特征,但不是终末耗竭,反映了在肿瘤中观察到的特征。相比之下,耗竭的特征主要由肿瘤特异性 T 细胞显示。最后,与高度血液-肿瘤 TCR 共享相关的基因在免疫治疗后在肿瘤组织中过度表达。这些数据表明,循环 TIL 具有独特的转录模式,可能可用于癌症免疫治疗中 T 细胞功能的检测。

https://cdn.ncbi.nlm.nih.gov/pmc/blobs/4217/7933991/03c0a143e46d/JEM_20200921_Fig1.jpg

文献AI研究员

20分钟写一篇综述,助力文献阅读效率提升50倍。

立即体验

用中文搜PubMed

大模型驱动的PubMed中文搜索引擎

马上搜索

文档翻译

学术文献翻译模型,支持多种主流文档格式。

立即体验