Suppr超能文献

曼氏血吸虫体内吡喹酮暴露后免疫调节基因产物的反式转录。

Schistosoma mansoni alter transcription of immunomodulatory gene products following in vivo praziquantel exposure.

机构信息

Department of Cell Biology, Neurobiology & Anatomy, Medical College of Wisconsin, Milwaukee, United States of America.

Microbe and Pathogen Biology, Institute for Global Food Security, School of Biological Sciences, Queen's University Belfast, Belfast, United Kingdom.

出版信息

PLoS Negl Trop Dis. 2021 Mar 3;15(3):e0009200. doi: 10.1371/journal.pntd.0009200. eCollection 2021 Mar.

Abstract

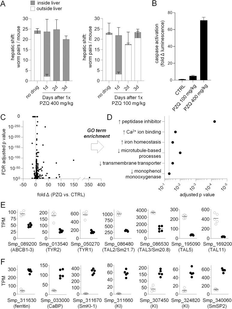
Control of the neglected tropical disease schistosomiasis relies almost entirely on praziquantel (PZQ) monotherapy. How PZQ clears parasite infections remains poorly understood. Many studies have examined the effects of PZQ on worms cultured in vitro, observing outcomes such as muscle contraction. However, conditions worms are exposed to in vivo may vary considerably from in vitro experiments given the short half-life of PZQ and the importance of host immune system engagement for drug efficacy in animal models. Here, we investigated the effects of in vivo PZQ exposure on Schistosoma mansoni. Measurement of pro-apoptotic caspase activation revealed that worm death occurs only after parasites shift from the mesenteric vasculature to the liver, peaking 24 hours after drug treatment. This indicates that PZQ is not directly schistocidal, since PZQ's half-life is ~2 hours in humans and ~30 minutes in mice, and focuses attention on parasite interactions with the host immune system following the shift of worms to the liver. RNA-Seq of worms harvested from mouse livers following sub-lethal PZQ treatment revealed drug-evoked changes in the expression of putative immunomodulatory and anticoagulant gene products. Several of these gene products localized to the schistosome esophagus and may be secreted into the host circulation. These include several Kunitz-type protease inhibitors, which are also found in the secretomes of other blood feeding animals. These transcriptional changes may reflect mechanisms of parasite immune-evasion in response to chemotherapy, given the role of complement-mediated attack and the host innate/humoral immune response in parasite elimination. One of these isoforms, SmKI-1, has been shown to exhibit immunomodulatory and anti-coagulant properties. These data provide insight into the effect of in vivo PZQ exposure on S. mansoni, and the transcriptional response of parasites to the stress of chemotherapy.

摘要

控制被忽视的热带病血吸虫病几乎完全依赖于吡喹酮(PZQ)单药治疗。PZQ 如何清除寄生虫感染仍然知之甚少。许多研究已经检查了 PZQ 对体外培养的蠕虫的影响,观察到肌肉收缩等结果。然而,由于 PZQ 的半衰期短,以及宿主免疫系统参与在动物模型中药物疗效的重要性,蠕虫在体内暴露的条件可能与体外实验有很大不同。在这里,我们研究了体内 PZQ 暴露对曼氏血吸虫的影响。测量促凋亡半胱天冬酶的激活表明,只有当寄生虫从肠系膜血管转移到肝脏时,蠕虫才会死亡,在药物治疗后 24 小时达到峰值。这表明 PZQ 不是直接杀血吸虫的,因为 PZQ 在人体内的半衰期约为 2 小时,在小鼠中约为 30 分钟,并且关注的是蠕虫转移到肝脏后与宿主免疫系统的相互作用。用亚致死剂量的 PZQ 处理后从小鼠肝脏中收获的蠕虫的 RNA-Seq 显示,药物引起了假定的免疫调节和抗凝基因产物表达的变化。这些基因产物中的几个定位于血吸虫的食管,可能分泌到宿主循环中。其中包括几种 Kunitz 型蛋白酶抑制剂,这些抑制剂也存在于其他吸血动物的分泌组中。这些转录变化可能反映了寄生虫对化疗的免疫逃避机制,因为补体介导的攻击和宿主先天/体液免疫反应在寄生虫消除中起作用。其中一种同工型 SmKI-1 已被证明具有免疫调节和抗凝血特性。这些数据提供了对体内 PZQ 暴露对 S. mansoni 的影响以及寄生虫对化疗应激的转录反应的深入了解。

https://cdn.ncbi.nlm.nih.gov/pmc/blobs/3260/7959349/368264e9c46a/pntd.0009200.g001.jpg

文献AI研究员

20分钟写一篇综述,助力文献阅读效率提升50倍。

立即体验

用中文搜PubMed

大模型驱动的PubMed中文搜索引擎

马上搜索

文档翻译

学术文献翻译模型,支持多种主流文档格式。

立即体验