Suppr超能文献

CHIP 和 BAP1 协同作用调节 INO80 的泛素化和稳定性以进行 DNA 复制。

CHIP and BAP1 Act in Concert to Regulate INO80 Ubiquitination and Stability for DNA Replication.

机构信息

Department of Life Science, Ewha Womans University, Seoul 03760, Korea.

The Research Center for Cellular Homeostasis, Ewha Womans University, Seoul 03760, Korea.

出版信息

Mol Cells. 2021 Feb 28;44(2):101-115. doi: 10.14348/molcells.2021.2258.

Abstract

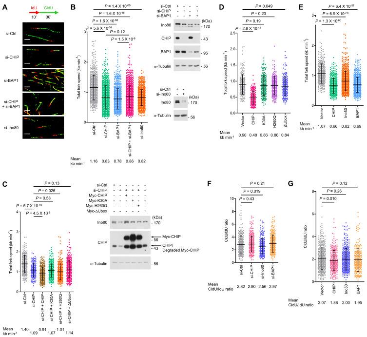
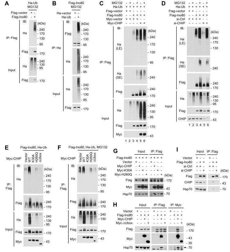
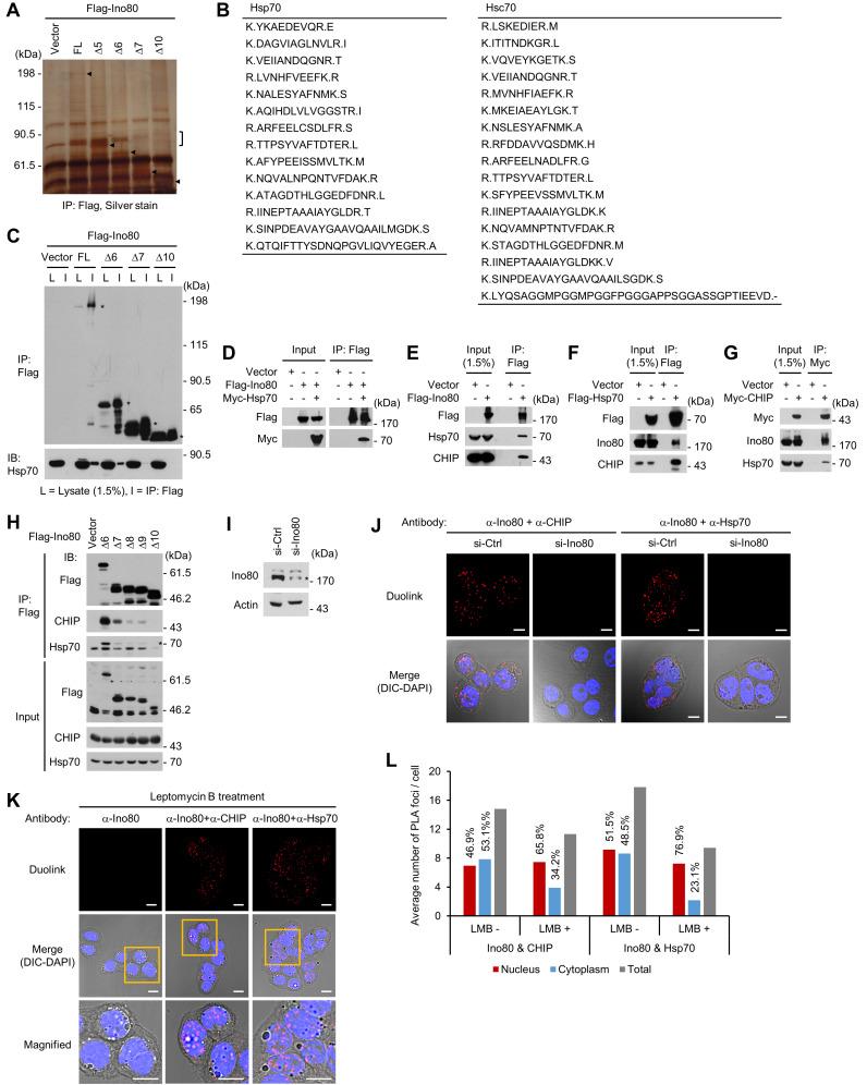
The INO80 chromatin remodeling complex has roles in many essential cellular processes, including DNA replication. However, the mechanisms that regulate INO80 in these processes remain largely unknown. We previously reported that the stability of Ino80, the catalytic ATPase subunit of INO80, is regulated by the ubiquitin proteasome system and that BRCA1-associated protein-1 (BAP1), a nuclear deubiquitinase with tumor suppressor activity, stabilizes Ino80 via deubiquitination and promotes replication fork progression. However, the E3 ubiquitin ligase that targets Ino80 for proteasomal degradation was unknown. Here, we identified the C-terminus of Hsp70-interacting protein (CHIP), the E3 ubiquitin ligase that functions in cooperation with Hsp70, as an Ino80-interacting protein. CHIP polyubiquitinates Ino80 in a manner dependent on Hsp70. Contrary to our expectation that CHIP degrades Ino80, CHIP instead stabilizes Ino80 by extending its halflife. The data suggest that CHIP stabilizes Ino80 by inhibiting degradative ubiquitination. We also show that CHIP works together with BAP1 to enhance the stabilization of Ino80, leading to its chromatin binding. Interestingly, both depletion and overexpression of CHIP compromise replication fork progression with little effect on fork stalling, as similarly observed for BAP1 and Ino80, indicating that an optimal cellular level of Ino80 is important for replication fork speed but not for replication stress suppression. This work therefore idenitifes CHIP as an E3 ubiquitin ligase that stabilizes Ino80 via nondegradative ubiquitination and suggests that CHIP and BAP1 act in concert to regulate Ino80 ubiquitination to fine-tune its stability for efficient DNA replication.

摘要

INO80 染色质重塑复合物在许多重要的细胞过程中发挥作用,包括 DNA 复制。然而,调节 INO80 在这些过程中的机制在很大程度上仍然未知。我们之前报道过,INO80 的催化 ATP 酶亚基 Ino80 的稳定性受泛素蛋白酶体系统调节,BRCA1 相关蛋白-1(BAP1)是一种具有肿瘤抑制活性的核去泛素化酶,通过去泛素化稳定 Ino80,并促进复制叉的进展。然而,靶向 Ino80 进行蛋白酶体降解的 E3 泛素连接酶尚不清楚。在这里,我们鉴定了 Hsp70 相互作用蛋白(CHIP)的 C 端,即与 Hsp70 协同作用的 E3 泛素连接酶,作为 Ino80 的相互作用蛋白。CHIP 以依赖 Hsp70 的方式多泛素化 Ino80。与我们预期的 CHIP 降解 Ino80 相反,CHIP 通过延长其半衰期来稳定 Ino80。数据表明,CHIP 通过抑制降解性泛素化来稳定 Ino80。我们还表明,CHIP 与 BAP1 一起工作以增强 Ino80 的稳定性,从而导致其与染色质结合。有趣的是,CHIP 的耗尽和过表达都损害了复制叉的进展,而对叉停滞几乎没有影响,与 BAP1 和 Ino80 的观察结果类似,表明 INO80 的最佳细胞水平对于复制叉速度很重要,但对于复制压力抑制不重要。这项工作因此确定 CHIP 是一种 E3 泛素连接酶,通过非降解性泛素化稳定 Ino80,并表明 CHIP 和 BAP1 协同作用调节 Ino80 的泛素化,以微调其稳定性,从而有效地进行 DNA 复制。

https://cdn.ncbi.nlm.nih.gov/pmc/blobs/d5d9/7941006/3a7134e01c09/molce-44-2-101-f1.jpg

文献AI研究员

20分钟写一篇综述,助力文献阅读效率提升50倍。

立即体验

用中文搜PubMed

大模型驱动的PubMed中文搜索引擎

马上搜索

文档翻译

学术文献翻译模型,支持多种主流文档格式。

立即体验