Suppr超能文献

棕色脂肪细胞特异性敲除 Bmal1 导致小鼠轻度但显著的产热障碍。

Brown adipocyte-specific knockout of Bmal1 causes mild but significant thermogenesis impairment in mice.

机构信息

Department of Cellular and Molecular Function Analysis, Graduate School of Medical Sciences, Kanazawa University, Kanazawa, Japan.

Department of Integrative Neurophysiology, Graduate School of Medical Sciences, Kanazawa University, Kanazawa, Japan.

出版信息

Mol Metab. 2021 Jul;49:101202. doi: 10.1016/j.molmet.2021.101202. Epub 2021 Mar 3.

Abstract

OBJECTIVE

Impaired circadian clocks can cause obesity, but their pathophysiological role in brown adipose tissue (BAT), a major tissue regulating energy metabolism, remains unclear. To address this issue, we investigated the effects of complete disruption of the BAT clock on thermogenesis and energy expenditure.

METHODS

Mice with brown adipocyte-specific knockout of the core clock gene Bmal1 (BA-Bmal1 KO) were generated and analyzed.

RESULTS

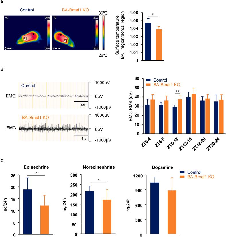
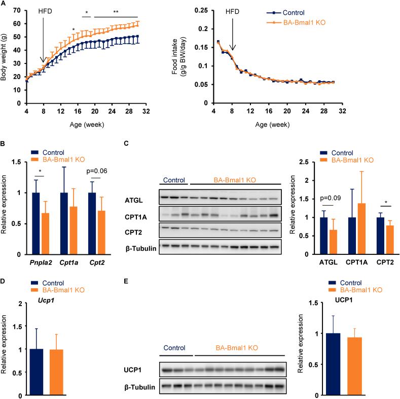
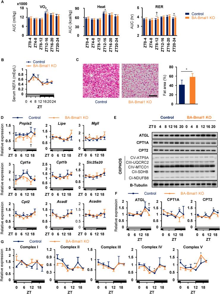
The BA-Bmal1 KO mice maintained normal core body temperatures by increasing shivering and locomotor activity despite the elevated expression of thermogenic uncoupling protein 1 in BAT. BA-Bmal1 KO disrupted 24 h rhythmicity of fatty acid utilization in BAT and mildly reduced both BAT thermogenesis and whole-body energy expenditure. The impact of BA-Bmal1 KO on the development of obesity became obvious when the mice were fed a high-fat diet.

CONCLUSIONS

These results reveal the importance of the BAT clock for maintaining energy homeostasis and preventing obesity.

摘要

目的

昼夜节律紊乱可导致肥胖,但在调节能量代谢的主要组织棕色脂肪组织(BAT)中,其病理生理作用尚不清楚。为解决这一问题,我们研究了完全破坏 BAT 时钟对产热和能量消耗的影响。

方法

生成并分析了棕色脂肪细胞特异性敲除核心时钟基因 Bmal1 的小鼠(BA-Bmal1 KO)。

结果

尽管 BAT 中的解偶联蛋白 1 表达升高,BA-Bmal1 KO 小鼠仍通过增加颤抖和运动活动来维持正常的核心体温。BA-Bmal1 KO 破坏了 BAT 中脂肪酸利用的 24 小时节律性,并轻度降低了 BAT 产热和全身能量消耗。当高脂饮食喂养时,BA-Bmal1 KO 对肥胖发展的影响变得明显。

结论

这些结果揭示了 BAT 时钟在维持能量平衡和预防肥胖中的重要性。

https://cdn.ncbi.nlm.nih.gov/pmc/blobs/3715/8042177/97e979aded6d/fx1.jpg

文献AI研究员

20分钟写一篇综述,助力文献阅读效率提升50倍。

立即体验

用中文搜PubMed

大模型驱动的PubMed中文搜索引擎

马上搜索

文档翻译

学术文献翻译模型,支持多种主流文档格式。

立即体验