Suppr超能文献

台湾中药房所开天然催乳剂的民族植物学调查。

Ethnobotanical Survey of Natural Galactagogues Prescribed in Traditional Chinese Medicine Pharmacies in Taiwan.

作者信息

Chao Jung, Ko Chien-Yu, Lin Chin-Yu, Tomoji Maeda, Huang Chia-Hung, Chiang Hung-Che, Yang Jeng-Jer, Huang Shyh-Shyun, Su Shan-Yu

机构信息

Department of Chinese Pharmaceutical Sciences and Chinese Medicine Resources, Chinese Medicine Research Center, China Medical University, Taichung, Taiwan.

School of Pharmacy, China Medical University, Taichung, Taiwan.

出版信息

Front Pharmacol. 2021 Feb 12;11:625869. doi: 10.3389/fphar.2020.625869. eCollection 2020.

Abstract

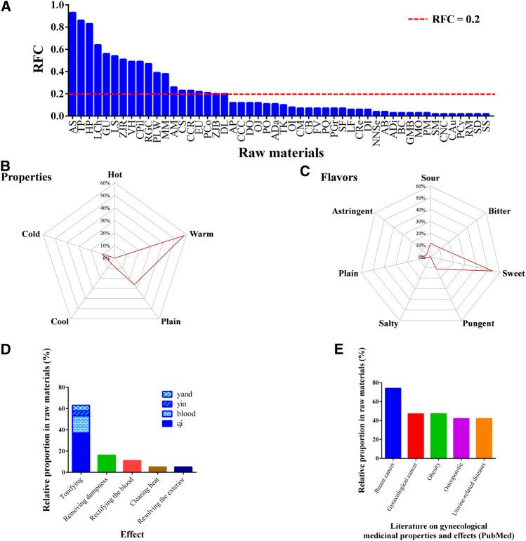
Natural medicinal materials have been used to promote breast milk secretion. Here, we investigated the natural medicinal materials prescribed in traditional Chinese medicine (TCM) pharmacies across Taiwan to induce lactation. We collected medicinal materials from 87 TCM pharmacies, identified them in the prescriptions, and analyzed their drug contents. We examined their botanical origins, biological classifications, traditional usage, and modern pharmacological properties. We used the TCM Inheritance Support System to identify core medicinal materials in galactogenous prescriptions. We collected 81 medicinal materials from 90 galactogenous prescriptions. accounted for 12%, whereas accounted for 7% of all materials examined. The primary medicinal plant parts used were roots and seeds. Nineteen frequently used medicinal materials had a relative frequency of citation of greater than or equal to 0.2. According to their efficacy, 58% were warm, 54% were sweet, and 63% were tonifying; 74% of the frequently used medicinal materials have been showed efficacy against breast cancer. The primary core medicinal material was (Oliv.) Diels, whereas the secondary core medicinal materials were (Hook.) K. Koch and Hand.-Mazz. Most galactogenous prescriptions consisted of multiple materials from and . The mechanisms underlying galactogenous efficacy warrant further investigations.

摘要

天然药材已被用于促进乳汁分泌。在此,我们调查了台湾各地中药店开具的用于诱导泌乳的天然药材。我们从87家中药店收集了药材,在处方中对其进行鉴定,并分析其药物成分。我们研究了它们的植物来源、生物分类、传统用途和现代药理特性。我们使用中医传承辅助系统来识别通乳处方中的核心药材。我们从90个通乳处方中收集了81种药材。占所有检查材料的12%,而占7%。主要使用的药用植物部位是根和种子。19种常用药材的相对引用频率大于或等于0.2。根据其功效,58%属温性,54%味甜,63%具滋补功效;74%的常用药材已显示出对乳腺癌的疗效。主要核心药材是川木通(Oliv.)Diels,而次要核心药材是桑寄生(Hook.)K. Koch和肉苁蓉Hand.-Mazz.。大多数通乳处方由来自木通科和桑寄生科的多种药材组成。通乳功效的潜在机制值得进一步研究。

https://cdn.ncbi.nlm.nih.gov/pmc/blobs/a8cb/7928277/d358f3617541/fphar-11-625869-g001.jpg

文献AI研究员

20分钟写一篇综述,助力文献阅读效率提升50倍。

立即体验

用中文搜PubMed

大模型驱动的PubMed中文搜索引擎

马上搜索

文档翻译

学术文献翻译模型,支持多种主流文档格式。

立即体验