Suppr超能文献

有机氯农药对菌株EAM 35的细胞生长、形态结构、细胞活力、生物膜形成及解磷活性产生负面影响。

Organochlorine Pesticides Negatively Influenced the Cellular Growth, Morphostructure, Cell Viability, and Biofilm-Formation and Phosphate-Solubilization Activities of Strain EAM 35.

作者信息

Shahid Mohammad, Manoharadas Salim, Altaf Mohammad, Alrefaei Abdulwahed Fahad

机构信息

Department of Agricultural Microbiology, Faculty of Agricultural Sciences, Aligarh Muslim University, Aligarh 202002, Uttar Pradesh, India.

Department of Botany and Microbiology, Central Laboratory, College of Science, King Saud University, P.O. Box 2455, Riyadh 11451, Saudi Arabia.

出版信息

ACS Omega. 2021 Feb 16;6(8):5548-5559. doi: 10.1021/acsomega.0c05931. eCollection 2021 Mar 2.

Abstract

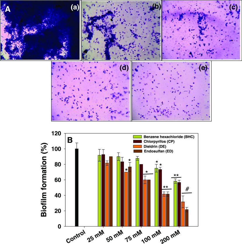
An study was conducted to assess the impact of organochlorine pesticides (OCPs) on cellular growth, morphology, cell viability, biofilm-formation activity, and growth-regulating substances of a soil bacterium. Phosphate-solubilizing EAM 35 isolated from rhizosphere soil was molecularly identified as (accession number MT672578.1). Strain EAM 35 tolerated varying levels of OCPs, viz., benzene hexachloride (BHC), chlorpyrifos (CP), dieldrin (DE), and endosulfan (ES). The toxicity of OCPs to strain EAM 35 was displayed in a concentration-dependent manner. Among the OCPs, ES at a concentration of 200 μM showed a higher toxicity, where it maximally reduced the bacterial synthesis of indole-3-acetic acid (IAA), salicylic acid (SA), and 2,3-dihydroxy-benzoic acid (DHBA) by 73% ( ≤ 0.001), 85% ( ≤ 0.005), and 83% ( ≤ 0.001), respectively, over the control. While comparing the toxicity of OCPs to P-solubilizing activity of after 10 days of growth, the toxicity pattern followed the order ES (mean value = 82.6 μg mL) > CP (mean value = 93.2 μg mL) > DE (mean value = 113.6 μg mL) > BHC (mean value = 127 μg mL). Furthermore, OCP-induced surface morphological distortion in EAM 35 was observed as gaps, pits on both cellular facets, and fragmented and disorganized cell structure under a scanning electron microscope (SEM). The membrane-compromised cells increased as the concentrations of OC pesticides increased from 25 to 200 μM. Additionally, microbial counts (log CFU/mL) were also affected after pesticide exposure and decreased with increasing concentrations. While assessing the impact of OCPs on inhibition (%) of log CFU/mL, 150, 175, and 200 μM concentrations of ES completely reduced the growth of . Similarly, while comparing the toxicity of higher concentrations of OCPs to bacterial growth, sensitivity followed the order ES > DE > CP > BHC. In addition, the biofilm-formation ability of strain EAM 35 was inhibited in a pesticide-dose-dependent manner, and it was statistically ( ≤ 0.05, ≤ 0.005, and ≤ 0.001) significant. Conclusively, the present study clearly suggests that before applying pesticides to soil, their recommended dose should carefully be monitored.

摘要

开展了一项研究,以评估有机氯农药(OCPs)对一种土壤细菌的细胞生长、形态、细胞活力、生物膜形成活性及生长调节物质的影响。从根际土壤中分离出的解磷菌EAM 35经分子鉴定为(登录号MT672578.1)。菌株EAM 35能耐受不同水平的OCPs,即六氯环己烷(BHC)、毒死蜱(CP)、狄氏剂(DE)和硫丹(ES)。OCPs对菌株EAM 35的毒性呈浓度依赖性。在这些OCPs中,浓度为200μM的ES显示出较高的毒性,与对照相比,它使吲哚-3-乙酸(IAA)、水杨酸(SA)和2,3-二羟基苯甲酸(DHBA)的细菌合成分别最大降低了73%(P≤0.001)、85%(P≤0.005)和83%(P≤0.001)。在比较OCPs对生长10天后解磷活性的毒性时,毒性模式为ES(平均值=82.6μg/mL)>CP(平均值=93.2μg/mL)>DE(平均值=113.6μg/mL)>BHC(平均值=127μg/mL)。此外,在扫描电子显微镜(SEM)下观察到,OCPs诱导EAM 35的表面形态发生畸变,表现为细胞两面出现间隙、凹坑以及细胞结构破碎和紊乱。随着有机氯农药浓度从25μM增加到200μM,膜受损细胞增多。此外,农药暴露后微生物数量(log CFU/mL)也受到影响,并随浓度增加而减少。在评估OCPs对log CFU/mL抑制率(%)的影响时,150、175和200μM浓度的ES完全抑制了的生长。同样,在比较高浓度OCPs对细菌生长的毒性时,敏感性顺序为ES>DE>CP>BHC。此外,菌株EAM 35的生物膜形成能力受到农药剂量依赖性抑制,且具有统计学意义(P≤0.05、P≤0.005和P≤0.001)。总之,本研究明确表明,在将农药施用于土壤之前,应仔细监测其推荐剂量。

https://cdn.ncbi.nlm.nih.gov/pmc/blobs/d1ba/7931423/8fb39e35652e/ao0c05931_0002.jpg

文献AI研究员

20分钟写一篇综述,助力文献阅读效率提升50倍。

立即体验

用中文搜PubMed

大模型驱动的PubMed中文搜索引擎

马上搜索

文档翻译

学术文献翻译模型,支持多种主流文档格式。

立即体验