Suppr超能文献

脓毒症潜在早期诊断生物标志物的鉴定

Identification of Potential Early Diagnostic Biomarkers of Sepsis.

作者信息

Li Zhenhua, Huang Bin, Yi Wenfeng, Wang Fei, Wei Shizhuang, Yan Huaixing, Qin Pan, Zou Donghua, Wei Rongguo, Chen Nian

机构信息

Department of Emergency Medicine, The Fifth Affiliated Hospital of Guangxi Medical University, Nanning, 530022, People's Republic of China.

Intensive Care Unit, The Fifth Affiliated Hospital of Guangxi Medical University, Nanning, 530022, People's Republic of China.

出版信息

J Inflamm Res. 2021 Mar 3;14:621-631. doi: 10.2147/JIR.S298604. eCollection 2021.

Abstract

OBJECTIVE

The goal of this article was to identify potential biomarkers for early diagnosis of sepsis in order to improve their survival.

METHODS

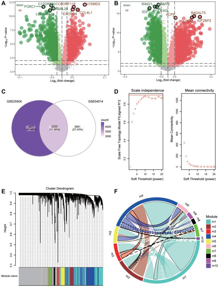
We analyzed differential gene expression between adult sepsis patients and controls in the GSE54514 dataset. Coexpression analysis was used to cluster coexpression modules, and enrichment analysis was performed on module genes. We also analyzed differential gene expression between neonatal sepsis patients and controls in the GSE25504 dataset, and we identified the subset of differentially expressed genes (DEGs) common to neonates and adults. All samples in the GSE54514 dataset were randomly divided into training and validation sets, and diagnostic signatures were constructed using least absolute shrink and selection operator (LASSO) regression. The key gene signature was screened for diagnostic value based on area under the receiver operating characteristic curve (AUC). STEM software identified dysregulated genes associated with sepsis-associated mortality. The ssGSEA method was used to quantify differences in immune cell infiltration between sepsis and control samples.

RESULTS

A total of 6316 DEGs in GSE54514 were obtained spanning 10 modules. Module genes were mainly enriched in immune and metabolic responses. Screening 51 genes from among common genes based on AUC > 0.7 led to a LASSO model for the training set. We obtained a 25-gene signature, which we validated in the validation set and in the GSE25504 dataset. Among the signature genes, SLC2A6, C1ORF55, DUSP5 and RHOB were recognized as key genes (AUC > 0.75) in both the GSE54514 and GSE25504 datasets. SLC2A6 was identified by STEM as associated with sepsis-associated mortality and showed the strongest positive correlation with infiltration levels of Th1 cells.

CONCLUSION

In summary, our four key genes may have important implications for the early diagnosis of sepsis patients. In particular, SLC2A6 may be a critical biomarker for predicting survival in sepsis.

摘要

目的

本文旨在识别脓毒症早期诊断的潜在生物标志物,以提高患者生存率。

方法

我们分析了GSE54514数据集中成年脓毒症患者与对照组之间的差异基因表达。采用共表达分析对共表达模块进行聚类,并对模块基因进行富集分析。我们还分析了GSE25504数据集中新生儿脓毒症患者与对照组之间的差异基因表达,并确定了新生儿和成年人共有的差异表达基因(DEG)子集。GSE54514数据集中的所有样本被随机分为训练集和验证集,并使用最小绝对收缩和选择算子(LASSO)回归构建诊断特征。基于受试者工作特征曲线下面积(AUC)筛选关键基因特征的诊断价值。STEM软件识别与脓毒症相关死亡率相关的失调基因。采用单样本基因集富集分析(ssGSEA)方法量化脓毒症与对照样本之间免疫细胞浸润的差异。

结果

在GSE54514中总共获得了6316个DEG,分布在10个模块中。模块基因主要富集于免疫和代谢反应。基于AUC>0.7从共同基因中筛选出51个基因,得到训练集的LASSO模型。我们获得了一个由25个基因组成的特征,在验证集和GSE25504数据集中进行了验证。在特征基因中,溶质载体家族2成员6(SLC2A6)、1号染色体开放阅读框55(C1ORF55)、双特异性磷酸酶5(DUSP5)和RHOB在GSE54514和GSE25504数据集中均被识别为关键基因(AUC>0.75)。SLC2A6被STEM鉴定为与脓毒症相关死亡率相关,并且与Th1细胞浸润水平呈最强正相关。

结论

总之,我们的四个关键基因可能对脓毒症患者的早期诊断具有重要意义。特别是,SLC2A6可能是预测脓毒症患者生存的关键生物标志物。

https://cdn.ncbi.nlm.nih.gov/pmc/blobs/a83e/7937397/0f4888e2e28f/JIR-14-621-g0001.jpg

文献AI研究员

20分钟写一篇综述,助力文献阅读效率提升50倍。

立即体验

用中文搜PubMed

大模型驱动的PubMed中文搜索引擎

马上搜索

文档翻译

学术文献翻译模型,支持多种主流文档格式。

立即体验