Suppr超能文献

一种与肝细胞癌患者预后相关的新型四基因特征的鉴定:综合分析

Identification of a Novel Four-Gene Signature Correlated With the Prognosis of Patients With Hepatocellular Carcinoma: A Comprehensive Analysis.

作者信息

Zhu Weihua, Ru Lixin, Ma Zhenchao

机构信息

Department of Gastroenterology, Affiliated Huzhou Hospital, Zhejiang University School of Medicine, Huzhou Central Hospital, Affiliated Central Hospital Huzhou University, Huzhou, China.

Department of Radiation Oncology, Affiliated Huzhou Hospital, Zhejiang University School of Medicine, Huzhou Central Hospital, Affiliated Central Hospital Huzhou University, Huzhou, China.

出版信息

Front Oncol. 2021 Mar 12;11:626654. doi: 10.3389/fonc.2021.626654. eCollection 2021.

Abstract

PURPOSE

Hepatocellular carcinoma (HCC) is a common solid-tumor malignancy with high heterogeneity, and accurate prognostic prediction in HCC remains difficult. This analysis was performed to find a novel prognostic multigene signature.

METHODS

The TCGA-LIHC dataset was analyzed for differentially coexpressed genes through weighted gene coexpression network analysis (WGCNA) and differential gene expression analysis. A protein-protein interaction (PPI) network and univariate Cox regression analysis of overall survival (OS) were utilized to identify their prognostic value. Next, we used least absolute shrinkage and selection operator (LASSO) Cox regression to establish a prognostic module. Subsequently, the ICGC-LIRI-JP dataset was applied for further validation. Based on this module, HCC cases were stratified into high-risk and low-risk groups, and differentially expressed genes (DEGs) were identified. Functional enrichment analyses of these DEGs were conducted. Finally, single-sample gene set enrichment analysis (ssGSEA) was performed to explore the correlation between the prognostic signature and immune status.

RESULTS

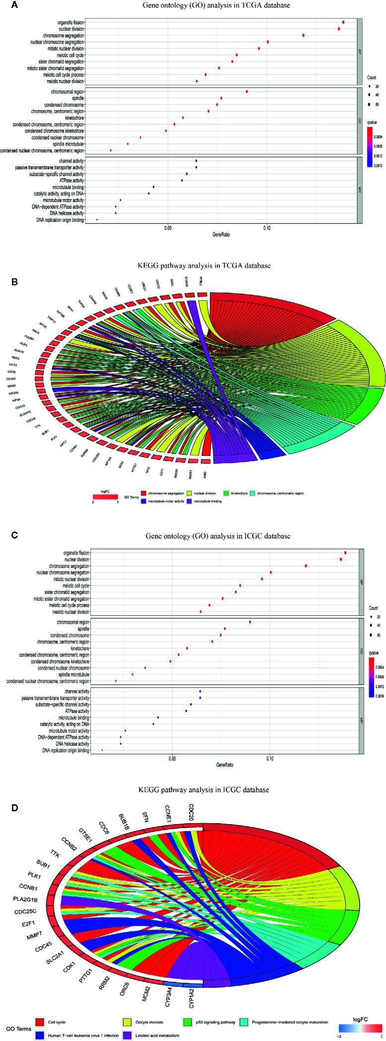
A total of 393 differentially coexpressed genes were obtained. Forty differentially coexpressed hub genes were identified using the CytoHubba plugin, and 38 of them were closely correlated with OS. Afterward, we established the four-gene prognostic signature with an acceptable accuracy (area under the curve [AUC] of 1-year survival: 0.739). The ICGC-LIRI-JP dataset also supported the acceptable accuracy (AUC of 1-year survival:0.752). Compared with low-risk cohort, HCC cases in the high-risk cohort had shorter OS, higher tumor grades, and higher T stages. The risk scores of this signature still act as independent predictors of OS (P<0.001). Functional enrichment analyses suggest that it was mainly organelle fission and nuclear division that were enriched. Finally, ssGSEA revealed that this signature is strongly associated with the immune status of HCC patients.

CONCLUSIONS

The proposed prognostic signature of four differentially coexpressed hub genes has satisfactory prognostic ability, providing important insight into the prediction of HCC prognosis.

摘要

目的

肝细胞癌(HCC)是一种具有高度异质性的常见实体肿瘤恶性肿瘤,对HCC进行准确的预后预测仍然困难。进行本分析以寻找一种新的预后多基因特征。

方法

通过加权基因共表达网络分析(WGCNA)和差异基因表达分析,对TCGA-LIHC数据集进行差异共表达基因分析。利用蛋白质-蛋白质相互作用(PPI)网络和总生存期(OS)的单变量Cox回归分析来确定其预后价值。接下来,我们使用最小绝对收缩和选择算子(LASSO)Cox回归建立一个预后模块。随后,将ICGC-LIRI-JP数据集用于进一步验证。基于该模块,将HCC病例分为高风险组和低风险组,并鉴定差异表达基因(DEG)。对这些DEG进行功能富集分析。最后,进行单样本基因集富集分析(ssGSEA)以探讨预后特征与免疫状态之间的相关性。

结果

共获得393个差异共表达基因。使用CytoHubba插件鉴定出40个差异共表达的枢纽基因,其中38个与OS密切相关。随后,我们建立了具有可接受准确性的四基因预后特征(1年生存率的曲线下面积[AUC]:0.739)。ICGC-LIRI-JP数据集也支持可接受的准确性(1年生存率的AUC:0.752)。与低风险队列相比,高风险队列中的HCC病例OS更短、肿瘤分级更高、T分期更高。该特征的风险评分仍然是OS的独立预测因子(P<0.001)。功能富集分析表明主要富集的是细胞器分裂和核分裂。最后,ssGSEA显示该特征与HCC患者的免疫状态密切相关。

结论

所提出的由四个差异共表达枢纽基因组成的预后特征具有令人满意的预后能力,为HCC预后预测提供了重要见解。

https://cdn.ncbi.nlm.nih.gov/pmc/blobs/c4de/7994902/92271f0547d0/fonc-11-626654-g001.jpg

文献AI研究员

20分钟写一篇综述,助力文献阅读效率提升50倍。

立即体验

用中文搜PubMed

大模型驱动的PubMed中文搜索引擎

马上搜索

文档翻译

学术文献翻译模型,支持多种主流文档格式。

立即体验