Suppr超能文献

鉴定内质网应激相关基因特征以评估肝细胞癌的免疫状态并预测其预后

Identification of an Endoplasmic Reticulum Stress-Related Gene Signature to Evaluate the Immune Status and Predict the Prognosis of Hepatocellular Carcinoma.

作者信息

Song Dingli, Zhou Zhenyu, Zhang Dai, Wu Jie, Hao Qian, Zhao Lili, Ren Hong, Zhang Boxiang

机构信息

Department of Thoracic Surgery, The First Affiliated Hospital of Xi'an Jiaotong University, Xi'an, China.

Department of Hepatobiliary Surgery, Sun Yat-Sen Memorial Hospital, Sun Yat-Sen University, Guangzhou, China.

出版信息

Front Genet. 2022 May 27;13:850200. doi: 10.3389/fgene.2022.850200. eCollection 2022.

Abstract

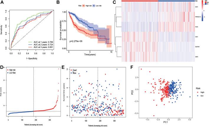
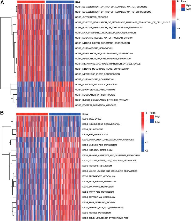
Liver cancer is the sixth most frequently diagnosed primary malignancy and ranks as the third leading cause of cancer-related death worldwide in 2020. ER stress also plays a vital role in the pathogenesis of malignancies. In the current study, we aimed to construct an endoplasmic reticulum stress-related genes (ERGs) signature to predict the overall survival (OS) of patients with HCC. Differentially expressed ERGs (DE-ERGs) were analyzed using The Cancer Genome Atlas (TCGA-LIHC cohort) and International Cancer Genome Consortium (ICGC-LIRI-JP cohort) databases. The prognostic gene signature was identified by the univariate Cox regression and Least Absolute Shrinkage and Selection Operator (LASSO)-penalized Cox proportional hazards regression analysis. The predictive ability of the model was evaluated by utilizing Kaplan-Meier curves and time-dependent receiver operating characteristic (ROC) curves. Gene set variant analysis (GSVA) was performed to explore the underlying biological processes and signaling pathways. CIBERPORT and single-sample Gene Set Enrichment Analysis (ssGSEA) were implemented to estimate the immune status between the different risk groups. A total of 113 DE-ERGs were identified between 50 normal samples and 365 HCC samples in the TCGA-LIHC cohort, and 48 DE-ERGs were associated with OS through the univariate Cox regression. A six DE-ERGs (, , , , , ) signature was constructed and classified patients into high-risk and low-risk groups. The risk score was an independent prognostic indicator for OS (HR > 1, < 0.001). The function enrichment analysis indicated that cell cycle, RNA degradation, protein localization, and cell division were the main biological processes. The high-risk group had higher immune cell infiltration levels than those of the low-risk group. We predicted the response to targeted therapy in high- and low-risk patients with HCC and found that the high-risk patients were more sensitive to pazopanib. At last, we verified the expression of the six gene patterns in HCC tissues by qRT-PCR and immunohistochemistry. This signature may be a potential tool to provide a choice for prognosis prediction and personal management of patients with HCC.

摘要

肝癌是第六大最常被诊断出的原发性恶性肿瘤,在2020年是全球癌症相关死亡的第三大主要原因。内质网应激在恶性肿瘤的发病机制中也起着至关重要的作用。在本研究中,我们旨在构建一个内质网应激相关基因(ERGs)特征来预测肝癌患者的总生存期(OS)。使用癌症基因组图谱(TCGA-LIHC队列)和国际癌症基因组联盟(ICGC-LIRI-JP队列)数据库分析差异表达的ERGs(DE-ERGs)。通过单变量Cox回归和最小绝对收缩和选择算子(LASSO)惩罚的Cox比例风险回归分析确定预后基因特征。利用Kaplan-Meier曲线和时间依赖性受试者工作特征(ROC)曲线评估模型的预测能力。进行基因集变异分析(GSVA)以探索潜在的生物学过程和信号通路。实施CIBERPORT和单样本基因集富集分析(ssGSEA)以估计不同风险组之间的免疫状态。在TCGA-LIHC队列的50个正常样本和365个肝癌样本之间共鉴定出113个DE-ERGs,通过单变量Cox回归有48个DE-ERGs与OS相关。构建了一个由六个DE-ERGs(,,,,,)组成的特征,并将患者分为高风险和低风险组。风险评分是OS的独立预后指标(HR>1,<0.001)。功能富集分析表明细胞周期、RNA降解、蛋白质定位和细胞分裂是主要的生物学过程。高风险组的免疫细胞浸润水平高于低风险组。我们预测了高风险和低风险肝癌患者对靶向治疗的反应,发现高风险患者对帕唑帕尼更敏感。最后,我们通过qRT-PCR和免疫组织化学验证了肝癌组织中六种基因模式的表达。这个特征可能是为肝癌患者的预后预测和个性化管理提供选择的潜在工具。

https://cdn.ncbi.nlm.nih.gov/pmc/blobs/fafc/9197218/ea022ae52c8f/fgene-13-850200-g001.jpg

文献AI研究员

20分钟写一篇综述,助力文献阅读效率提升50倍。

立即体验

用中文搜PubMed

大模型驱动的PubMed中文搜索引擎

马上搜索

文档翻译

学术文献翻译模型,支持多种主流文档格式。

立即体验