Suppr超能文献

EZH2 抑制可降低神经母细胞瘤的增殖和体内肿瘤生长。

EZH2 inhibition decreases neuroblastoma proliferation and in vivo tumor growth.

机构信息

Division of Pediatric Surgery, Department of Surgery, University of Alabama at Birmingham, Birmingham, Alabama, United States of America.

Division of Hematology and Oncology, Department of Pediatrics, University of Alabama at Birmingham, Birmingham, Alabama, United States of America.

出版信息

PLoS One. 2021 Mar 9;16(3):e0246244. doi: 10.1371/journal.pone.0246244. eCollection 2021.

Abstract

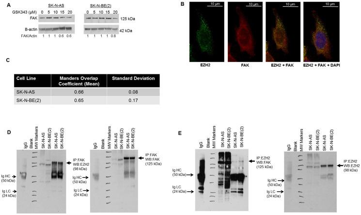
Investigation of the mechanisms responsible for aggressive neuroblastoma and its poor prognosis is critical to identify novel therapeutic targets and improve survival. Enhancer of Zeste Homolog 2 (EZH2) is known to play a key role in supporting the malignant phenotype in several cancer types and knockdown of EZH2 has been shown to decrease tumorigenesis in neuroblastoma cells. We hypothesized that the EZH2 inhibitor, GSK343, would affect cell proliferation and viability in human neuroblastoma. We utilized four long-term passage neuroblastoma cell lines and two patient-derived xenolines (PDX) to investigate the effects of the EZH2 inhibitor, GSK343, on viability, motility, stemness and in vivo tumor growth. Immunoblotting confirmed target knockdown. Treatment with GSK343 led to significantly decreased neuroblastoma cell viability, migration and invasion, and stemness. GSK343 treatment of mice bearing SK-N-BE(2) neuroblastoma tumors resulted in a significant decrease in tumor growth compared to vehicle-treated animals. GSK343 decreased viability, and motility in long-term passage neuroblastoma cell lines and decreased stemness in neuroblastoma PDX cells. These data demonstrate that further investigation into the mechanisms responsible for the anti-tumor effects seen with EZH2 inhibitors in neuroblastoma cells is warranted.

摘要

研究导致神经母细胞瘤侵袭性和不良预后的机制对于确定新的治疗靶点和提高生存率至关重要。EZH2 增强子同源物 2(EZH2)已知在几种癌症类型中发挥关键作用,支持恶性表型,并且 EZH2 的敲低已被证明可减少神经母细胞瘤细胞的肿瘤发生。我们假设 EZH2 抑制剂 GSK343 会影响人神经母细胞瘤的细胞增殖和活力。我们利用四个长期传代的神经母细胞瘤细胞系和两个患者来源的异种移植瘤(PDX)来研究 EZH2 抑制剂 GSK343 对活力、迁移和侵袭以及干性的影响。免疫印迹证实了靶标敲低。GSK343 处理导致神经母细胞瘤细胞活力、迁移和侵袭以及干性显著降低。与用载体处理的动物相比,GSK343 处理携带 SK-N-BE(2)神经母细胞瘤肿瘤的小鼠导致肿瘤生长显著减少。GSK343 降低了长期传代神经母细胞瘤细胞系的活力和迁移能力,并降低了神经母细胞瘤 PDX 细胞的干性。这些数据表明,需要进一步研究 EZH2 抑制剂在神经母细胞瘤细胞中抗肿瘤作用的机制。

https://cdn.ncbi.nlm.nih.gov/pmc/blobs/cb3d/7942994/2ed9f76502a0/pone.0246244.g001.jpg

文献AI研究员

20分钟写一篇综述,助力文献阅读效率提升50倍。

立即体验

用中文搜PubMed

大模型驱动的PubMed中文搜索引擎

马上搜索

文档翻译

学术文献翻译模型,支持多种主流文档格式。

立即体验